EasyManua.ls Logo

Panasonic SA-DK20 - Page 55

Panasonic SA-DK20
111 pages
Print Icon
To Next Page IconTo Next Page
To Next Page IconTo Next Page
To Previous Page IconTo Previous Page
To Previous Page IconTo Previous Page
Loading...
: +B SIGNAL LINE
: -B SIGNAL LINE : MAIN SIGNAL LINE
: AUX SIGNAL LINE
: DVD(VIDEO) SIGNAL LINE
1K
R728
22K
R795
18K
R757
22K
R752
18K
R796
100K
R790
10K
R791
10K
R792
R793
100K
100K
R783
R785
10K
10K
R784
100K
R782
18K
R786
22K
R788
22K
R789
33K
R787
150K
R765
150K
R766
R747
1
R756
1
R746
1
R755
1
C795
47P
C796
47P
C789
47P
C790
47P
16V10
C744
16V10
C743
C742
16V10
16V10
C741
16V22
C729
16V22
C723
DS
L
DS
R
-
+
-
+
-
+
+VCC
-VCC
-
+
AUGND
AUGND
AUGND
AUGND
AUGND
AUGND
AUGND
DGND
AUDDIG
STAT
CMD
ZFLAG
DSW
CNT
DSR
DSL
DFR
DFL
MIXR
MIXL
ADAC5V
ADAC5V
AC3H/DACMUT
AMUTE
WIDE1
CLK
VIDEO OUT
+VCC
-
-
+
-
-VCC
+
+
-
+
R704
10K
22K
R707
C886
47P
18K
R709
100K
R731
C728
47P
18K
R738
22K
R734
10K
R733
100K
R703
16V10
C701
C727
47P
C707
47P
C722
4.7K
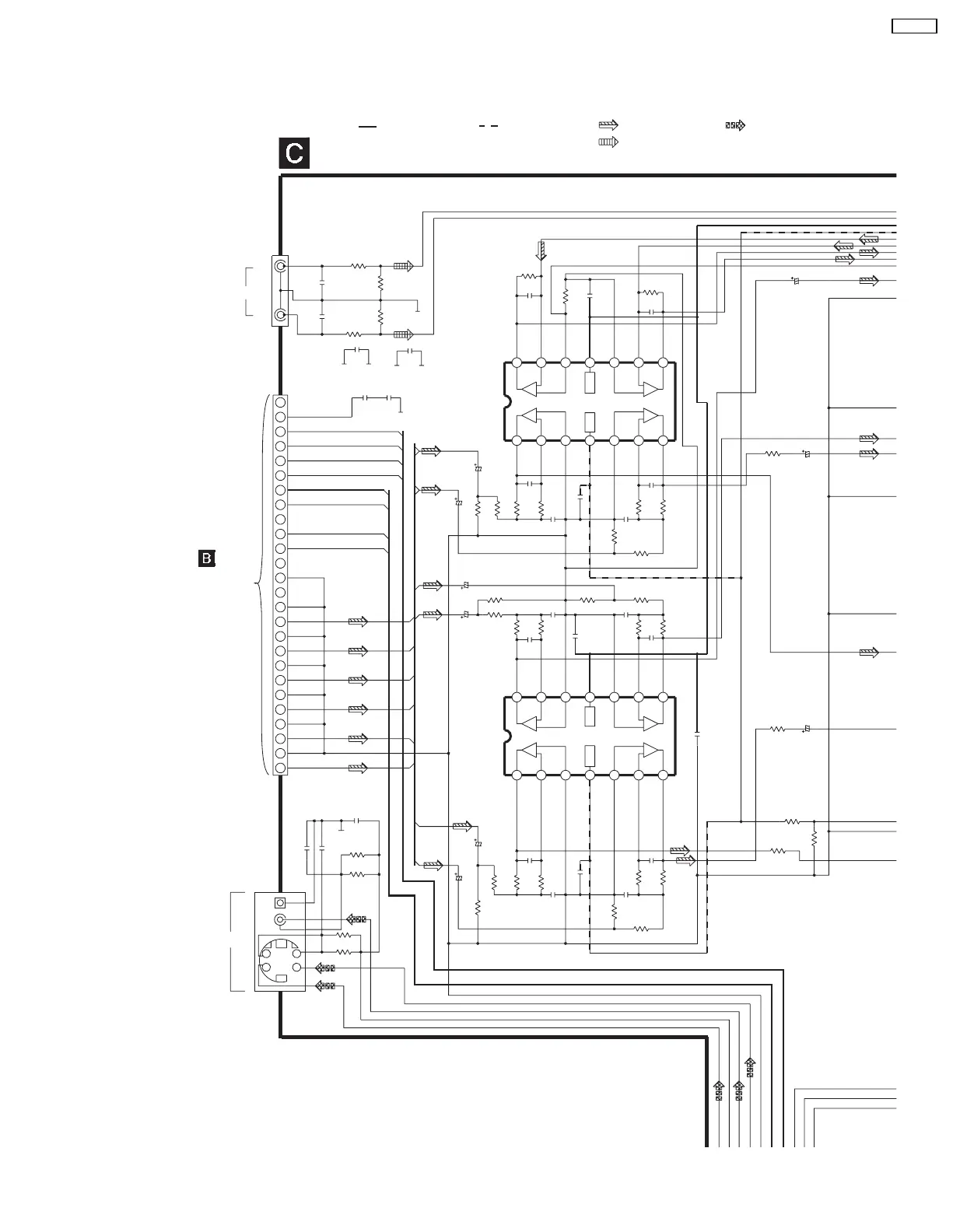
SCHEMATIC DIAGRAM - 13
4.7K
R710
DF
L
DF
R
1
24
3
5
6
7
14
13
12 11
10
9
8
IC705
IC705
M5228FPE1
QUAD OP-AMP
JK701
1
2
4
3
5
67
14
13
12 11
10
9
8
IC706
IC706
M5228FPE1
QUAD OP-AMP
DSW
DC
C726
470P
C704
470P
C793
470P
C794
470P
C760
220P
C759
C785
470P
0.01
C748
C786
470P
26
25
24
23
22
21
20
19
18
17
16
15
14
13
12
11
10
2
4
6
8
9
7
5
3
1
CN301
16V22
C750
1K
R762
1K
R761
C769
15K
R717
0.1
C708
0.1
C709
0.1
C791
0.1
C792
DFR
DFL
-7.5V
DSR
DSL
DSW
CNT
-7.5V
R202
12K
1.2K
R204
1.2K
R203
12K
R201
100P
C206
100P
C205
JK201
LCH
RCH
AUX
TO
DVD MODULE
(2) CIRCUIT
(FP4202) ON
SCHEMATIC
DIAGRAM-11
MAIN CIRCUIT
R737
16V10
220P
220P
<0V>
((0V))
<7.7V>
((7.7V))
<-7.86V>
((-7.87V))
<0V>
((0V))
C202
0.022
<0V>
((0V))
<7.5V>
((7.5V))
<0V>
((0V))
<0V>
((0V))
<0V>
((0V))
<0V>
((0V))
<0V>
((0V))
<0V>
((0V))
<-7.5V>
((-7.5V))
<0V>
((0V))
<0V>
((0V))
<0V>
((0V))
<0V>
((0V))
C224
1000P
0.1
C458
<0V>
((0V))
<0V>
((0V))
<0V>
((0V))
<0V>
((0V))
<0V>
((0V))
<0V>
((0V))
<0V>
((0V))
<0V>
((0V))
<0V>
((0V))
<0V>
((0V))
<0V>
((0V))
0.01
C706
1
2
3
4
Y
C
G
55
SA-DK20

Related product manuals