EasyManua.ls Logo

Panasonic SA-DK20 - Page 58

Panasonic SA-DK20
111 pages
Print Icon
To Next Page IconTo Next Page
To Next Page IconTo Next Page
To Previous Page IconTo Previous Page
To Previous Page IconTo Previous Page
Loading...
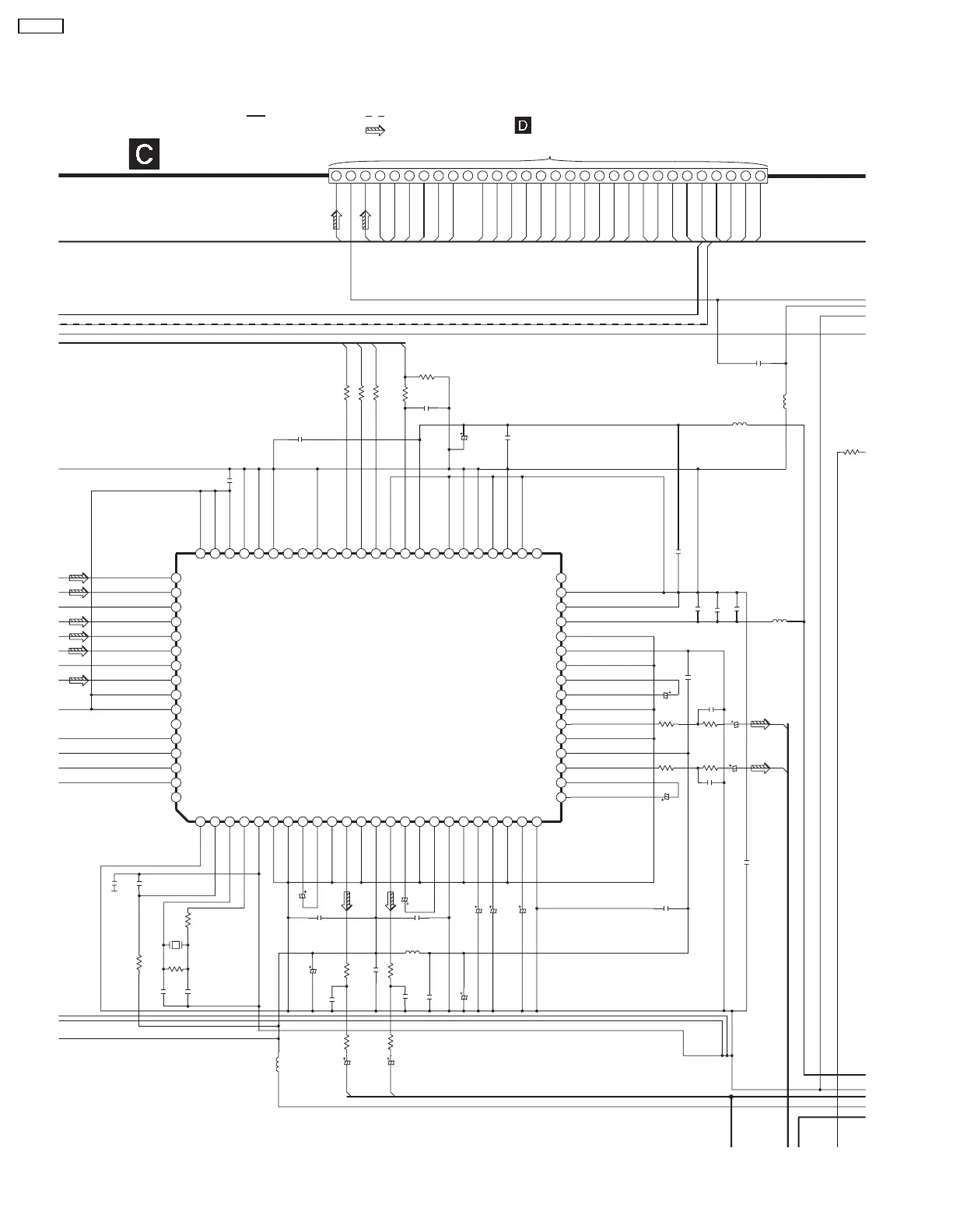
: +B SIGNAL LINE
: -B SIGNAL LINE
: MAIN SIGNAL LINE
1K
R256
R820
1.2K
R818
1.2K
R817
270
R819
270
100K
R827
4.7K
R826
330
R829
330
R828
330
R830
R810
47
R811
1M
R812
220
R813
270
R815
270
C816
2200P
C846
50V2.2
C847
50V2.2
C815
6.3V100P
6.3V47
C822
C823
6.3V100P
C825
6.3V100
C824
6.3V47
L807
G0C100JA0030
RLQT200T-J
L805
L801
RLBN102V-Y
RLBN102V-Y
L803
L809
RLBN102V-Y
RSXZ36M8M01T
X801
VRO2
NC
VR1
VRO1
NC
GNDA2
AI2
NC
A02
AOT2
VDA12
NC
AOT1
NC
AO1
AI1
GNDA1
NC
GNDX
XO
XI
VDX
AI3
AO3
AOT3
VDA34
NC
AOT4
NC
AO4
AI4
NC
GNDA4
NC
VDDR
GNDR
SYNC
ELRI/O
LIN4
EBCI/O
NC
DIN2
NC
DIN1
DIN0
NC
DOUT
VDD
/RST
NC
/CS
IFCK
IFDI
IFDO
NC
/ERR
12CS
GND
TST0
TST1
NC
NC
NC
VDAR
VDAL
VRAL
GNDAL
OUTL
NC
RIN1
RIN2
RIN3
RIN4
LIN1
LIN2
LIN3
OUTR
VRAR
GNDAR
GNDA3
HP_GND
C832
50V1
C827
50V1
50V1
C829
TO
PANEL CIRCUIT (CN601)
ON SCHEMATIC DIAGRAM-25
30
29
28
27
26
25
24
23
22
21
20
19
18
17
16
15
14
13
12 11
10
2
4
6
89
7
53
1
CN603A
1
80
2
3
4
5
67
8
9
10
11
12
13
14
15 16
79
78
77
76
75
74
73
72
71
70
69
68
67
66
65
17
18
19 20 21
22
23
24
25
26
27
28
29
30
31
32
33
34
35
36
37
38
39
40
60
59 58 57
56
55
54 53
52
51
50
49 48 47
46
45
44
43
42
41
64
63
62
61
IC801
C2HBZC000012
BH
2200P
C828
0.022
C836
2200P
C830
330P
C848
0.01
C835
10
C833
0.022
C841
0.01
C842
0.01
C817
0.01
C814
C820
2200P
0.01
C821
0.01
C819
0.01
C810
5
C811
12P
C812
0.01
C826
R814
1.2K
R816
1.2K
C840
10V220
C831
50V1
C818
50V1
C813
50V1
10
C837
10
C838
10
C839
0.022
C889
0.022
C890
7.5V
-7.5V
SGND
MIC
SPEANA
SW5V
-VP
7.5V
DCDET
MECH_RQ
MECH_RST
MECH_SI
MECH_SO
MECH_CK
MECH_CS
SER8
SER7
SER6
SER5
PCONT
DSP_ACK
SENSE
DSP_RST
SD
LED7.5V
DSP_DGND
DO/ST
HP_SW
HP_L
HP_R
DO
CK
DCS1
DRST1
S
CT
FRCH
FLCH
SCHEMATIC DIAGRAM - 16
MAIN CIRCUIT
<0V>
((0V))
<4.73V>
((4.71V))
<2.17V>
((2.08V))
<2.19V>
((2.21V))
<0V>
((0V))
<2.47V>
((2.46V))
<2.65V>
((2.45V))
<2.47V>
((2.47V))
<4.94V>
((4.93V))
<2.48V>
((2.47V))
<3.5V>
((2.45V))
<2.47V>
((2.46V))
<2.48V>
((2.47V))
<2.35V>
((2.34V))
<2.47V>
((2.47V))
<2.45V>
((2.45V))
<2.48V>
((2.47V))
<4.95V>
((4.94V))
<2.48V>
((2.47V))
<2.44V>
((2.44V))
<2.47V>
((2.47V))
<5.03V>
((5.02V))
<0V>
((0V))
<2.49V>
((2.49V))
<2.5V>
((2.49V))
<2.42V>
((3.12V))
<5V>
((4.98V))
<5.05V>
((5.05V))
<5.05V>
((5.05V))
<5.06V>
((5.06V))
<2.31V>
((2.27V))
<2.06V>
((1.99V))
<0V>
((0V))
<2.45V>
((2.45V))
<0V>
((0V))
<4.94V>
((4.94V))
<2.46V>
((2.46V))
<2.45V>
((2.45V))
<2.45V>
((2.45V))
<2.45V>
((2.45V))
<2.45V>
((2.45V))
<2.45V>
((2.45V))
<2.45V>
((2.45V))
<2.45V>
((2.45V))
<0V>
((0V))
<2.45V>
((2.45V))
<2.45V>
((2.45V))
<4.94V>
((4.94V))
<2.46V>
((2.46V))
<0V>
((0V))
<0V>
((0V))
<0V>
((0V))
<0V>
((0V))
<0V>
((0V))
<0V>
((0V))
<0V>
((0V))
<0V>
((0V))
<0V>
((0V))
<0V>
((0V))
<0V>
((0V))
<0V>
((0V))
<0V>
((0V))
<0V>
((0V))
<0V>
((0V))
<0V>
((0V))
<0V>
((0V))
<0V>
((0V))
<0V>
((0V))
<0V>
((0V))
<0V>
((0V))
<0V>
((0V))
<0V>
((0V))
<0V>
((0V))
<0V>
((0V))
<0V>
((0V))
<0V>
((0V))
<0V>
((0V))
<0V>
((0V))
<0V>
((0V))
10
C809
58
SA-DK20

Related product manuals