EasyManua.ls Logo

Panasonic SA-DK20 - Page 57

Panasonic SA-DK20
111 pages
Print Icon
To Next Page IconTo Next Page
To Next Page IconTo Next Page
To Previous Page IconTo Previous Page
To Previous Page IconTo Previous Page
Loading...
: +B SIGNAL LINE
: -B SIGNAL LINE
: MAIN SIGNAL LINE
R235
220
R240
47K
1K
R212
R239
47K
1K
R211
100K
R237
R238
100K
R236
220
R241
56K
8.2K
R243
R245
33K
R246
33K
R242
56K
R244
8.2K
1000P
C210
C217
150P
C218
150P
50V4.7
C843
50V4.7
C844
C807
50V1
C845
6.3V100
C212
50V4.7
C211
50V4.7
VCC
VEE
LCH
RCH
R801 1K
R802
1K
1K
R807
C801
50V1
C802 50V1
C808
50V1
1
2
43
8
7
6
5
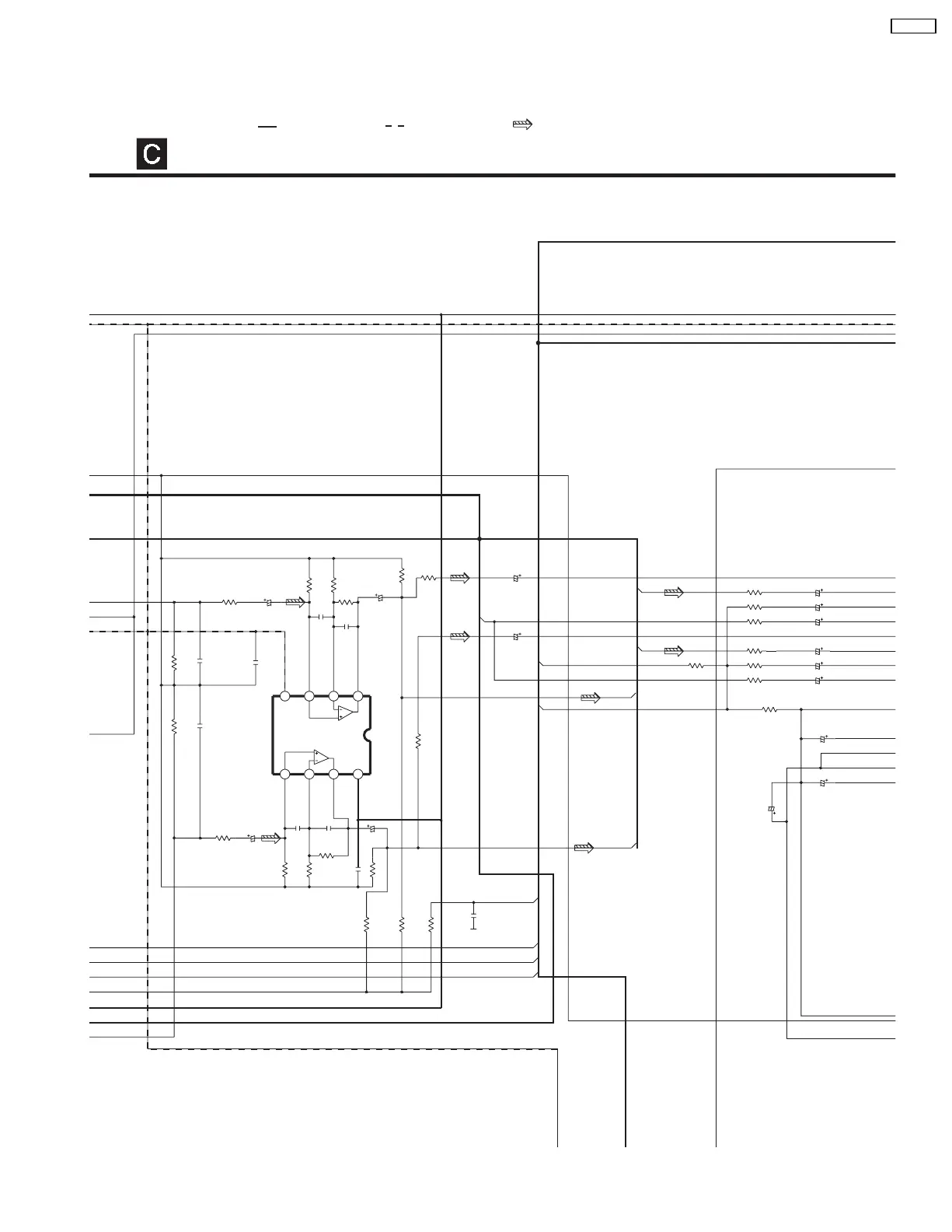
IC202
M5218AFPE3
OP-AMP
IC202
680P
C215
C216
680P
C219
0.01
C209
1000P
C220
0.01
C213
50V4.7
C214
50V4.7
150K
R255
R262
330K
R261
50V1C805
R805
1K
C803
50V1
R803
1K
50V1
C806
C804
50V1
R804
1K
R806
1K
R889
1K
MIC
NJ-ST
ECK/NJ-CK
EDA/NJ-DT
MIC1
LINOUTR
LINOUTL
SWO1
FL1
FR1
SCHEMATIC DIAGRAM - 15
MAIN CIRCUIT
7.5V
-7.5V
330K
<-7.89V>
((-7.89V))
<7.74V>
((7.72V))
C232
1000P
<0V>
((0V))
<0V>
((0V))
<0V>
((0V))
<0V>
((0V))
<0V>
((0V))
<0V>
((0V))
MIC1
57
SA-DK20

Related product manuals