EasyManua.ls Logo

Panasonic SA-DK20 - Page 60

Panasonic SA-DK20
111 pages
Print Icon
To Next Page IconTo Next Page
To Next Page IconTo Next Page
To Previous Page IconTo Previous Page
To Previous Page IconTo Previous Page
Loading...
: +B SIGNAL LINE
: -B SIGNAL LINE
: MAIN SIGNAL LINE
D315
1SS355TE17
D317
1SS355TE17
D201
1SS355TE17
D401
1SS355TE17
R368
33K
1.8K
R279
4.7K
R289
4.7K
R290
47K
R282
27K
R287
820K
R288
R411
15K
R409
82K
R410
8.2K
R408
82K
R280
47K
R281
18K
R299
18K
R278
47K
39K
R283
39K
R284
R296
270K
R285
15K
R286
100K
C285
0.068
C282
50V4.7
C284
10V47
C283
10V47
HPSW
GND2
SGND
C292
50V4.7
47K
R403
12
4
3
5
6
78 12
119
10
22
23
24
18
1920
21
17
16
15
14
13
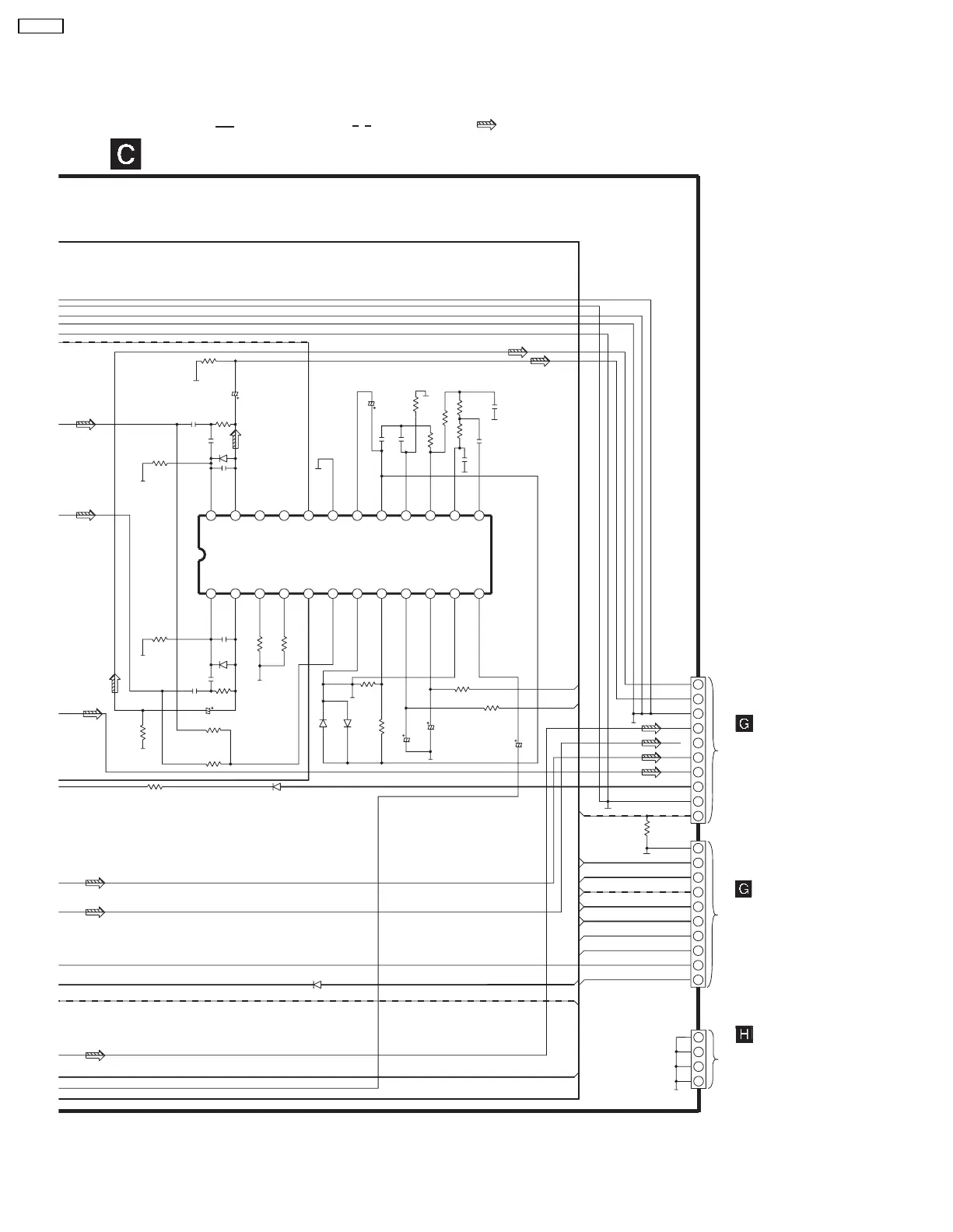
IC204
M62456FPE1
BTL
IC204
1
2
4
6
8
10
9
7
5
3
CN504
1
2
4
6
8
10
9
7
5
3
CN503
4700P
C287
0.068
C289
0.056
C293
C441
100P
100P
C241
0.056
C280
C290
10V33
C736
16V10
1
2
4
3
CN505
0.15
C286
0.068
C288
D729
1SS355TE17
D730
1SS355TE17
7.5V
0.056
C281
0.056
C294
H_OUT_L
H_OUT_R
H_OUT_L
H_OUT_R
P_CNT
DC_DET
FAN
14.7V
-7.5V
MO9V
LED7.5V
-VP
SUB+B
SLOUT
SROUT
CCH
S.WO
LEV1
LEV2
-7.5V
7.5V
7.5V
TO
POWER CIRCUIT
(CP504) ON
SCHEMATIC
DIAGRAM-28
TO
POWER CIRCUIT
(CP503) ON
SCHEMATIC
DIAGRAM-28
TO
SPEAKER
CIRCUIT
(CP505) ON
SCHEMATIC
DIAGRAM-28
SCHEMATIC DIAGRAM - 18
MAIN CIRCUIT
SLOUT
SROUT
CCH
<7.06V>
((7.04V))
<7.76V>
((7.75V))
<0V>
((0V))
<1.93V>
((1.92V))
<1.93V>
((1.92V))
<-7.89V>
((-7.9V))
<0V>
((0V))
HPF1-1
HPF1-2
NF1
OUT1
VCC
LRNF
B1
B2
LEVEL1
LEVEL2
GND
INVLPF
LPF2
LPF1
HPF3-2
HPF3-1
VR
LROUT
CIN
VEE
OUT2
NF2
HPF2-2
HPF2-1
<0V>
((0V))
<0V>
((0V))
<0V>
((0V))
<0V>
((0V))
<0V>
((0V))
<0V>
((0V))
<0V>
((0V))
<0V>
((0V))
<0V>
((0V))
<0V>
((0V))
<0V>
((0V))
<0V>
((0V))
<0V>
((0V))
<0V>
((0V))
<0V>
((0V))
<0V>
((0V))
<0V>
((0V))
S.WO
60
SA-DK20

Related product manuals