EasyManua.ls Logo

Panasonic SA-DK20 - Page 61

Panasonic SA-DK20
111 pages
Print Icon
To Next Page IconTo Next Page
To Next Page IconTo Next Page
To Previous Page IconTo Previous Page
To Previous Page IconTo Previous Page
Loading...
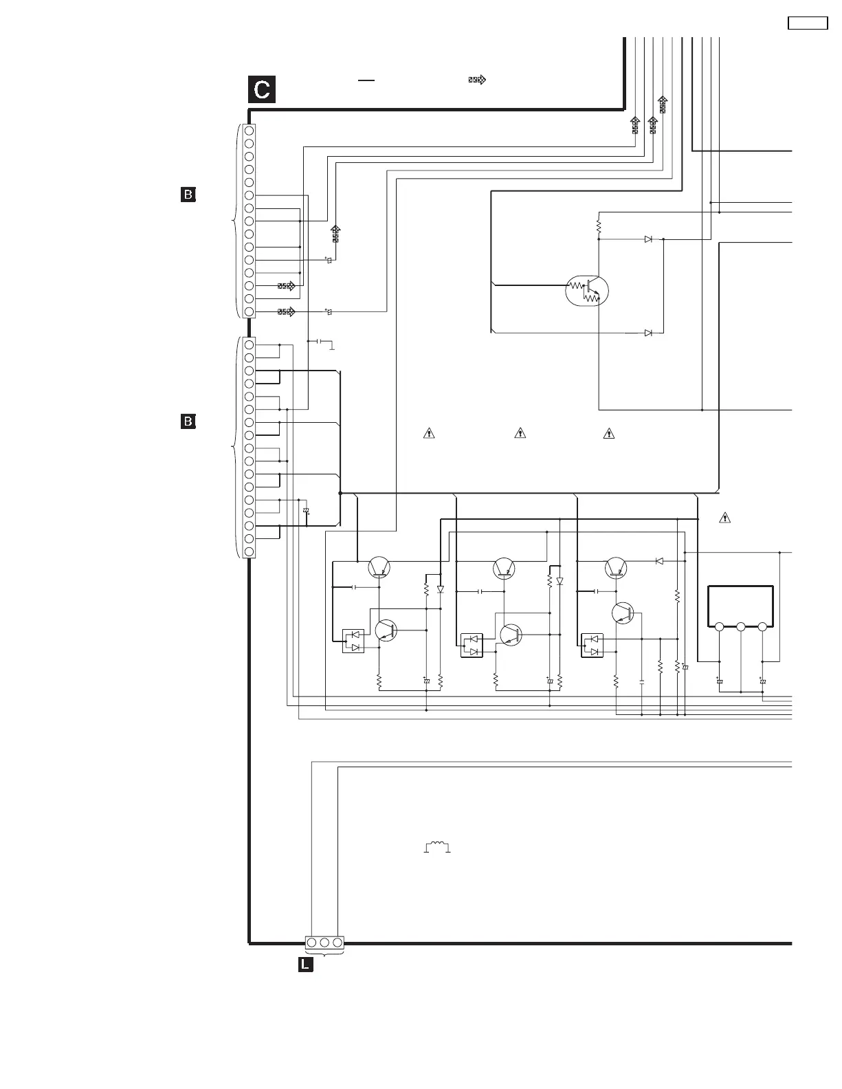
: +B SIGNAL LINE
: DVD(VIDEO) SIGNAL LINE
Q706
Q706
B1GBCFJN0004
MUTING SWITCH
FOR DVD
D716
B0ADCC000002
D714
B0ADCC000002
D712
B0ADCC000002
D715
1SS355TE17
D713
1SS355TE17
D707
1SS355TE17
D708
1SS355TE17
4.7K
R768
R722
150
2.2K
R725
18K
R726
4.7K
R720
R721
680
150K
R719
R767
680
R745
330K
2.2K
R701
22K
R776
C768
10V2200
6.3V1000P
C779
C780
16V10
C767
C762
16V10
10V100
C765
10V100
C775
6.3V820P
C774
M+9V
M9V
M+9V
MGND
MGND
D+5V
D+5V
DGND
DGND
D+2.5V
D+2.5V
DGND
DGND
A+5V
A+5V
AGND
AGND
Y-OUT
VGND
COUT
VGND
VGND
CB/B
VGND
DGND
YC-OUT/CR/R
TRAYREF
TRAYDRV
TARYMUT
TRV-SW+
TRAY/TRV
ADAC5V
L=MUT ON
H=MUT ON
2
3
1
IC703
LM2940T5M
REGULATOR
IC703
Q711
Q711
B1ABCF000011
STABILISER
Q713
Q713
B1ABCF000011
STABILISER
Q709
Q709
B1ABGC000001
STABILISER
Q712
Q712
2SB621ARSTA
REGULATOR
Q710
Q710
2SB621ARSTA
REGULATOR
15
14
13
12
11
10
2
4
6
8
9
7
5
3
1
CN501
17
16
15
14
13
12
11
10
2
4
6
8
9
7
5
3
1
CN302
0.01
C764
1000P
C761
1000P
C763
1000P
C766
Q708
Q708
KTA1046YU
REGULATOR
D720
RL1N4003N02
A+5V
D+2.5V
D+5V
ZFLAG
AMUTE
CN703
TO
TRANS CIRCUIT (W503) ON
SCHEMATIC DIAGRAM-29
TO
DVD MODULE
(2) CIRCUIT
(FP3202) ON
SCHEMATIC
DIAGRAM-12
M+9V
1
2
3
SCHEMATIC DIAGRAM - 19
MAIN CIRCUIT
6.3V1000P
<4.4V>
((4.4V))
<2.34V>
((2.34V))
<1.8V>
((1.8V))
<4.85V>
((4.85V))
<4.27V>
((4.26V))
<4.78V>
((-0.01V))
<0.12V>
((3.32V))
<-0.02V>
((-0.01V))
<5.23V>
((5.22V))
<4.78V>
((4.78V))
<4.23V>
((4.23V))
<5.04V>
((5.04V))
<5.1V>
((5.1V))
<5.83V>
((5.83V))
<5.83V>
((5.83V))
<5.01V>
((5.01V))
<4.31V>
((4.31V))
<2.59V>
((2.59V))
<5.84V>
((5.84V))
<4.94V>
((4.94V))
<0V>
((0V))
VCC
GND
O/P
TO
DVD MODULE
(2) CIRCUIT
(FP3203) ON
SCHEMATIC
DIAGRAM-12
1000P
C732
L814
RLQT200T-J
61
SA-DK20

Related product manuals