EasyManua.ls Logo

Panasonic SA-PM10 - Page 85

Panasonic SA-PM10
111 pages
Print Icon
To Next Page IconTo Next Page
To Next Page IconTo Next Page
To Previous Page IconTo Previous Page
To Previous Page IconTo Previous Page
Loading...
IC703
R729
2.7K
R728
2.2K
R727
2.7K
R749
2.7K
R731
10K
R725
680
R715
1K
R724
15K
R735
100
R736
100
R704
1K
R744
39K
R705
39K
R702
10K
R706
1K
R708
150K
R707
150K
C752
1500P
C739
2200P
C715
2700P
C704
0.1
C742
0.047
C747
470P
C710
390P
C749
2200P
C713
0.1
C2
100P
C707
0.039
C706
0.047
R750
10K
R751
4.7K
C702 0.1
C711
2700P
C712
2700P
C735
0.1
C738
0.056
C703
6.3V100
C701
6.3V33
C714
6.3V100
C734
10V220
1
3
5
7
9
8
6
4
2
10
11
12
13
14
15
16
CN701
1
3
5
7
9
8
6
4
2
10
11
12
13
14
15
16
Q701
Q701
2SA1037AKSTX
LASER POWER DRIVE
IC701
IC701
AN22004A-NF
SERVO AMP
NC
36
37
38
39
33
GND
TEN
FEN
FEOUT
FBAL
TBAL
TEOUT
HPF_AMP
LPD
LD
RFIN
RFOUT
A
C
B
D
F
E
VREF
STOUT
OFTR
/RFDET
HPFDET
OFTCONT
GND
LDON
BDO
VCC
M701
TRV MOTOR
M702
SPL MOTOR
NC
NC
IN3
IN4
PVCC2
GND
GND
D4+
D4-
D3+
D3-
NC
PGND1
PVCC1
D2+
D2-
D1+
D1-
IN1
NC
GND
AGC
GCTL
D4-
D4+
D3-
D3+
LPD
LPD
VREF
VREF
B
B
A
A
E
E
F
F
GND
GND
TRACKING COIL
FOCUS COIL
GND
LD GND
LD
LD
NC
LDG
VR1
PDE
PDF
PDA
PDB
VCC
VCC
EQBST
EQSW
NC
NC
R754
5.6
PGND2
NC
VCC
VREF
40
R732
1K
R723
10K
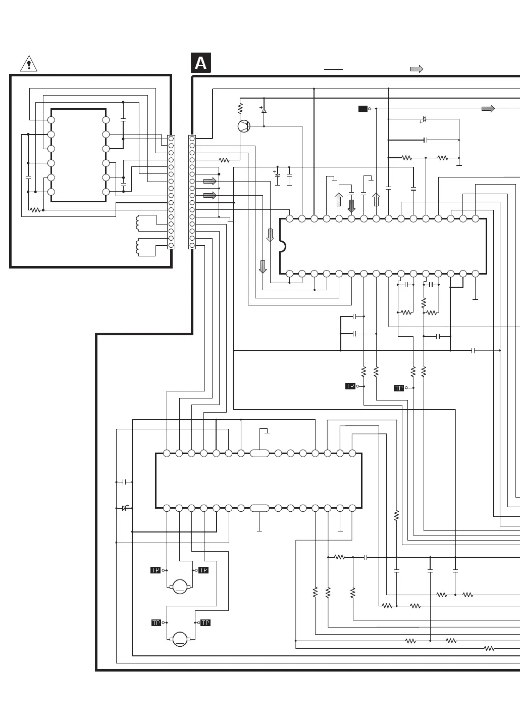
SCHEMATIC DIAGRAM -1
CD SERVO CIRCUIT
OPTICAL PICKUP CIRCUIT
: CD SIGNAL LINE
: +B SIGNAL LINE
R701
4.7
IC703
BA5948FPE2
FOCUS COIL/
TRACKING COIL/
TRAVERSE MOTOR/
SPINDLE MOTOR DRIVE
PC1
IN2
PC2
C1
0.01
C3
0.01
1 2 3
4
25
2627
28
5
24
6
23
7
22
8
21
9
20
10
19
11
18
12
17
13
14
29
30
15
16
3132
3456
22 23 24
7 12
25 26
21
20
8
19
9
18
10
17
1112
27 2816
13
15
14
30
29
C705 0.1
M
M
TJ701
AGC
TJ

Related product manuals