EasyManua.ls Logo

Panasonic SA-PM65MD - Page 136

Panasonic SA-PM65MD
144 pages
Print Icon
To Next Page IconTo Next Page
To Next Page IconTo Next Page
To Previous Page IconTo Previous Page
To Previous Page IconTo Previous Page
Loading...
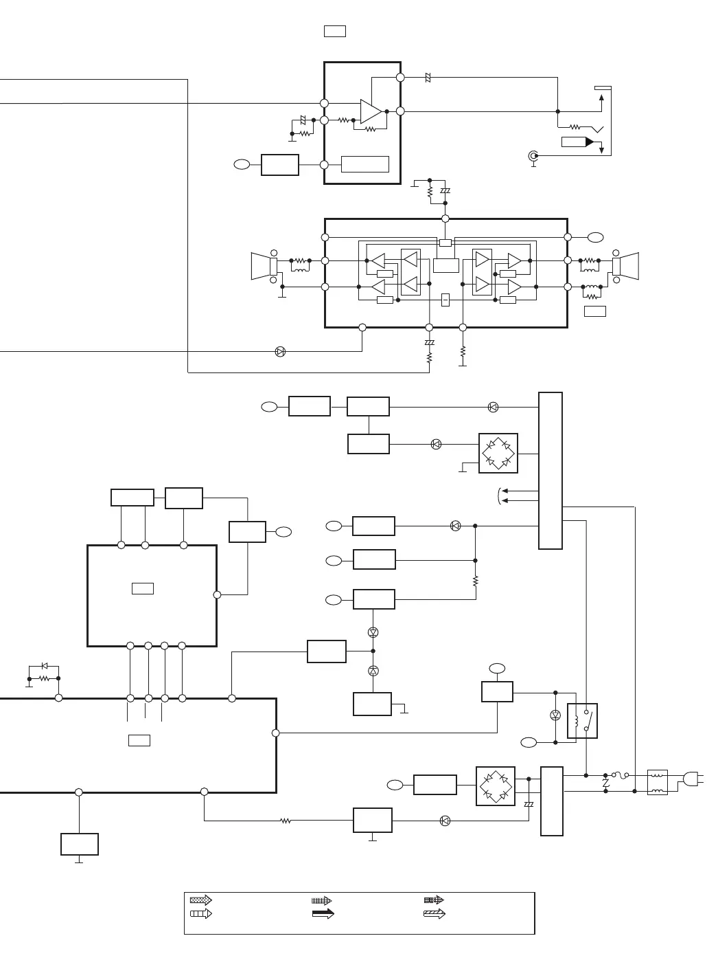
IC801
MN101C49KAA2
MICROPROCESSOR
IC700
M9202-12BDR3
FL DRIVER
D634
8
+
-
+
-
+
-
64dB
64dB
+
-
+
-
+
-
64dB
64dB
RIPPLE
FILTER
OR
1
2
2
4
12
7
6
11
1
15
13
RIPPLE FILTER/
STABILIZER
2(5)
1(6)
3
12(7)
11(8)
+
-
35
SWITCH
Q613
RESET
Q801
33
REGULATOR
D18~D21
Q2,Q3
SWITCH
Q1
D901~D904
REGULATOR
Q908
D1~D4
T2
L1
RL1
SWITCH
Q913
FL DISPLAY
Z701
28
F1
JK1
AC IN
POWER TRANSFORMER
+
JK606
SP WOOFER_R
JK606
SP WOOFER_L
D6
59
73
+
D5
CRTIMER
MICON
RST
SYNC/
HALT
ACCNT
PWRCONT
+
T1
+
MUTE
IN_R
IN_L
OUT+ _L
OUT-_L
VCC
OUT+_R
OUT-_R
JK605
HEADPHONE
RCH
-
+
+B
-
+
+B
SIGNAL LINES
: AUX SIGNAL LINE
: CD SIGNAL LINE
: AM/FM SIGNAL LINE
: MD SIGNAL LINE
: MD REC SIGNAL LINE
: MAIN SIGNAL LINE
NOTE: ( ) indicates Pin No. Right Channel.
+B
+B
HALT
SWITCH
Q955
REGULATOR
Q903~Q907
REGULATOR
Q961,Q962
+B
Q909
D8,D9
-B
Q910
-B
Q911
+B
+B
25 24 23 21
52 53 54 55
Z701
D701,Q701
SWITCH
47
1~44,
61~64
45
FLRST
RLCS
FLCLK
FL DATA
COM16
COM4
SEG1~
SEG35
RESET
CS
CP
DA
32~44
COM1~
COM13
+B
SWITCH
D702,Q702
D10,D11
D905,D906
POWER
SUPPLY
CONTROL
Q912
D922
D923
+
JK607
SP (FULL)_L
SUB
TRANSFORMER
IC403
AN7135
FULL RANGE POWER AMP
REGULATOR
REGULATOR
REGULATOR
IC404
AN7194K-LD
LOW CHANNEL POWER AMP

Related product manuals