EasyManua.ls Logo

Panasonic SC-BTT405

Panasonic SC-BTT405
48 pages
To Next Page IconTo Next Page
To Next Page IconTo Next Page
To Previous Page IconTo Previous Page
To Previous Page IconTo Previous Page
Loading...
11
Getting started
VQT5F60
Setting up the system
Follow the “Owners Manual <Setup>” to set up
the system first.
Speakers
Keep your speakers at least 10 mm (
13
/32z) away
from the system for proper ventilation.
For optional wall mount, refer to page 33.
Center speaker
Put it on a rack or shelf not to interfere with the
TV’s various sensors (ambient light, etc.).
Vibration caused by the speaker can disrupt the
picture if it is placed directly on the TV.
Surround speakers
Place the speakers at the same height or higher
than ear level.
HDMI
Use the ARC* compatible High Speed HDMI
cables. Non-HDMI-compliant cables cannot be
utilized.
It is recommended that you use Panasonic’s
HDMI cable. When outputting 1080p signal,
please use HDMI cables 5.0 meters (16.4 ft.) or
less.
* ARC is an abbreviation of Audio Return Channel, also
known as HDMI ARC. This feature allows a home theater
system to receive and play audio from the TV through a
single HDMI cable without additional wiring.
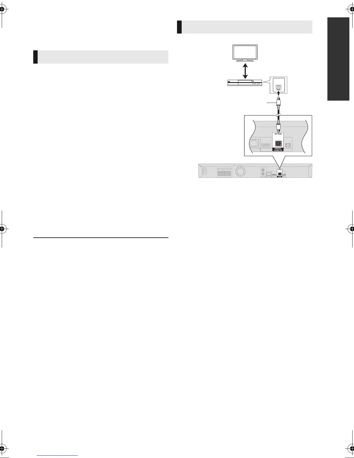
DIGITAL AUDIO IN
The dual audio cannot be changed. Change the
setting on the connected device.
AC power supply cord
This unit consumes a small amount of AC
power (> 42) even when turned off in standby
mode. For the purpose of energy conservation,
the unit should be disconnected if you will not
be using it for extended period of time.
Precautions
Other device connection
OPTICAL
OUT
SC-BTT466&465&405P-VQT5F60_mst.book 11 ページ 2014年1月17日 金曜日 午後5時56分

Related product manuals