EasyManua.ls Logo

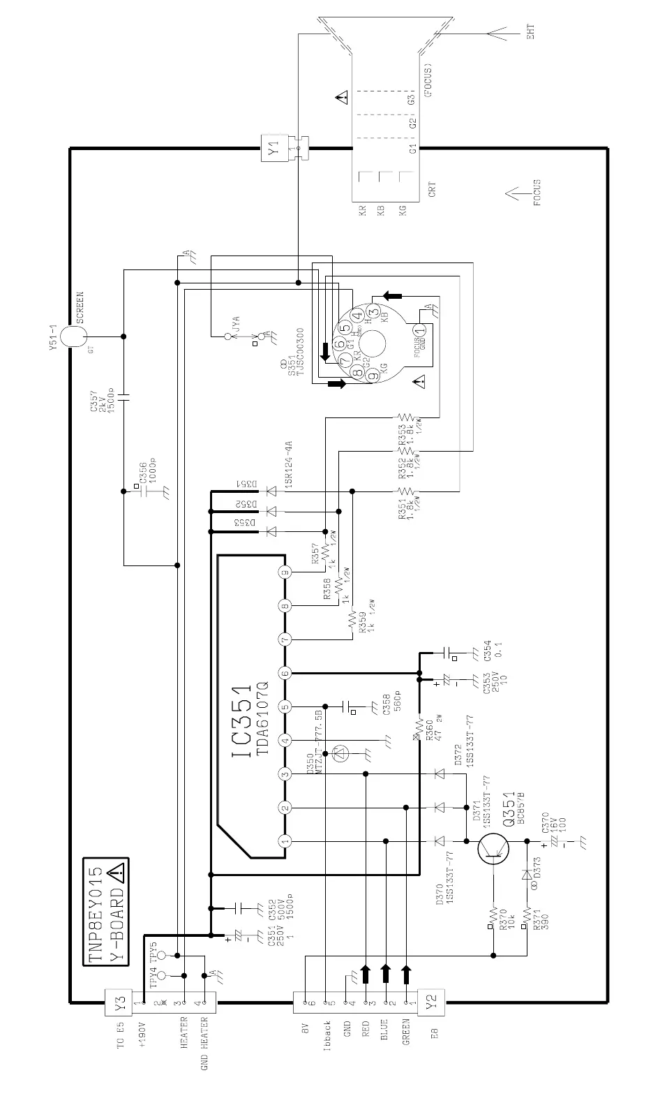
Panasonic TX-21AP1P - Y-BOARD SCHEMATIC

Panasonic TX-21AP1P
9 pages
Print Icon
To Next Page IconTo Next Page
To Next Page IconTo Next Page
To Previous Page IconTo Previous Page
To Previous Page IconTo Previous Page
Loading...

Other manuals for Panasonic TX-21AP1P

Related product manuals