EasyManua.ls Logo

Panasonic TX-50DX802B - Page 27

Panasonic TX-50DX802B
107 pages
Print Icon
To Next Page IconTo Next Page
To Next Page IconTo Next Page
To Previous Page IconTo Previous Page
To Previous Page IconTo Previous Page
Loading...
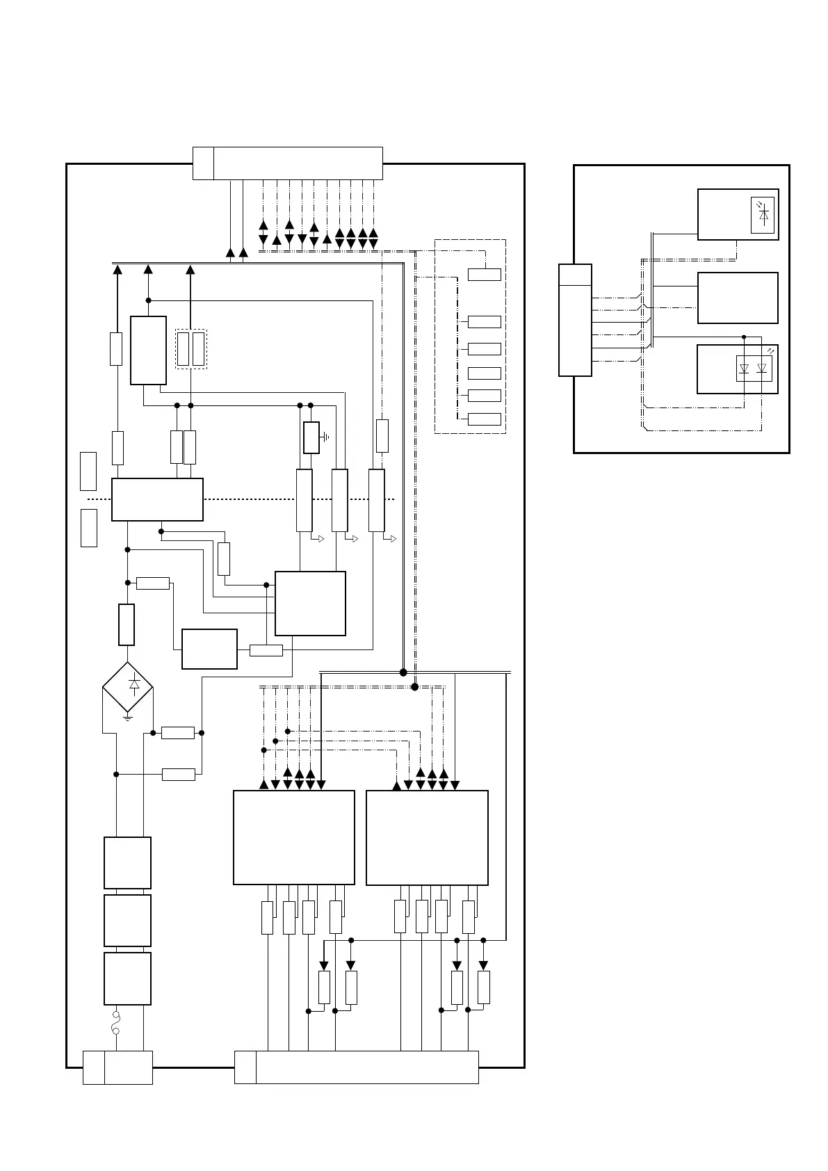
Block Diagram (2/2)
Line
Filter
LF7102
F7101
KEY CONTROL
~
~
+
-
D7100
D7104
D7105
IC7301
14VS
8VW
Resonant
Controller
HOT
COLD
PC7301
Photo coupler
1
VH
4FB
5VS
P2
9
SUB_ON
POWER_ON
10
7
1-4
8
KEY
IC7401
MAIN INPUT
Line
Filter
LF7101
L7201
2
4
IC7201
PFC
Control IC
7OUT
8VCC
Q7203
Q7202
3
T7301
PC7303
Photo coupler
PC7302
Photo coupler
64V
16V
SUB_ON
16V
9 PGS
10VCC
4
D7304
10,5
12
7
D7403
D7412
D7416
Q7401
P-BOARD
Line
Filter
Line
Filter
LF7103
Line
Filter
Line
Filter
IC7405
DC/DC
2
8
SW2855
SW2854
SW2853
SW2852
SW2851
KEY
SW2857
POWER_ON
P3
6
TO PANEL
8
1
2
Q7403
Q7405
BL_PWM1
15
BL_ON
16
BL_SOS
14
CATHODE1
ANODE1
5VS
3 EN
Q7402
K-BOARD
K10
2
5
4
3
1
7
STBY 3.3V
SUB3.3V
RM2800
VCC
OUT
SN2800
AI
2
4
VCC
OUT
D2802
R
G
REMOTE
AI
G LED
R LED
SUB3.3V
AI
STBY 3.3V
STBY 3.3V
R LED
G LED
REMOTE
13
BL_ECO
BL_PWM2
17
BL_PWM3
19
BL_PWM4
20
IC7800
LED DRIVER
DC/DC
2
STB
12FAIL
20DIMOUT2
BL_SOS
BL_ON
BL_PWM3
11PWM2
19ISENSE2
Q7802
Q7803
BL_ECO
BL_PWM4
10PWM1
CATHODE2
6
DIMOUT1
7ISENSE1
Q7804
4GATE1
3CS1
ANODE2
Q7801
22GATE2
23CS2
L7814
L7813
10
12
3
4
CATHODE3
ANODE3
IC7900
LED DRIVER
DC/DC
2
STB
12FAIL
20DIMOUT2
BL_PWM1
11PWM2
19ISENSE2
Q7901
Q7902
BL_PWM2
10PWM1
CATHODE4
6
DIMOUT1
7ISENSE1
Q7903
4GATE1
3CS1
ANODE4
Q7900
22GATE2
23CS2
L7911
L7910
64V
64V
16V
1VCC
16V
1VCC
64V
64V
64V
P1
1
2
TO A02A
TO A10
9ADIM
9ADIM
27