EasyManua.ls Logo

Panasonic TX40DSX639 - Использование Домашней Сети

Panasonic TX40DSX639
80 pages
Print Icon
To Next Page IconTo Next Page
To Next Page IconTo Next Page
To Previous Page IconTo Previous Page
To Previous Page IconTo Previous Page
Loading...
Русский
35
Примечание
Выберите соответствующее устройство и контент
для воспроизведения каждого файла.
Во время воспроизведения Вы можете
использовать следующие кнопки. Убедитесь, что
на пульте дистанционного управления выбран код
“73” (стр. 28).
Использование
домашней сети
DLNA
®
Этот телевизор является изделием DLNA Certified™.
DLNA (Digital Living Network Alliance) – это стандарт,
благодаря которому цифровая электроника DLNA
Certified становится более простой и удобной для
использования в условиях домашней сети. Чтобы
узнать больше, посетите www.dlna.org.
Если Вы хотите использовать функции DLNA, Вам
необходимо домашнее сетевое окружение – Вы
сможете работать с функциями без широкополосного
сетевого окружения.
Для получения подробной информации
обратитесь к [eHELP] (Сеть).
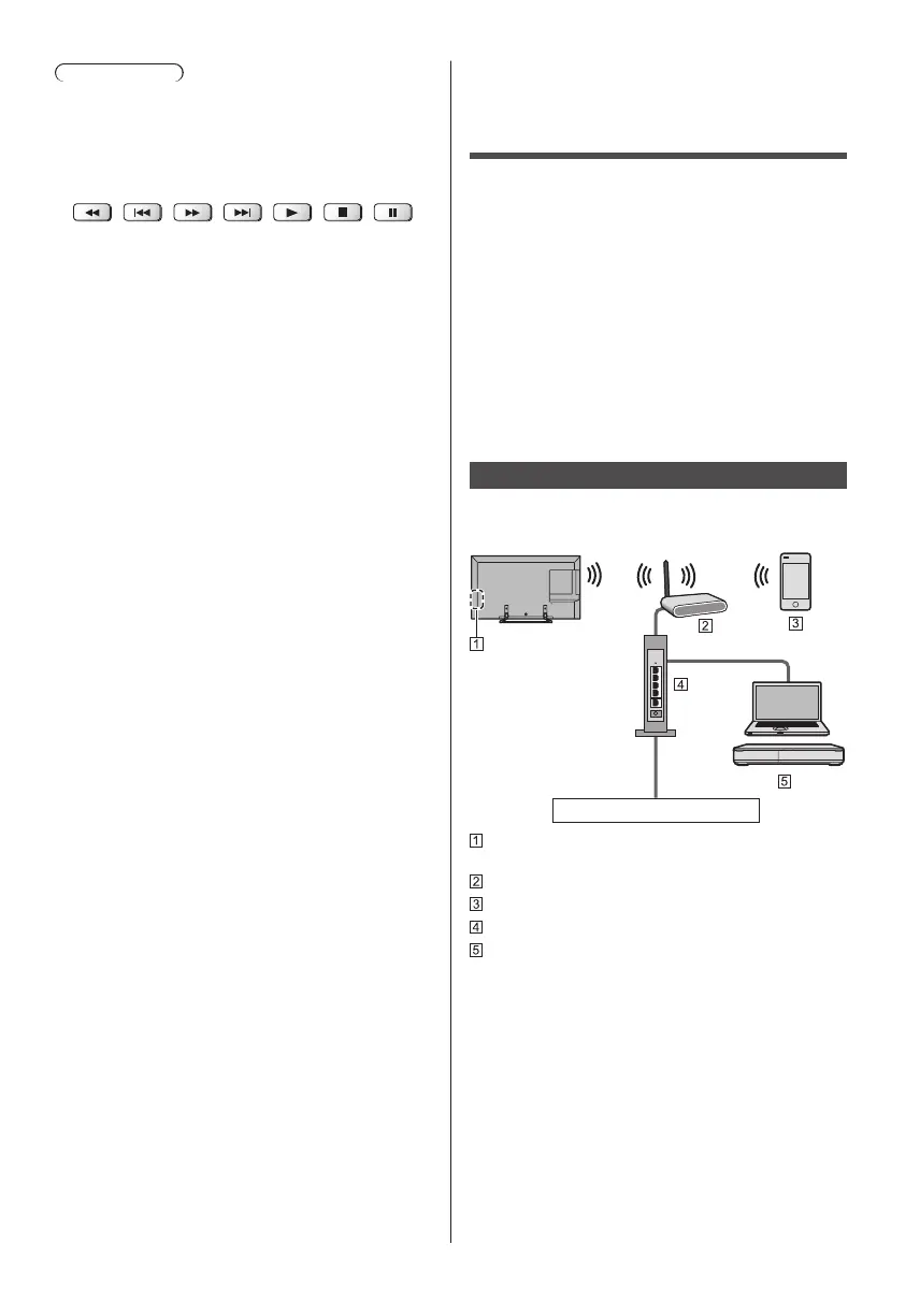
Сетевые подключения
Беспроводное подключение (для DLNA и
интернет-услуг)
Интернет-окружение
Встроенное оборудование беспроводной
локальной сети
Точка доступа
Смартфон и т. д.
Концентратор / маршрутизатор
Медиасервер DLNA Certified (PC и т. д.)

Table of Contents