EasyManua.ls Logo

Pentair GLOBRITE - Wiring to IntelliBrite Controller; Troubleshooting and Parts Information; Troubleshooting GloBrite Lights

Pentair GLOBRITE
24 pages
Print Icon
To Next Page IconTo Next Page
To Next Page IconTo Next Page
To Previous Page IconTo Previous Page
To Previous Page IconTo Previous Page
Loading...
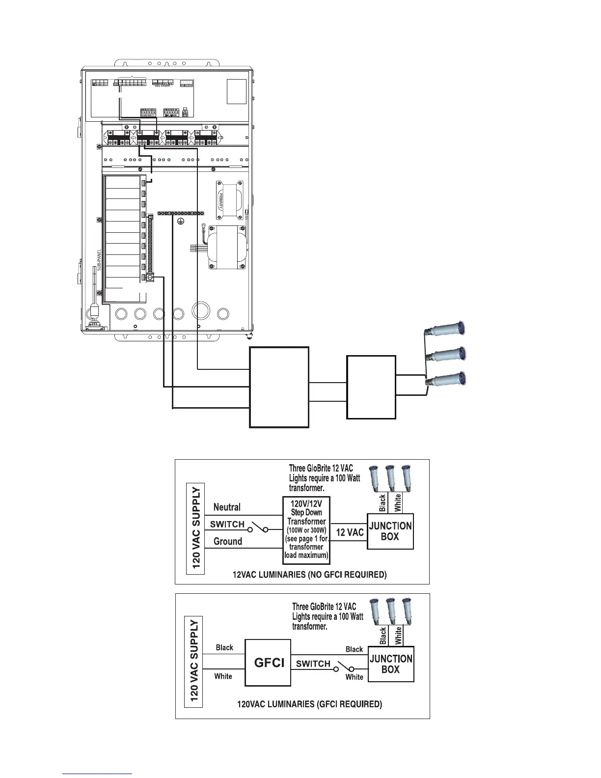
GLOBRITE™ Color Changing LED Pool /Spa Light Installation and User’s Guide
14
AUX 1
LINE 1
LOAD 1
Neutral
Ground
GROUND
Black
White
JUNCTION
BOX
Three GloBrite 12 VAC
Lights require a 100 Watt
transformer.
120V/12V
Step Down
Transformer
(
100W or 300W
)
Black
White
CIRCUIT BREAKER
LOAD 1
LINE 1
NEUTRAL
EASYTOUCH 4 AUTOMATION CONTROL
®
AUXILIARY RELAYS
AUX 1
(see page 1 for
transformer
load maximum)
EasyTouch
®
and IntelliTouch
®
Control System Load Center Wiring Diagram
GloBrite
Color Light with Wall Switch Wiring Diagram

Table of Contents

Related product manuals