EasyManua.ls Logo

Pentair MASTERTEMP 300 HD - Mastertemp Wiring Diagram; Electrical Schematic Ladder Diagram

Pentair MASTERTEMP 300 HD
54 pages
Print Icon
To Next Page IconTo Next Page
To Next Page IconTo Next Page
To Previous Page IconTo Previous Page
To Previous Page IconTo Previous Page
Loading...
MASTERTEMP
Pool and Spa Heater Installation and User’s Guide P/N 475106 Rev. A 2/2014
26 | Section
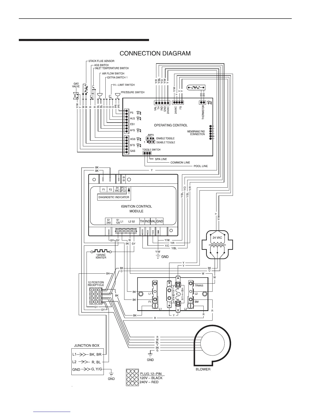
MASTERTEMP WIRING DIAGRAM
(3-WIRE SYSTEM)
Figure 33.
2. Installation

Table of Contents

Related product manuals