EasyManua.ls Logo

Perkins M185C - Page 54

Perkins M185C
86 pages
Print Icon
To Next Page IconTo Next Page
To Next Page IconTo Next Page
To Previous Page IconTo Previous Page
To Previous Page IconTo Previous Page
Loading...
Chapter 7 TPD1317e
Page 50
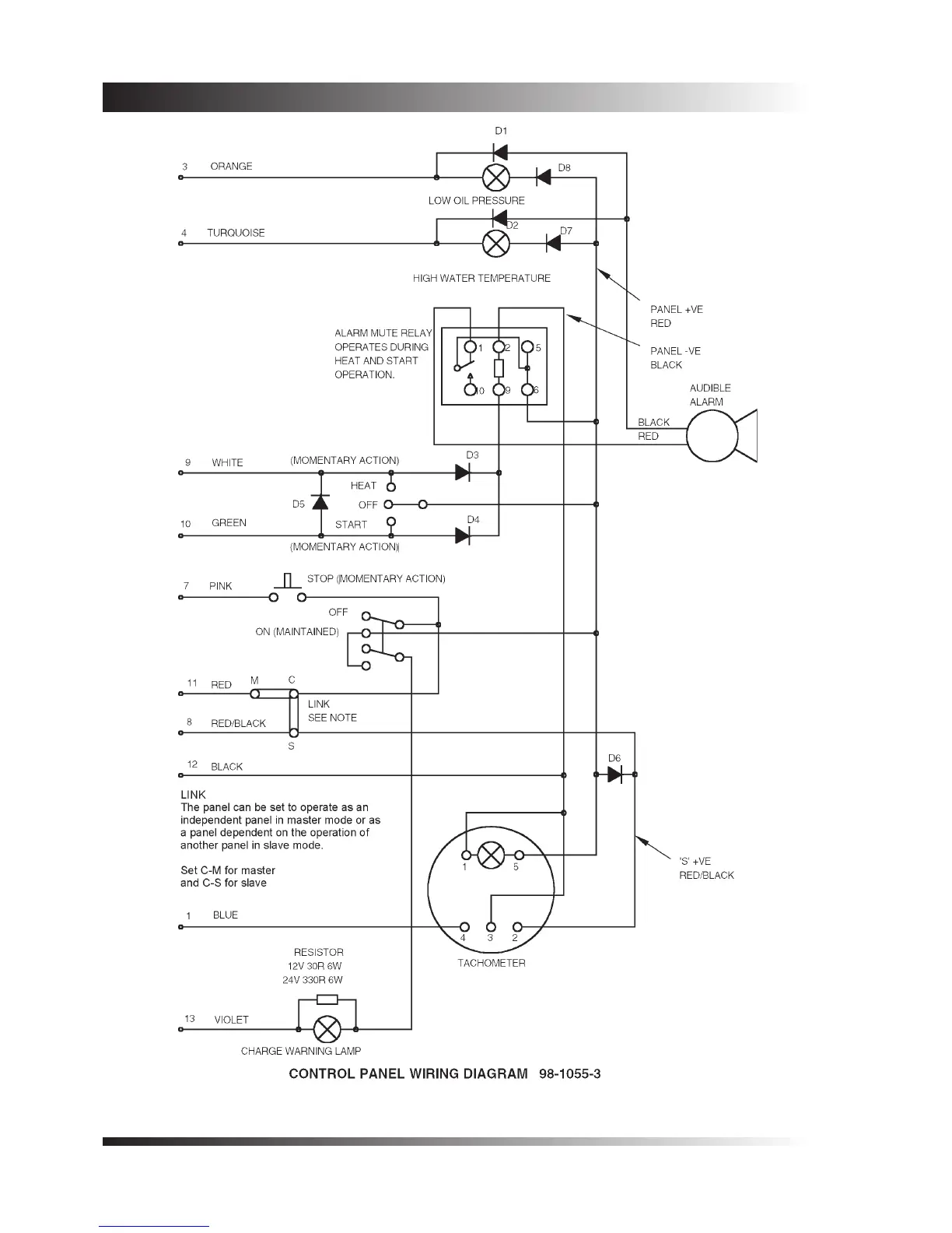
Figure 17 - Control panel - circuit diagram

Related product manuals