EasyManua.ls Logo

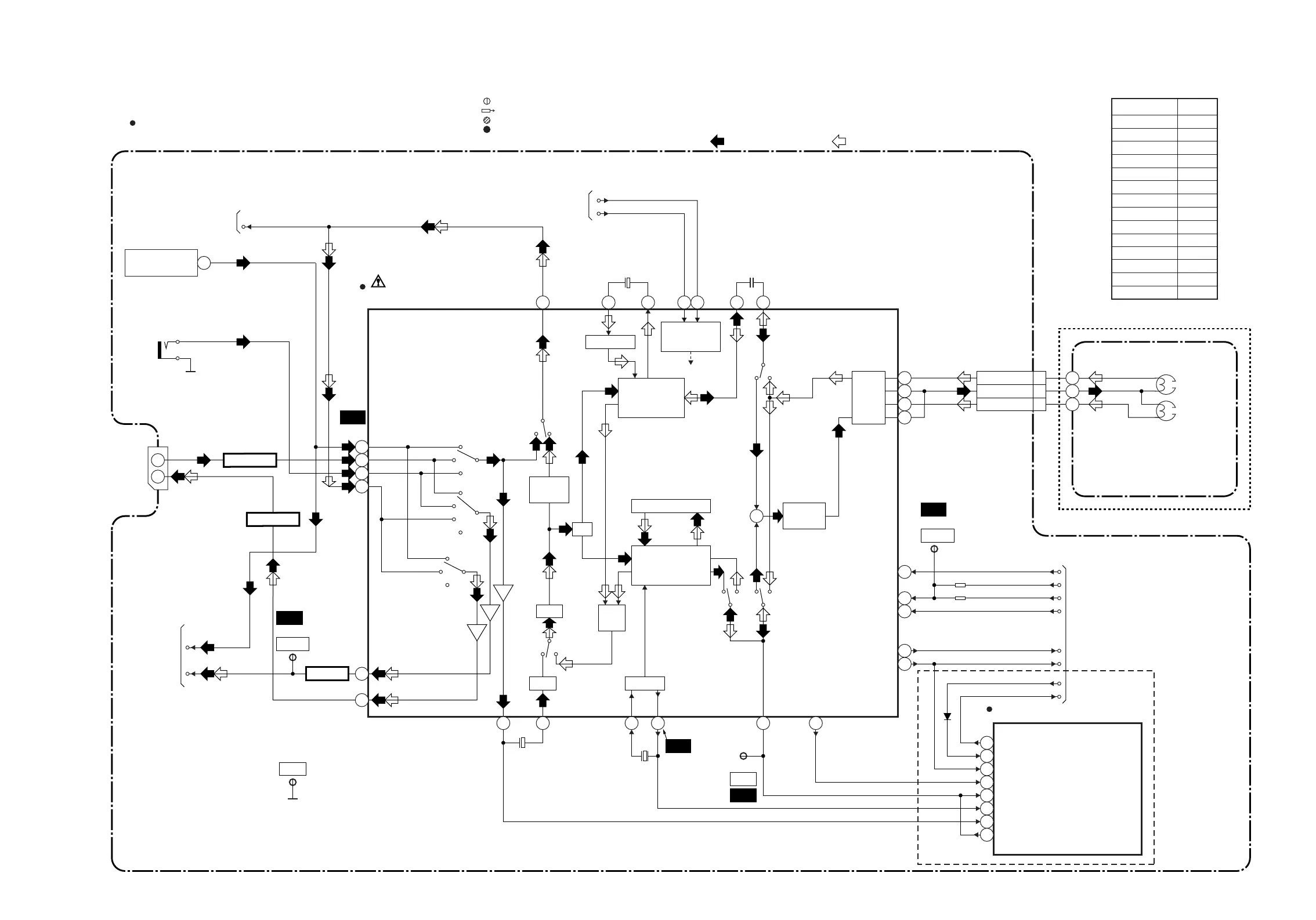
Philips 14PV120 - Video Block Diagram

Philips 14PV120
63 pages
Print Icon
To Next Page IconTo Next Page
To Next Page IconTo Next Page
To Previous Page IconTo Previous Page
To Previous Page IconTo Previous Page
Loading...
CYLINDER ASSEMBLY
V(R)
V-COM
V(L)
CL401
1
2
3
Video Block Diagram
1-7-17 1-7-18 T6410BLV
(DECK ASSEMBLY)
VIDEO (R)
HEAD
SP
HEAD
AMP
REC FM
AGC
FROM/TO SERVO/SYSTEM
CONTROL BLOCK
FROM /TO
SERVO/SYSTEM
CONTROL BLOCK
C-SYNC
TRICK-H
RF-SW
D-REC-H
C-ROTA
D-V-SYNC
V-ENV
SECAM-H
LUMINANCE
SIGNAL
PROCESS
CHROMINANCE
SIGNAL
PROCESS
PB-H OUT
C-SYNC
V-ENV
D-V-SYNC
RF-SW/C-ROTA
VIDEO (L)
HEAD
IC401
(VIDEO/AUDIO SIGNAL PROCESS)
REC-VIDEO SIGNAL PB-VIDEO SIGNAL MODE: SP/REC
SERIAL
DECORDER
IC471 (PAL/SECAM DECTECOTR)
PAL/SECAM
DETECTOR
48
52
54
56
61
63
96
95
93
94
CHARA.
INS.
CCD 1H DELAY
BYPASS
MUTE
PB/EE
TUNER
TUNER1
MUTE
PB/EE
LINE
SCART
LINE
SCART
AGC
PR
R
Y
C
P
R P R P
Y. DELAY
Y/C
MIX
+
21
7978
AGC VXO
FBC
1/2
58 59
65
2928 44
17
12
2
16
29
1
28
SDA
SCL
69684643
" " = SMD
NOTE FOR WIRE CONNECTORS:
1. PREFIX SYMBOL "CN" MEANS CONNECTOR.
(CAN DISCONNECT AND RECONNECT.)
2. PREFIX SYMBOL "CL" MEANS WIRE-SOLDER
HOLES OF THE PCB.
(WIRE IS SOLDERED DIRECTLY.)
TEST POINT INFORMATION
:INDICATES A TEST POINT WITH A JUMPER WIRE ACROSS A HOLE IN THE PCB.
:USED TO INDICATE A TEST POINT WITH A COMPONENT LEAD ON FOIL SIDE.
:USED TO INDICATE A TEST POINT WITH NO TEST PIN.
:USED TO INDICATE A TEST POINT WITH A TEST PIN.
67
84
62
70
D-REC-H
80
TP003
V-OUT
WF5
TP008
C-PB
WF6
MAIN CBA
TP002
RF-SW
WF1
14
X401
4.43MHz
24
Q703
Q705
JK701
V-IN
VIDEO OUT
TU001
BUFFER
20
BUFFER
BUFFER
Q401
TP010
GND
TO CHROMA
BLOCK
VIDEO
TU1-VIDEO
TO CHROMA BLOCK
C-VIDEO
JK703
V-IN
V-OUT
19
WF4
WF2
P, T, X
Comparison Chart of
Models & Marks
Model Mark
14PV225/07
14PV225/01
14PV225/58
14PV225/39
14PV422/07
14PV125/07
14PV125/01
14PV120/07
14PV425/07
14PV125/58
14PV125/3914PV125/39
14PV422/01
14PV422/58
14PV422/39
M
N
O
P
Q
R
S
T
U
V
W
X
Y
Z

Related product manuals