EasyManua.ls Logo

Philips 222E2SB/00 - Page 47

Philips 222E2SB/00
90 pages
Print Icon
To Next Page IconTo Next Page
To Next Page IconTo Next Page
To Previous Page IconTo Previous Page
To Previous Page IconTo Previous Page
Loading...
5
5
4
4
3
3
2
2
1
1
D D
C C
B B
A A
N_B
P_A
P_C
+5V D DA
F3
F4
IC801-13
IC801-14
IC 801-1
D808_J
D809_J
F3
Q805_G
D805_J
D806_A1
F1
F4
Q806_S
QD2
QD1
IC801_3
Q808_G
D807_A2
D806_A2
N_D
T1
T2
T1
T2
F2
SIGN
SIGN SIGN
SIGN
SIGN
SIGN
SIGN
SIGN
SIGN
F2
F3
C 825_2
C 823_2
C 821_2
Q806_G
C N802_2
IC801_9
+5V
BRT_ADJ
BLT_ON
24V
R820
15K F
Q807
2N7002K -T 1-E 3
D
G
S
C819
10P F J
D804
BAV99
A
J
K
Q806
2N7002K -T 1-E 3
D
G
S
R 806
82.5K F
CN801
2K 62272102
1
1
2
2
D801
LL4148
AK
C 818
2.2U K
R836
1M
C823
10P F J
R 814
100K
D802
LL4148
AK
R825
90.9K F
C 813
0.1U K
T P 807
C817
5P F D
R 829
90.9K F
+
C 801
470U 35V
12
R833
511 F
T P 806
C835
0.22U K
T P 805
CN803
2K 62272102
1
1
2
2
D803
LL4148
AK
.
.
T 802
5
7
2
8
Q805
2N7002K -T 1-E 3
D
G
S
R817
2K
C 811
1000P J
R819
90.9K F
C 812
1U K
C 814
0.033U K
C 808
0.01U K
D811
LL 4148
A K
C 804
1U K
R 837
100K J
R835
1M
R 840
0
C822
1000P J
JR4
0
R 805
10K
R 804
18K J
D810
LL 4148
A K
R 812
10K
C824
1000P J
R827
383 F
C834
0.22U K
R826
15K F
R 807
301K
Q808
2N7002K -T 1-E 3
D
G
S
R 803
10
R823
90.9K F
R 828
20K F
T P 802
C 805
0.047U K
C815
5P F D
JR3
0
T P 804
R822
15K F
R831
511 F
R 802
5.1K
T P 803
D809
BAV99
A
J
K
CN804
2K 62272102
1
1
2
2
C 810
0.047U K
R816
2K
CN802
2K 62272102
1
1
2
2
R 830
1K
C 806
0.047U K
C 807
2.2U K
R 813
1K J
C 831
0.01U K
D805
BAV99
A
J
K
R 838
10 J
R821
90.9K F
OZ99 33
IC 801
VS EN
1
SST/CMP
2
CT
3
RT1
4
GNDA
5
PDR 2
6
GNDP
7
NDR2
8
NDR1
9
PDR 1
10
VDDA
11
TIME R
12
PWM
13
ISE N
14
OVPT
15
ENA
16
84. 008M3. 0 30
Q802
4
1
2
3
5
8
7
6
C825
10P F J
T P 808
C827
4.7U M
84. 008M3. 0 30
Q801
4
1
2
3
5
8
7
6
D806
BAV70
A1
J
A2
.
.
.
.
T801
3
6
1
5
2
4
7
8
C 809
220P J
R 801
5.1K
R 839
10 J
D808
BAV99
A
J
K
R 809
100K
C836
0.22U K
R 810
1M
C821
10P F J
ZD802
TZMC 6V2
A K
C820
1000P J
T P 801
R824
15K F
R818
2K
C 816
5P F D
D807
BAV70
A1
J
A2
ZD801
TZMC 6V2
A K
+
C 803
22U 50V
12
C826
1000P J
ZD803
TZMC 6V2
A K
R832
511 F
R 808
1K J
R815
2K
R 811
10K
C828
4.7U M
R834
1M
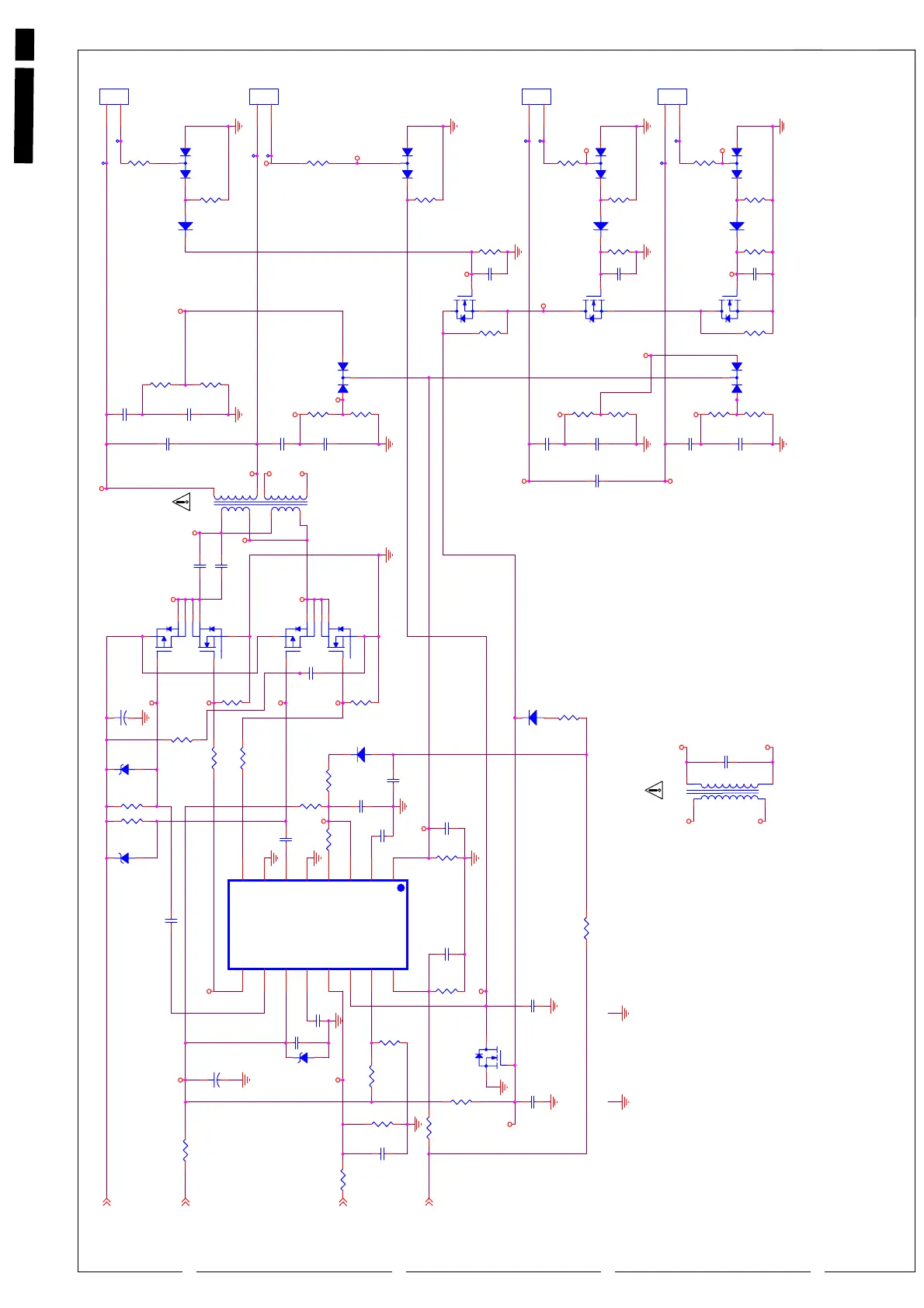
Power Diagram & C.B .A
222E2 LCD
47

Table of Contents

Related product manuals