EasyManua.ls Logo

Philips 226V3LSB/00 - Page 35

Philips 226V3LSB/00
94 pages
Print Icon
To Next Page IconTo Next Page
To Next Page IconTo Next Page
To Previous Page IconTo Previous Page
To Previous Page IconTo Previous Page
Loading...
35
Meridian 3
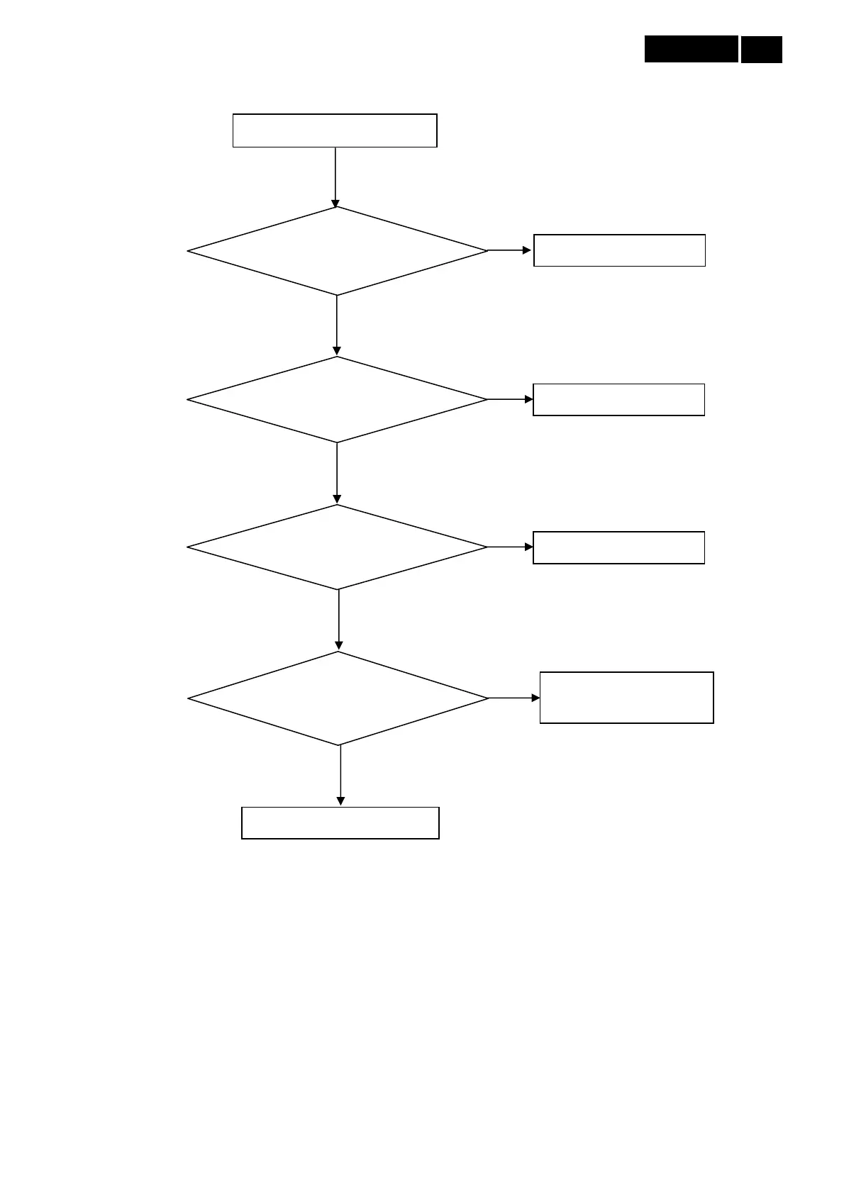
2. No Video (Power LED White)
No Video (Power LED White)
Press the power
button is OK?
Check the FFC cable
or panel
The end
NG
OK
OK
NG
Replace the main board
Replace the power
board and connection
Replace the FFC cable
or panel
NG
The end
Replace the key board
NG
OK
Replace the main
board and connection
OK

Table of Contents