EasyManua.ls Logo

Philips 22PFT5403/56 - Page 48

Philips 22PFT5403/56
52 pages
Print Icon
To Next Page IconTo Next Page
To Next Page IconTo Next Page
To Previous Page IconTo Previous Page
To Previous Page IconTo Previous Page
Loading...
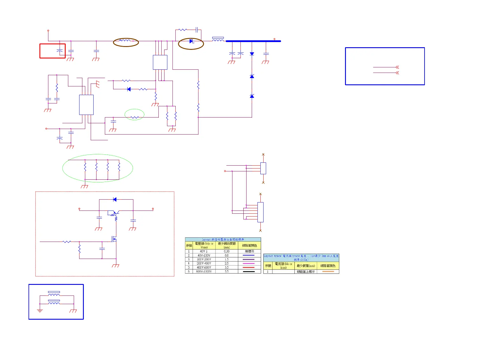
9-3-9 LED Driver
OUT
BL_DIM
BL_ON
LED_a
DIP change to SMT type
DIP change to SMT type
150326
150326
R8611
NC 4.7R 1%
C8610
NC 100N 50V
R8615
NC 1K OHM 5% 1/8W
FB9903
NC BF-I35022C-822
1 2
R8602
NC 10 OHM 1% 1/8W
C8607
NC 10NF 50V
C8604
NC 100N 50V
+
C8608
NC 10UF 50V
U8601
NC PF7708BS
LED
1
VCC
2
CS/OVP
3
OUT
4
GND
5
DIM
6
GM
7
FB
8
Q8603
NC 2N7002K
FB8102 NC 120R 6A
1 2
R8609
NC 4.7R 1%
ZD8101
NC BZT52-B16G
1 2
CN8602
NC CONN
1
2
3
4 5
R8606
NC 4.7R 1%
FB8101 NC 120R 6A
1 2
C8605
NC 100PF 500V
D8605
NC 1N4148W
R8605
NC 33K +-1% 1/4W
D8602
NC 1N4148W
Q8602
NC DTA144WN3/S
1
2 3
C8614
NC 0.1uF 100V
L8602
NC 47uH D8601
NC SM5100B
1 2
R8616
NC 330K 1/8W 5%
R8608
NC 2.7K 1% R8610
NC 0.2 OHM 1% 1/4W
R8603
NC 10K OHM 5% 1/8W
C8609
NC/1NF 630V
R8607
NC 33K +-1% 1/4W
R8612
NC/22K 1%
C8613
NC/100N 50V
D8604
NC 1N4148W
R8614
NC 4.7R 1%
C8603
NC 470NF 50V
R8613
NC 100K OHM 5% 1/8W
C8606
NC 10N 50V
CN8601
NC/CONN
1
2
3
4
5
6
7 8
FB
C8612
NC 100N 50V
Q8601
NC AO4486
S
1
S
2
S
3
G
4
D
8
D
7
D
6
D
5
+
C8601
NC 330uF 16V
R8601
NC 47OHM +-5% 1/8W
C8611
NC 100N 50V
ZD8102
NC BZT52-B22
1 2
LED_a
+
C8602
NC 100UF 50V
+
C8615
NC 47UF 100V
R8604
NC 0.2 OHM 1% 1/4W
Vcc2
VLED+
Vcc2
Adap_In
VLED+
Adap_In
OUT
BL_DIM 9
BL_ON 9
BL_DIM
BL_ON
LB Current 260mA
For
秨诀
Iled=0.3/Rfb
FB

Related product manuals