EasyManua.ls Logo

Philips 22PFT5403/56 - Keyboard Control Panel; Keyboard Control Panel Schematic

Philips 22PFT5403/56
52 pages
Print Icon
To Next Page IconTo Next Page
To Next Page IconTo Next Page
To Previous Page IconTo Previous Page
To Previous Page IconTo Previous Page
Loading...
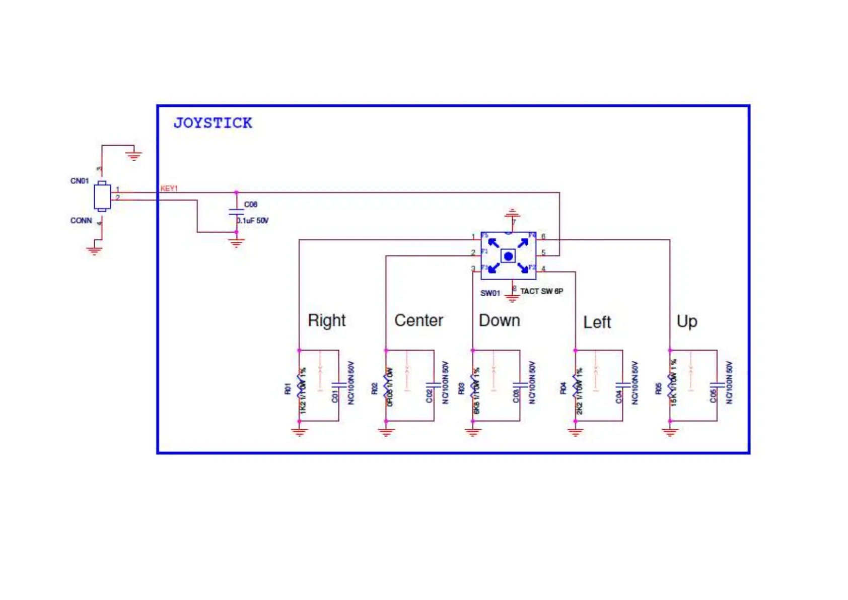
9.5 E 715G7088 Keyboard control panel (For 24” 4233 Series)
9-5-1 Key BOARD

Related product manuals