EasyManua.ls Logo

Philips 32HFL5850D/10 - Page 50

Philips 32HFL5850D/10
123 pages
Print Icon
To Next Page IconTo Next Page
To Next Page IconTo Next Page
To Previous Page IconTo Previous Page
To Previous Page IconTo Previous Page
Loading...
IC Data Sheets
EN 50 Q522.2HE LA8.
2010-Jun-30
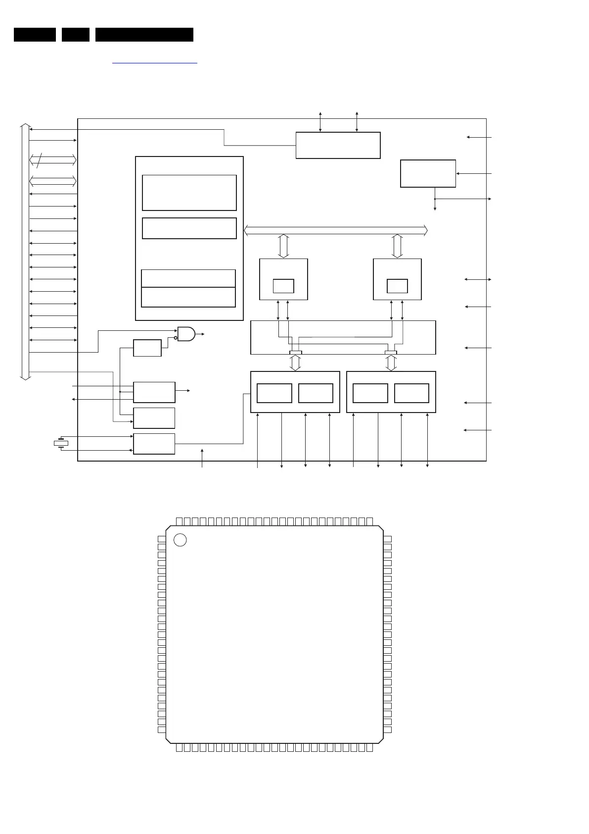
8.8 Diagram B08A SSB: Digi IO: USB, ISP1564HL (IC 7P00)
Figure 8-8 Internal block diagram and pin configuration
Block Diagram
Pin Configuration
H_17650_073.eps
150108
78
74
5
7
96 97
99
75
79
83 85
ISP1564
32-bit, 33 MHz PCI bus
XTAL1
XTAL2
ORIGINAL
USB ATX
Hi-SPEED
USB ATX
ATX1
ORIGINAL
USB ATX
Hi-SPEED
USB ATX
ATX2
CONFIGURATION SPACE
PCI CORE
PCI MASTER
PCI SLAVE
CONFIGURATION FUNCTION 0
CONFIGURATION FUNCTION 2
XOSC
PLL
POR
V
CC(I/O)
DETECT
AD[31:0]
C/BE[3:0]#
REQ#
GNT#
IDSEL
INTA#
FRAME#
DEVSEL#
IRDY#
CLKRUN#
PAR
PERR#
SERR#
TRDY#
STOP#
RST#
GLOBAL CONTROL
PORT ROUTER
SCL SDA
V
CC(IO)
OC1_N
PWE1_N
DM1
DP1
RREF
CORE
RESET_N
1, 17, 46,
61, 72, 82,
84, 89, 91
81
PME#
CLK
GNDA
GND
REG(1V8)
VOLTAGE
REGULATOR
V
CC
CORE
87
88 90
92
OC2_N
PWE2_N
DM2
DP2
RAM
OHCI
(FUNCTION 0)
RAM
EHCI
(FUNCTION 2)
19, 32, 49,
64, 76, 94, 95
4
8
9
10, 12 to 15, 20 to 22,
26 to 31, 33, 34,
50 to 54, 56, 57,
59, 62, 63, 65 to 70
11, 25, 40,
55, 71
18, 43, 58
23, 35, 48, 60
24
36
37
38
39
41
42
44
45
47
V
CC(REG)
16
V
CC(IO)AUX
77, 98, 100
V
CCA(AUX)
86, 93
32
V
CC(AUX)
VOLTAGE
REGULATOR
(V
aux
)
V
aux(1V8)
core
AUX(1V8)
2, 73
3
GND
_RREF
80
SYS_TUNE
6
ISP1564HL
GNDA XTAL2
AUX(1V8) XTAL1
V
CC(AUX)
AUX(1V8)
INTA# GNDA
RST# V
CC(IO)
SYS_TUNE AD[0]
CLK AD[1]
GNT# AD[2]
REQ# AD[3]
AD[31] AD[4]
V
CC(IO)
AD[5]
AD[30] GND
AD[29] AD[6]
AD[28] AD[7]
AD[26] AD[10]
AD[25] V
CC(IO)
AD[24] AD[11]
C/BE[3]# AD[12]
IDSEL
AD[27]
V
CC(REG)
GNDA
REG(1V8)
GND
AD[13]
GNDA
C/BE[0]#
AD[8]
REG(1V8)
AD[9]
V
CC(IO)
AD[14]
AD[23] V
CC(IO)AUX
AD[22] PME#
AD[21]
V
CC(IO)AUX
AD[20] SDA
AD[19] SCL
AD[18] GND
GND GND
AD[17] V
CCA(AUX)
AD[16] DP2
C/BE[2]# GNDA
FRAME# DM2
IRDY# GNDA
TRDY# PWE2_N
DEVSEL#
OC2_N
SERR#
RREF
GNDA
GND_RREF
PAR PWE1_N
C/BE[1]#
OC1_N
GND
V
CC(IO)
STOP#
CLKRUN#
REG(1V8)
PERR#
V
CC(IO)AUX
V
CCA(AUX)
DP1
GNDA
DM1
GNDA
AD[15]
GND
1
2
3
4
5
6
7
8
9
10
11
12
13
14
20
21
22
23
24
25
75
74
73
72
71
70
69
68
67
66
65
64
63
62
56
55
54
53
52
51
15
16
17
18
19
61
60
59
58
57
26
27
28
29
30
31
32
33
34
35
36
37
38
39
45
46
47
48
49
50
100
99
98
97
96
95
94
93
92
91
90
89
88
87
81
80
79
78
77
76
40
41
42
43
44
86
85
84
83
82