EasyManua.ls Logo

Philips 32HFL5850D/10 - Page 98

Philips 32HFL5850D/10
123 pages
Print Icon
To Next Page IconTo Next Page
To Next Page IconTo Next Page
To Previous Page IconTo Previous Page
To Previous Page IconTo Previous Page
Loading...
EN 98Q522.2HE LA 10.
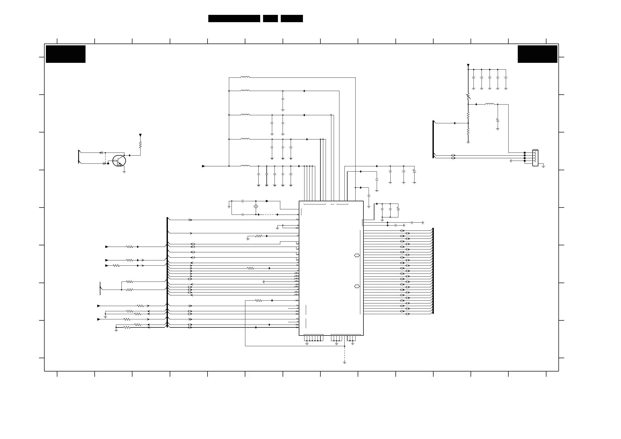
Circuit Diagrams and PWB Layouts
2010-Jun-30
SSB: Digi IO: USB
PCICLK
GNT
IDSEL
FRAME
IRDY
TRDY
DEVSEL
STOP
CLKRUN
PERR
PA R
RREF
OC1
15
12
13
14
27
26
25
24
23
22
21
20
VDDA
3V3
VAUX
XTAL
ATX2
ATX1
BE1
BE0
GNDA GNDA
BE3
VCCIO
1V8
AD
C2
BE2
AD
C3
GNDD
17
11
16
10
9
8
7
AUX
18
PWE1
SCL
SDA
RST
6
5
4
3
2
1
0
C0
REQ
INTA
C1
VREG1V8
PME
30
31
28
29
OC2
PWE2
DM2
DP2
SERR
1
2
VREG3V3
19
DM1
DP1
AUX 1 2
+T
DIGI IO: USB CONNECTOR + CONTROLLER
USB
7P00 D7
7P01 C2
9P00 E6
9P01 C2
RES
CONNECTOR
IP0P E3
IP05 C9
3P07 G6
3P08 G3
3P0A F2
3P0B F2
3P0C G2
IP06 C7
IP0Q B11
IP0F H6
IP0E F3
5P07 B12
2P0F B6
2P0G E5
2P0H D5
2P0K B12
9P02 H8
FP00 D6
FP07 C13
IP0G H6
IP0H C2
IP0K A7
IP0L E6
IP0M F3
IP0N E9
IP04 C7
3P01 G3
3P02 G2
3P03 H3
3P04 H2
3P05 E6
3P06 C3
2P01 D9
2P02 D10
3P0D F2
3P0E B11
3P0F B11
IP07 B7
IP08 E6
IP09 C9
IP0A E9
IP0B D9
IP0C G6
IP0D E6
5P04 A5
2P0E B6
EMC
EMC
EMC
9 10111213
2P0L E9
2P0M E9
2P0N D9
FP08 C13
FP09 C13
FP0A C13
FP0B C2
IP00 D9
IP01 F6
IP02 B12
3P00 F5
D
123 4
2P03 C7
2P04 D6
2P05 D6
3P0G B11
3P0H E2
3P0L G2
5P00 C5
5P01 C5
5P02 B5
5P03 A5
2P0D B6
3 45678
RES
EMC
A
B
C
2P0P A12
2P0Q A12
2P0R A12
2P0T A12
2P0U A12
2P0V D10
2P0W E10
C
2P00 D9
E
F
G
H
1P01 D6
1P07 C13
567
2P06 D6
2P07 D6
2P08 D7
2P09 E10
2P0A E9
2P0B C6
2P0C C6
8 9 10111213
12
EMC
D
E
F
G
H
A
B
RES
RES
RES
FP09
FP08
98
100
86
93
18
43
58
16
74
75
38
2
73
3
11
25
40
55
71
77
44
99
79
88
9
81
5
96
97
45
41
94
95
8
24
4
37
78
87
47
7
72
80
82
84
89
6
19
32
49
64
76
83
90
85
92
36
1
91
17
46
61
65
63
62
59
57
42
60
48
35
23
39
22
21
20
15
14
13
67
12
10
66
50
34
33
31
30
68
29
28
27
26
CONTROLLER
Φ
ISP1564HL
7P00
70
69
56
54
53
52
51
PCI
HOST
7P01
PDTC114EU
3P0F
100K
+3V3
3P0B
10K
RES
5P07
220R
+3V3
9P02
IP0F
10n
2P0P
4K7
3P05
9P00
IP0E
10n
2P0U
10n
2P0T
5P03
30R
IP0Q
5P01
30R
FP0A
IP02
+3V3
33R
3P0C
22u
2P0V
FP0B
6.3V
IP0C
IP0P
2P0W
22u 6.3V
IP0K
27p
2P0H
2P0G
27p
100n
2P0E
+5V
100n
2P0B
30R
5P00
2P0A
100n
6.3V
2P0K
47u
FP07
RES
3P0H
10K
33R
3P0D
3P08
10K
RES
+3V3
IP0H
IP0G
2P09
100n
+3V3
3P06
10K
IP0B
IP0A
2P08
IP0D
100n
10n
2P0R
2P0Q
10n
100n
2P01
100n
IP0N
2P00
IP0M
2P0D
100n
56K
3P0E
0R4
3P0G
292303-4
1P07
1
2
3
4
56
2P0M
22u
+3V3
10K
3P0A
RES
3P02
10K
100n
2P0L
30R
5P04
IP06
IP0L
9P01
IP09
IP07
IP08
100n
2P05
100n
2P04
12M
1P01
100n
2P0F
+3V3
30R
5P02
15K
3P03
15K
3P0L
2P0C
100n
2P0N
22u
IP00
IP01
2P07
100n
2P06
100n
3P07
11K
3P01
15K
100R
3P00
IP05IP04
FP00
3P04
15K
100n
2P02
2P03
100n
USB-OC
USB-OC USB20-OC2
USB20-OC1
PCI-REQ-USB20
USB20-1-DP
USB20-1-DM
USB20-OC1
USB20-1-DP
USB20-1-DM
USB20-2-DM
USB20-2-DP
USB20-OC2
PCI-GNT-USB20
IRQ-PCI
IRQ-PCI
PCI-DEVSEL
PCI-IRDY
PCI-STOP
PCI-TRDY
PCI-PAR
PCI-PERR
PCI-SERR
USB20-2-DM
USB20-2-DP
PCI-AD8
PCI-AD9
RESET-USB20
PCI-CLK-USB20
PCI-CBE0
PCI-CBE1
PCI-CBE2
PCI-CBE3
PCI-FRAME
PCI-AD29
PCI-AD3
PCI-AD30
PCI-AD31
PCI-AD4
PCI-AD5
PCI-AD6
PCI-AD7
PCI-AD2
PCI-AD20
PCI-AD21
PCI-AD22
PCI-AD23
PCI-AD24
PCI-AD25
PCI-AD26
PCI-AD27
PCI-AD2
8
PCI-AD11
PCI-AD12
PCI-AD13
PCI-AD14
PCI-AD15
PCI-AD16
PCI-AD17
PCI-AD18
PCI-AD19
PCI-AD0
PCI-AD1
PCI-AD10
PCI-AD22
PCI-GNT-USB20
PCI-REQ-USB20
RESET-USB20
RESET-SYSTEM
USB20-1-DM
USB20-1-DP
USB20-OC1
USB20-OC2
B08A B08A
I_18010_037.eps
020608
3139 123 6417.2