EasyManua.ls Logo

Philips 32HFL5850D/10 - Page 95

Philips 32HFL5850D/10
123 pages
Print Icon
To Next Page IconTo Next Page
To Next Page IconTo Next Page
To Previous Page IconTo Previous Page
To Previous Page IconTo Previous Page
Loading...
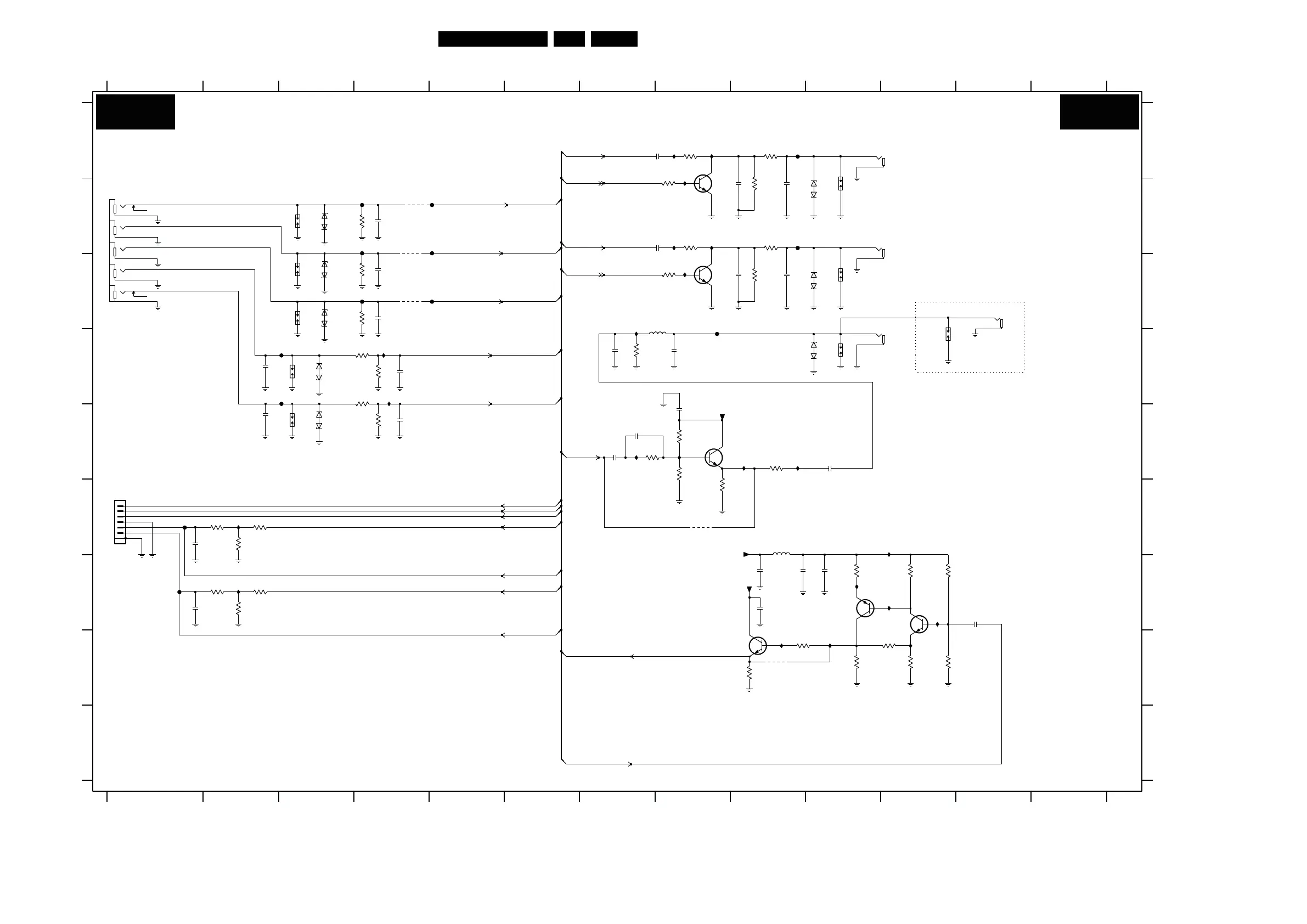
Circuit Diagrams and PWB Layouts
EN 95Q522.2HE LA 10.
2010-Jun-30
SSB: Analog IO: YPbPr Audio Out
B
C
D
E
F
G
H
I
1E03 B1
RES
RES
3 45678 91011
EMC
E
F
2
H
I
A
7 8 9 10111213
A
B
1E08-1 C10
1E08-2 A10
RES
1E09 C12
12
1E0T C10
1E0V C3
1E0W C3
1E0X D11
1E0Y D3
1E0Z E3
2E05 E7
2E07 E8
2E08 E10
12 13
1
2E28 C9
G
456
2E67 C4
2E68 C4
2E71 D4
2E72 E4
2E76 G9
2E78 G12
2E81 G10
2E92 D2
2E93 E2
C
D
2E9A G9
RES
1E08-3 B10
3E08 D8
1E0Q D10
1E0R B3
1E0S B10
3E36 C4
3E40 D7
3E42 B4
3E48 B9
3E50 B8
3E53 C9
3E56 C8
3E58 B8
3E60 B9
2E21 A8
2E22 D8
RES
2E23 D7
2E25 G1
3EA2 G11
3
2E49 B9
2E52 E7
2E64 B4
3EAA F2
3EAB G2
3EAC F2
3EAD F2
3EAE G2
3EAF G2
3EB1 H11
3EB2 H10
3EB3 H9
2E95 C9
2E96 B9
ANALOG IO: YPbPr AUDIO OUT
RES
RES
RES
RES
RES
2E9B F1
3E04-1 E8
3E04-2 E7
3E04-3 E8
6E48 C10
1E0A F1
3E20 E9
3E25 A8
3E33 A9
7E03 E8
7E06-1 G11
7E06-2 G10
7E10-1 A8
7E10-2 C8
7E16 H9
9E00 C4
9E02 B4
9E03 B4
3E92 C4
3E95 D4
FE10 B5
3E96 D4
3E97 D4
3E98 E4
3EA1 G11
FE48 C4
2E34 B8
3EA4 G10
3EA5 H11
3EA6 H11
FE53 B9
FE59 D8
FE69 A9
IE00 F2
IE01 E9
IE02 E9
IE03 G2
IE07 H9
IE15 C7
3EB5 H9
5E02 F9
6E06 E3
6E38 D3
6E47 B10
6E52 D10
3E13 F8
6E53 B
3
6EA0 C3
6EA1 C3
IE61 H11
IE62 A8
IE68 A8
IE70 G11
IE89 G10
9E06 F8
9E21 H9
FOR ITV
FE11 B5
FE12 C5
FE13 F1
FE15 G1
3EA3 G10
IE90 F11
FE49 D3
FE50 D3
FE51 B4
FE52 B4
IE24 E8
IE25 E7
IE29 D4
IE31 D4
IE33 B8
IE34 B8
IE35 C8
IE38 H10
IE57 A8
IE60 G11
1E0S
BC847BPN
7E06-1
2
6
1
IE35
IE34IE33
6E38
PESD5V0S1BA
FE11
FE12
FE48
1E0Z
FE51
1E0V
3EAF
2K2
75R
3E92
IE90
1E0R
100K
3EA1
1E0Y
9E00
9E02
12p
2E22
2E34
1u0
FE53
2E07
100n
PESD5V0S1BA
6EA0
RES
100K
3E60
3E40
120R
BC847BW
7E03
2E96
1n0
330R
3EB1
330R
3EA6
1u0
2E81
3EAD
100n
3EA4
2K2
120R
3EAA
8
100p
2E9B
1E0A
BM06B-SRSS-TBT
1
2
3
4
5
6
7
3E33
470R
100n
2E08
IE01
9E03
100p
2E64
IE00
IE03
FE15
FE13
IE07
3E58
1K0
3E25
150R
1E0X
1E09
MTJ-032-21B-43 NI FE LF
1
2
IE61
9E21
IE68
FE52
FE69
6E53
PESD5V0S1BA
3E42
75R
2E78
PESD5V0S1BA
10u
6E06
6E48
PESD5V0S1BA PESD5V0S1BA
6E47
12
2
3
4
5
6
7
8
9
MSP-636H1-01
1E03
1
10
11
3E04-3
4K7
3 61 8
4K7
3E04-1
IE38
IE29
1K0
3E56
+12VD
IE02
3E20
47R
3EA3
33R
7E10-2
BC847BS
5
3
4
7E10-1
BC847BS
2
6
1
9E06
2E92
1n0
2E21
1u0
RES
2E28
100p
100p
2E68 2E67
100p
470R
3E48
1E0T
3E13
180R
IE89
27
4K7
3E04-2
IE24
IE25
5
6
100n
2E05
2
1E08-3
RED
MSP-303H-BBB-132-03
1E08-1
BLACK
MSP-303H-BBB-132-03
1
1E0W
FE49
FE50
2E52
10p
75R
3E36
3E08
30R
1n0
2E9A
22K
3EA5
220R
3EAC
3E95
100K
RES
100p
2E72
RES
100p
RES
2E71
1K0
3E97
PESD5V0S1BA
6E52
1n0
2E93
2E23
22p
IE31
150R
3E50
FE10
IE62
IE57
1n0
2E95
100p
2E49
RES
5
3
4
30R
5E02
BC847BPN
7E06-2
1E08-2
WHITE
MSP-303H-BBB-132-03
3
4
FE59
100R
560R
3EB3
3EB5
2
+5V
2E76
100n
7E16
1
3
PESD5V0S1BA
6EA1
BC847BW
3EAE
220R
IE60
IE70
+3V3
10K
3EB2
1K0
3EA2
100K
3E98
120R
RES
3EAB
3E96
2E25
100p
1K0
3E53
100K
RES
1E0Q
IE15
H-SYNC-VGA
V-SYNC-VGA
VSYNC
AV3-PR
AV3-Y
AV3-PB
HSYNC
Y_CVBS-MON-OUT-SC
A-PLOP
AUDIO-OUT-R
SPDIF-OUT
Y_CVBS-MON-OUT
A-PLOP
AUDIO-OUT-L
AV3-PR
AV3-Y
AV3-PB
AUDIO-IN3-L
AUDIO-IN3-R
B07B B07B
I_18010_034.eps
020608
3139 123 6417.2