EasyManua.ls Logo

Philips 32PFL4007D/78 - Page 43

Philips 32PFL4007D/78
74 pages
Print Icon
To Next Page IconTo Next Page
To Next Page IconTo Next Page
To Previous Page IconTo Previous Page
To Previous Page IconTo Previous Page
Loading...
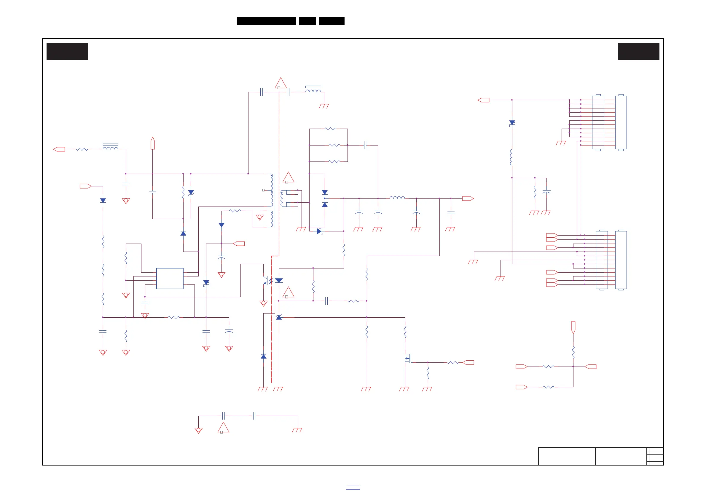
Circuit Diagrams and PWB Layouts
EN 43TPM9.2L LA 10.
2012-Mar-30
back to
div. table
10-1-4 Standby
19240_503_120213.eps
120213
Standby
A04 A04
2012-01-09
1
715G5194
Standby
ON/OFF
+12V
DIM
+
C9309
10UF 50V
+
C9306
100UF 50V
1 2
D9308
SR240S-NC
R9316
9K1 1/8W 1%
R9318
43K 1/8W 1%
1
2
3
4
5
6
7
8
9
10
11
12
CN9303
CONN-NC
5.2V
ON/OFF
P_OK
D9304
PR1007
D9303
PR1007
1
2
3
5
6
7
9
10
4
T9301
POWER X'FMR
DV5
+
C9303
470UF 10V
+
C9304
470UF 10V
R9308
0.75R
EN
R9301
100KOHM +-5% 2WS-NC
L9301
3UH
!
R9304
47 OHM 1/4W
PS_ON
R9311
8K2 1/8W 1%
1 2
FB9301
BEAD
R9319
47 OHM 1/4W
C9314
470PF 250V
R9314
1K OHM +-5% 1/8W
D9301
1N4007
IC9303
AS431AN-E1
R9312
1K OHM +-5% 1/8W
C9301
1.5NF
12
D9305
SS1060FL
C9307
220N 50V
C9311
100N 50V
C9308
1N 50V
C9305
0.47UF 50V
S/OCP
1
BR
2
GND
3
FB/OLP
4
VCC
5
D/ST
7
D/ST
8
IC9301
A6069H
Q9301
2N7002K
12
43
IC9302
PC123X8YFZOF
R9303
47 OHM 1/4W
R9302
0.1R
R9307
220R 1%
R9317
560K 1/8W 1%
R9315
4.7M 5% 1/8W
C9310
220NF
C9302
1.5NF
C9312
10NF
B+_main
1 2
ZD9316
GDZJ5.6B
5.2V
BO
R9320
10K OHM +-5% 1/8W
1
2
3
4
5
6
7
8
9
10
11
12
13
CN9304
CONN-NC
1 2
FB9304
BEAD
!
C9137
470PF 250V-NC
VCC
C9139
220PF 250V
1
2
3
D9302
FMW-2156
+
C9316
100UF 50V
R9323
10K 1/4W-NC
GND_Audio
1
2
3
4
5
6
7
8
9
10
11
12
13
CN9302
CONN
R9306
1.5M 1%
R9332
100KOHM +-5% 1/8W
COLDHOT
12
D9306
SJPW-T4VL-NC
L9302
3UH-NC
R9321
0R05 1/4W-NC
5.2V
C9317
1NF 250V-NC
!
R9309
10K 1/4W
!
1
2
3
4
5
6
7
8
9
10
11
12
CN9301
CONN-NC
R9310
1.5M 1%
R9305
2R2 +-5% 1/4W
B+
+24V
12
ZD9315
P6KE160A
+
C9313
270UF 25V
R9324
0 OHM +-5% 1/8W
P_OK
R9313
1.5M 1%

Related product manuals