EasyManua.ls Logo

Philips 32PFL4007D/78 - E 715 G5252 Keyboard control panel 3500;4000 series

Philips 32PFL4007D/78
74 pages
Print Icon
To Next Page IconTo Next Page
To Next Page IconTo Next Page
To Previous Page IconTo Previous Page
To Previous Page IconTo Previous Page
Loading...
Circuit Diagrams and PWB Layouts
EN 71TPM9.2L LA 10.
2012-Mar-30
back to
div. table
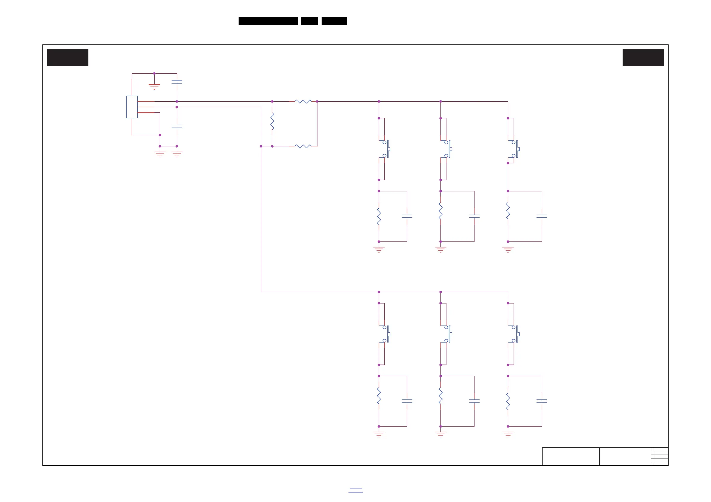
10.5 E 715G5252 Keyboard control panel 3500/4000 series
10-5-1 Keyboard
19240_513_120215.eps
120215
Keyboard
E E
2011-10-05
1
715G5252
Keyboard
KEY2
KEY1
SOURCE VOL- VOL+
CH- CH+POWER
----><----|
----><----|
----><----|----><----|
----><----|
----><----|
----><----| ----><----|
SW020
TAC T SW FWRD H1.5MM
R020
470R 1/8W 1%
R017
2K2 1/8W 1%
SW022
TAC T SW FWRD H1.5MM
R022
5K6 +-1% 1/8W
C019
NC/100N 50V
C023
100N 50V
C016
NC/100N 50V
CN016
CONN
1
2
3
45
R018
5K6 +-1% 1/8W
R024
NC/0R05 1/10W
SW016
TACT SW FWRD H1.5MM
SW021
TACT SW FWRD H1.5MM
SW017
TAC T SW FWRD H1.5MM
C020
NC/100N 50V
C017
NC/100N 50V
SW019
TAC T SW FWRD H1.5MM
C024
100N 50V
R016
470R 1/8W 1%
R021
2K2 1/8W 1%
R025
NC/1K 1/10W 1%
C021
NC/100N 50V
R023
0R05 1/10W
C018
NC/100N 50V

Related product manuals