EasyManua.ls Logo

Philips 32PFL4007D/78 - Page 47

Philips 32PFL4007D/78
74 pages
Print Icon
To Next Page IconTo Next Page
To Next Page IconTo Next Page
To Previous Page IconTo Previous Page
To Previous Page IconTo Previous Page
Loading...
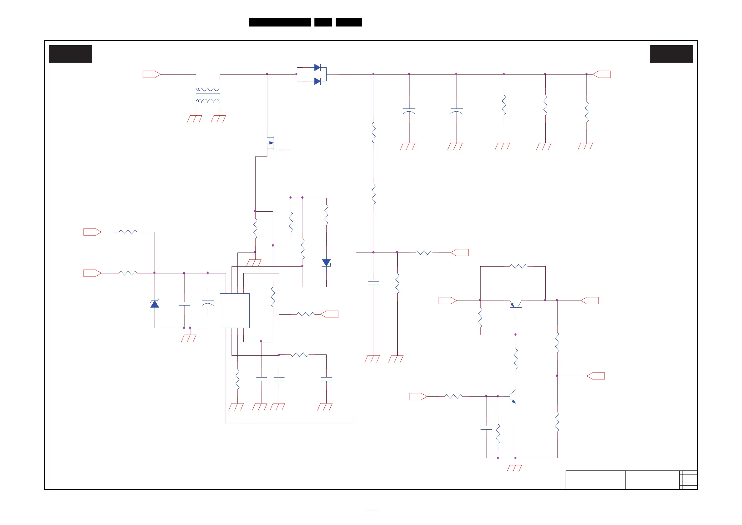
Circuit Diagrams and PWB Layouts
EN 47TPM9.2L LA 10.
2012-Mar-30
back to
div. table
10-2-2 24 V to VLED
19240_507_120213.eps
120213
24 V to VLED
A02 A02
2012-01-10
1
715G5246
24 V to VLED
FB
1
GM
2
RT
3
CS
4
DIM
5
GND
6
OUT
7
VCC
8
IC8103
PF7900S
1
2
3
4
L8101
25UH
12
D8118
RB160M
DIM
VLED
R9316
NC
24V-LED
R8153
0 OHM 1/8W
Q8101
TK12A10K3
R8148
1K 1/8W 1%
R8162
1K 1/8W 1%
R8157
10K 1/8W 1%
+
C8118
100UF 100V
+
C8108
100UF 100V
R9322
100K 1/8W 1%
12V_LED
Q9306
MMBT3906 PNP
12V
R9312
51K OHM
R9313
15K 1% 1/8W
12V_LED
R8177
NC
Q9308
PMBS3904
R9321
33K OHM
On/Off
C9346
100N 50V
R8176
0 OHM 1/4W
1 2
ZD8103
BZT52-B13
R8141
20K 1% 1/8W
R8144
430K 5%
R8163
200K 1%
R8158
22 OHM 1/8W
R8161
2.2 OHM 1/8W
C8113
1N 50V
EN
R8154
100K
R8155
100K
R8156
100K
R8145
270K 1/4W
R8147
110K OHM 1%
R9315
3.9K1% 1/8W
R9344
10K 1/8W
LED-COMP
+
C8121
22UF 50V
12V
C8119
NC
C8106
NC
C8111
100N 50V
1
2
3
D8120
MBRF10150CT
C8105
1N 50V
R8175
0.1R

Related product manuals