EasyManua.ls Logo

Philips 32PFL7403D/10 - Page 62

Philips 32PFL7403D/10
152 pages
Print Icon
To Next Page IconTo Next Page
To Next Page IconTo Next Page
To Previous Page IconTo Previous Page
To Previous Page IconTo Previous Page
Loading...
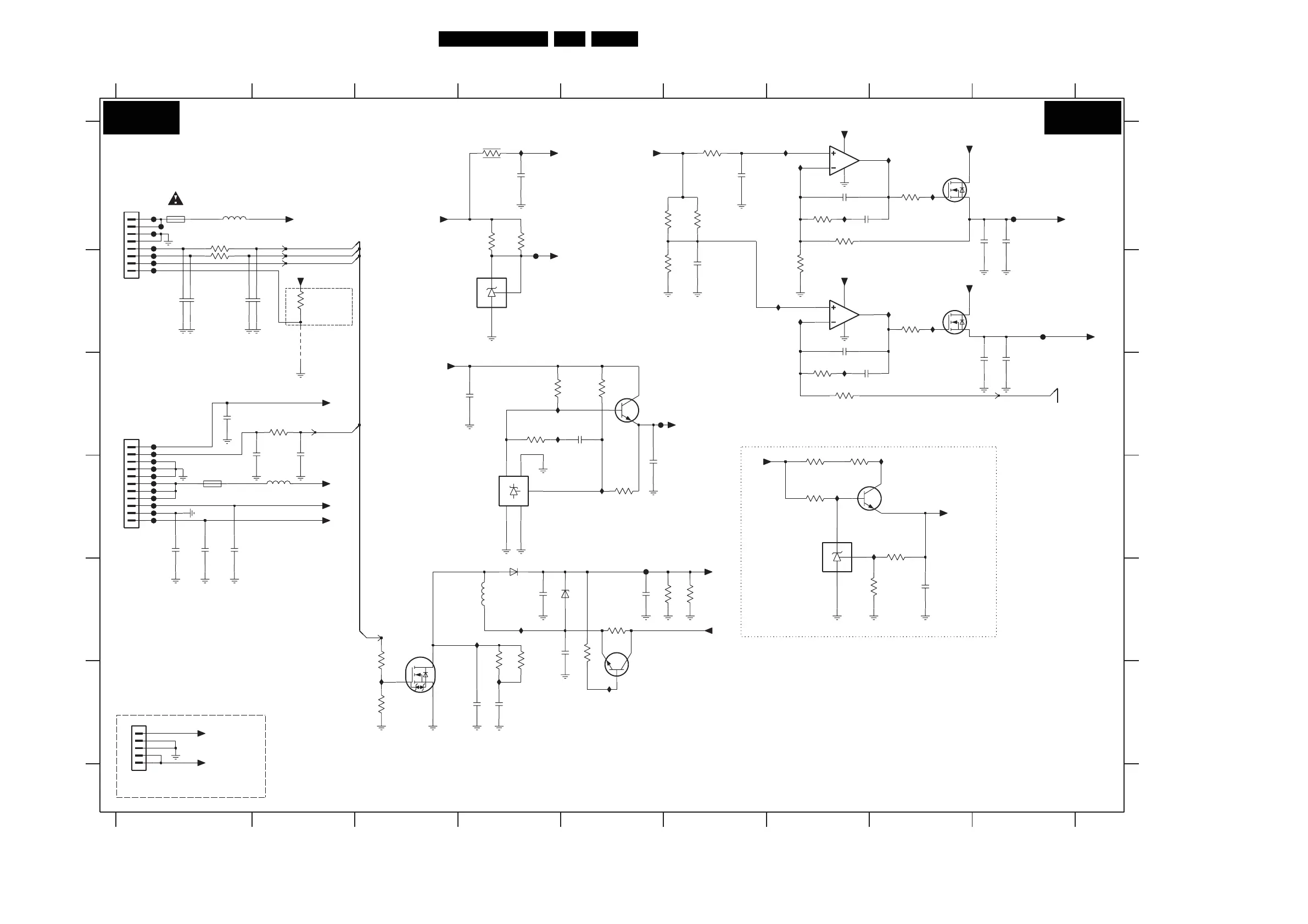
62Q528.2E LB 7.
Circuit Diagrams and PWB Layouts
SSB: DC / DC
NCNC
A
REF
K
RES
123 45678 9
A
B
C
D
E
F
A
B
C
D
E
F
1M95 C1
1M96 F1
1M99 A1
1U01 D1
1U02 A1
2U22 D1
2U23 D1
2U24 C4
2U25 C5
2U26 D5
1n0
+2V5-REF
2U65
12
3U3V
1K0
3 45678 9
T 3A 452
RESERVED
2U27 F4
2U28 F4
2U29 E4
2U2A E4
2U2B E5
2U50 E8
2U51 B1
2U52 B1
2U53 B1
2U54 B2
2U55 C1
2U56 D2
2U57 D2
2U60 A4
2U62 A6
2U63 B6
2U64 A7
2U65 A7
2U66 B7
2U67 C7
2U68 A9
2U69 A9
2U70 C9
2U71 C9
2U72 D1
3U3V D5
3U3W C4
3U3Y E3
3U3Z F3
3U40 E4
RES
RES
+3V3-Standby stabilizer
DIMMING
DC / DC 2V5 1V
3U41 A8
3U42 E5
3U43 E5
3U44 E6
3U45 E6
3U46 C5
3U47 E4
3U48 A4
3U49 A4
3U4A C4
3U4B B8
3U50 D7
3U51 D7
3U52 D7
3U53 D8
3U54 E8
3U55 B2
3U56 A1
3U57 B1
3U58 C2
3U60 A4
3U61 A6
3U62 A6
3U63 A6
3U64 B6
3U65 A7
3U66 A7
T 3A 452
3U67 B7
3U68 C7
3U69 C7
5U08 E4
5U51 A1
5U52 D2
6U0B E4
6U0C E4
7U0M C5
7U0N D4
7U0P F3
7U0Q E5
7U0R B4
7U50 D7
7U51 D8
7U70-1 A7
7U70-2 B7
7U71 A8
7U72 B8
9U55 B2
FU10 D1
FU11 D1
FU12 D1
FU13 A1
FU14 A1
FU15 B1
FU16 B1
FU17 B1
FU18 B1
FU19 A1
FU1A C1
RES
RES
FU1B C1
FU1C D1
FU1D D1
FU1F C6
FU1G E5
FU20 D1
FU21 D1
FU22 D1
FU23 D1
FU27 B4
FU28 A9
FU29 B9
IU34 C4
IU35 D5
IU36 F3
IU37 F4
IU38 E4
IU39 F5
IU3B E4
IU3C C4
IU3D A4
IU3E A7
IU3F A7
IU3G A8
IU3H A7
IU3K B7
IU3M B7
IU3N B8
IU3P C7
IU3R D8
RES
FOR +5V-TCON (PAC3)
FOR ANALOG
BACKLIGHT
IU3S D7
IU3T C8
IU3U A8
IU3V B8
RES
FU29
3
2
1
8
4
2U55
1n0
3U62
10K
+2V5
3U55
10K
+1V2-PNX8541
IU3D
3U48
2K2
FU1C
68R
3U40
1U01
3.0A
11
2
3
4
5
6
7
8
9
1-1735446-1
1M95
1
10
FU27
FU11
+1V2-STANDBY
FU10
PHD38N02LT
7U71
LM833
7U70-1
+VCC-LM
+2V5-REF
2U60
100n
+5V-TCON
6U0C
BZX384-C27
1K0
3U3Y
2U27
33p
+1V
IU3E
1u0
-AUDIO-POWER
*
2U2A
2U2B
220n
220p
2U28
IU3M
BC847BW
7U0Q
IU3P
FU15
5
6
7
8
4
+12VF
+12V
7U70-2
LM833
1u0
2U69
FU19
+3V3-STANDBY
FU18
2U68
1u0
220n
2U29
IU37
FU1B
IU3K
3U66
1K0
2U70
1u0
+3V3F
3U52
2K2
100p2U52
1
2
3
4
5
1M96
1735446-5
+VCC-LM
4K7
3U68
IU34
+VCC-LM
IU3S
+3V3
IU3N
3U58 68R
+12VD
68R3U56
5U52
120R
5U51
120R
3U45
33K
*
3U63
68K
2K2
3U49
2U64
330p
2U23
100n
RES
RES
100n
2U22
22R
3U4B
+12V
IU3B
7
8
+12VD
1
2
3
4
5
6
2K2
3U42
1735446-8
1M99
9U55
100K
3U43
3U46
68K
+3V3-STANDBY
1
K
R
2
*
7U0R
TS2431
A
3
3U60
10R
1
3
2
2U72
100n
BC847BW
7U0M
68R
RES
3U47
BC847BW
7U51
10K
3U3Z
IU35
IU36
FU17
FU20
1u0
2U71
2U54 100p
100p2U53
IU3C
2U25
3U65
4K7
22n
1u0
2U24
3K3
3U54
FU1G
IU3U
+AUDIO-POWER
220u
5U08
IU39
IU38
3
1
2
2U56 1n0
7U0P
BSH112
+12V
4K7
3U3W
FU13
FU22
IU3G
2U51 100p
68R
3U57
1n0
2U67
IU3H
FU23
2U26
1u0
330p
2U66
IU3T
1K0
3U4A
3U41
22R
FU1A
+33VTUN
FU12
+3V3-STANDBY
3U64
6K8
FU16
7U72
PHD38N02LT
6U0B
BAS316
150R
3U50
IU3R
1K0
3U53
150R
3U51
IU3V
1
2
4
FU28
7U0N
TS431AILT
5
3
TS2431
7U50
A
3
1
K
R
2
FU1F
3U61
1K0
1K0
3U69
FU1D
33K
3U44
GNDSND
*
100n
FU21
2U62
2U57 1n0
1u0
2U50
IU3F
3U67
22K
100n
2U63
3.0A
1U02
FU14
BACKLIGHT-OUT
LAMP-ON-OUT
STANDBY
BACKLIGHT-BOOST
VSW
SENSE+1V
B02B B02B
I_17960_012.eps
220508
3139 123 6341.2

Table of Contents