EasyManua.ls Logo

Philips 32PFL7403D/10 - SSB: STI7100 Debug

Philips 32PFL7403D/10
152 pages
Print Icon
To Next Page IconTo Next Page
To Next Page IconTo Next Page
To Previous Page IconTo Previous Page
To Previous Page IconTo Previous Page
Loading...
72Q528.2E LB 7.
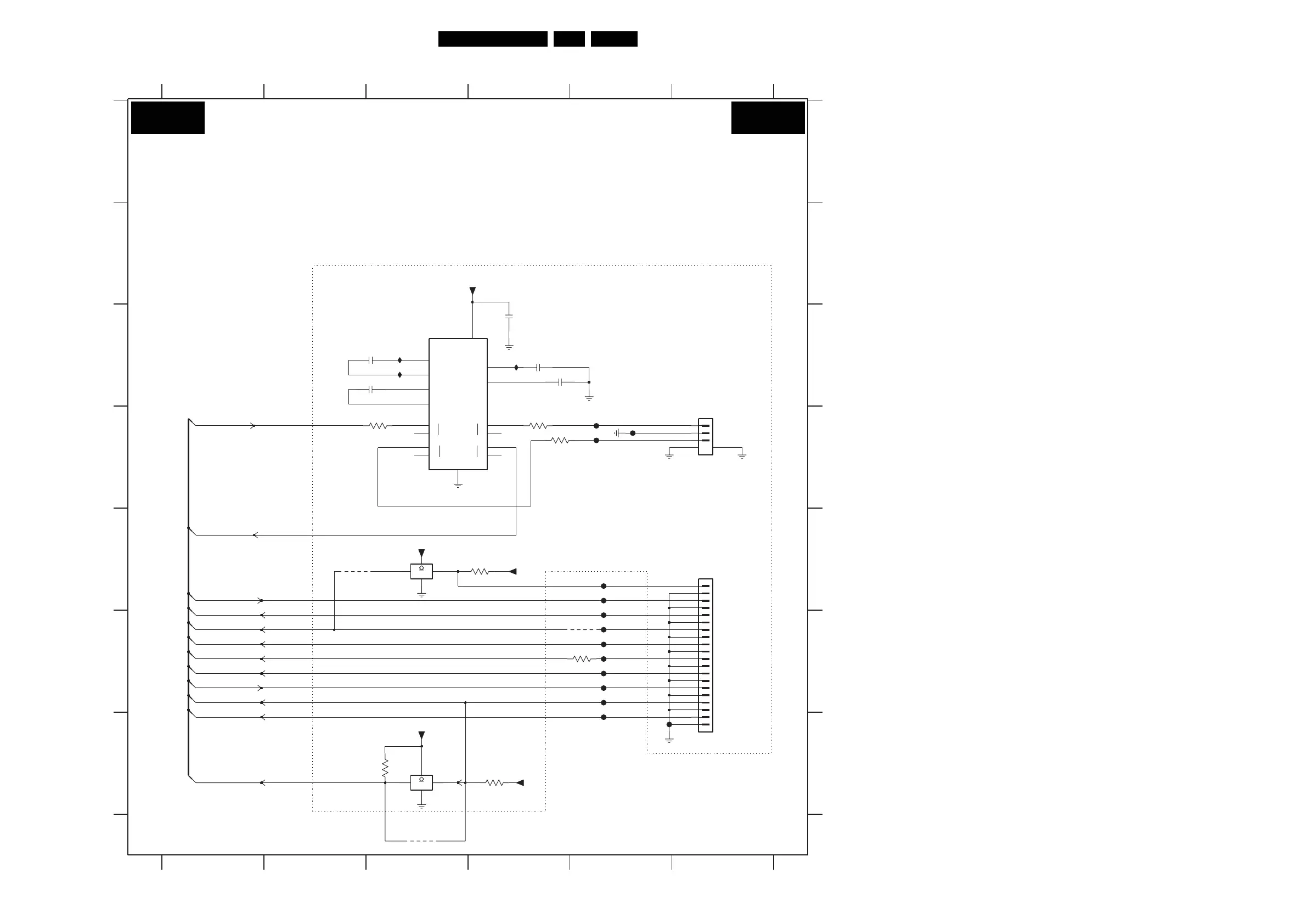
Circuit Diagrams and PWB Layouts
SSB: STI7100 Debug
V+
V-
VCC
C1+
C1-
C2+
T2
T1
IN
IN OUT
OUT
GND
T1
C2-
R2
R1
T2
R1
R2
+3V3
6
16
FAM0
C
7AM1-1 E3
7AM1-2 G3
9AM0 F5
9AM1 E2
B
6
A
STI7100: DEBUG
432
ST40 DEBUG LINK
45
1AM2 E6
5
32
2AM2 C4
2AM1 C3
2AM0 C4
1AM0 D6
C
B
A
IAM3 C4
IAM2 C3
IAM1 C3
FAMJ E5
FAM8 F5
FAM7 F5
FAM6 F5
FAM5 F5
3AM1 D3
3AM0 F5
5-147279-5
FAM4
3
714
4
FAM8
7AM0 C3
3AM2 D4
3AM7 E4
3AM4 G3
1
6
3AM3 D4
RS232 FOR MPEG4
RESERVED
FAM0 D5
9AM2 H3
FAM2 D5
FAM3 E5
FAM4 F5
FAM1 D5
3AM8 G4
G
1
F
E
D
E
D
2AM4 C3
2AM3 C4
FAME G6
FAMB G5
F
FAMA F5
FAM9 F5
G
9AM2
+3V3
3AM0
33R
+3V3
9AM0
RES
FAMJ
15
13 12
8 9
11 14
10 7
2
7AM0
1
3
4
5
Φ
RS232
ST3232C
IAM3
100n
2AM1
+3V3
FAM5
3AM2
100R
14
2
74LVC07APW
7AM1-2
74LVC07APW
7AM1-1
1
7
FAME
2AM4
100n
8
9
18
19
2
20
3
4
5
6
7
1AM2
1
10
11
12
13
14
15
16
17
FAM3
FAM2
FAMB
3AM1
100R
IAM1
IAM2
+3V3
2AM3
100n
3AM4
10K
2AM0
100n
9AM1
FAMA
FAM1
FAM9
10K
3AM7
1AM0
B3B-PH-SM4-TBT(LF)
1
2
3
45
2AM2
100n
FAM7
10K
3AM8
100R
3AM3
FAM6
TXD-ASC2
BUF-RST-TARGETn
JTAG-TDI-S T
JTAG-TDO-ST
RST-TARGETn
JTAG-TRSTn-ST
TRIG-OUT
TRIG-IN
JTAG-TMS-ST
ASEBRKn
JTAG-TCK-ST
RXD-ASC2
B03I B03I
I_17960_022.eps
220508
3139 123 6341.2

Table of Contents

Related product manuals