EasyManua.ls Logo

Philips 32PFL7403D/10 - SSB: Analog IO: Side AV

Philips 32PFL7403D/10
152 pages
Print Icon
To Next Page IconTo Next Page
To Next Page IconTo Next Page
To Previous Page IconTo Previous Page
To Previous Page IconTo Previous Page
Loading...
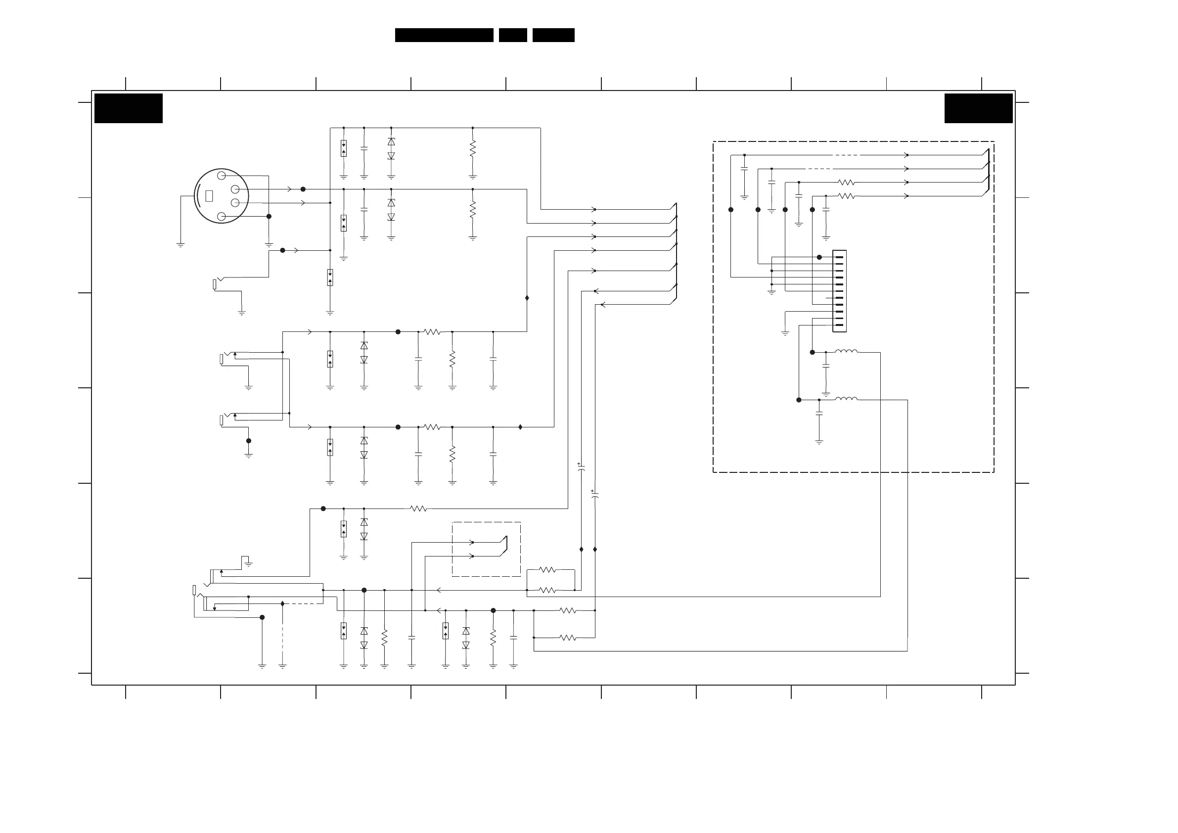
98Q528.2E LB 7.
Circuit Diagrams and PWB Layouts
SSB: Analog IO: Side AV
100R
1E11-3
RED
MTJ-032-37BAA-432 NI
100p
2E54
1007 A3
CVBS
3E81 C4
LEFT
(WHITE)
3E26-3 F5
1010 F4
Y/CVBS
SVHS IN
LEFT
5E00 C8
1E11-1 B2
1004 C3
123 5
1003 D3
6E44 F4
6E43 D3
1E11-2 C2
4
RES RES
E
F
1000 F3
1002 E3
3E26-4 F5
3E75 B4
3EC0 A8
(RED)
3E76 C4
RIGHT
3E74 A4
3E77 D4
3E78 D4
RESERVED
3EC1 A8
6E46 E3
3E80 F4
3E79 F3
9E15 F2
RES
9E13 A8
9E14 A8
3E82 E4
FE17 D2
6E45 F3
9E16 F2
FE18 F2
FE18
C
2E37 D4
D
2E36 B3
ANALOG IO: SIDE AV
FOR ITV
RES
1E14 B1
1E15 E1
1M36 B8
2E35 A3
RES
FE98 B8
TO SIDE I/O
RES
FEA2 E3
IE58 C5
IE66 E5
IE67 E6
2E55 A8
2E56 B8
2E57 C8
2E58 D8
2E80 E5
2E97 C4
2E98 D4
3E26-1 E5
FE87 B7
FE88 B7
FE89 B8
FE90 C8
FE91 D7
2E39 F3
2E40 F4
2E42 C4
2E45 D5
2E53 A7
2E54 A7
3 45678 9
A
1E11-3 D2
FOR ITV
(YELLOW)
6E41 B3
HEADPHONE
6E21 C3
1005 B3
1006 B3
3E26-2 F5
6E20 A3
5E01 D8
678 9
12
FE20 B2
FE21 B2
FE22 C3
FE23 D3
FE24 F3
FE25 F4
FE56 A2
FE86 B7
B
C
D
E
F
A
B
C
IE72 D5
IE73 F2
RIGHT
PESD5V0S1BA
6E20
100p
2E35
5
6
7
8
9
FE98
1M36
1
10
11
2
3
4
1-1735446-1
30R
5E01
100p
2E58
6E45
PESD5V0S1BA
FE25
IE67
100R
3EC0
9E13
IE58
FE91
2E57
100p
1003
FE21
1n0
3 6
2E39
3E26-3
33R
3E74
75R
2E37
100p
6E43
PESD5V0S1BA
3E76
100K
RES
IE73
FE87
PESD5V0S1BA
6E44
3E75
75R
3E26-4
33R
45
4V100u
2E80
2E97
100p
1010
RES
3E78
1K0
1
2
1000
1E11-1
YELLOW
MTJ-032-37BAA-432 NI
IE72
6E41
PESD5V0S1BA
1005
1006
1 8
1007
3E26-1
33R
FE89
FE56
FE86
FE20
FE17
FE24
100p
2E42
FEA2
9E15
5E00
FE90
30R
9
7
8
33R
27
3E26-2
PESD5V0S1BA
6E21
3E81
1K0
FE88
FE22
2E53
100p
1004
PESD5V0S1BA
6E46
4
2
2E40
1n0
1E14
MDC-013V1-B
5
1
3
6
4
5
1E11-2
WHITE
MTJ-032-37BAA-432 NI
4V
RES
3E77
100K
2E45
100u
3E79
1K0
IE66
100p
2E56
9E14
3E82
100R
1002
2E36
100p
2E55
100p
3EC1
9E16
3E80
1K0
4
5
7
8
FE23
MSJ-035-10A B AG PPO
1E15
1
2
3
RC2
RES
100p
2E98
FRONT- C
FRONT-Y_CVBS
AUDIO-IN5-L
AUDIO-IN5-R
AUDIO-HDPH-L-AP
AUDIO-HDPH-R-AP
HP-DETECT
RC1
FRONT- C
FRONT-Y_CVBS
AUDIO-IN5-L
AUDIO-IN5-R
B07C B07C
I_17960_048.eps
220508
3139 123 6341.2

Table of Contents

Related product manuals