EasyManua.ls Logo

Philips 32PFL7403D/10 - Ssb: Pnx8541: Ddr2

Philips 32PFL7403D/10
152 pages
Print Icon
To Next Page IconTo Next Page
To Next Page IconTo Next Page
To Previous Page IconTo Previous Page
To Previous Page IconTo Previous Page
Loading...
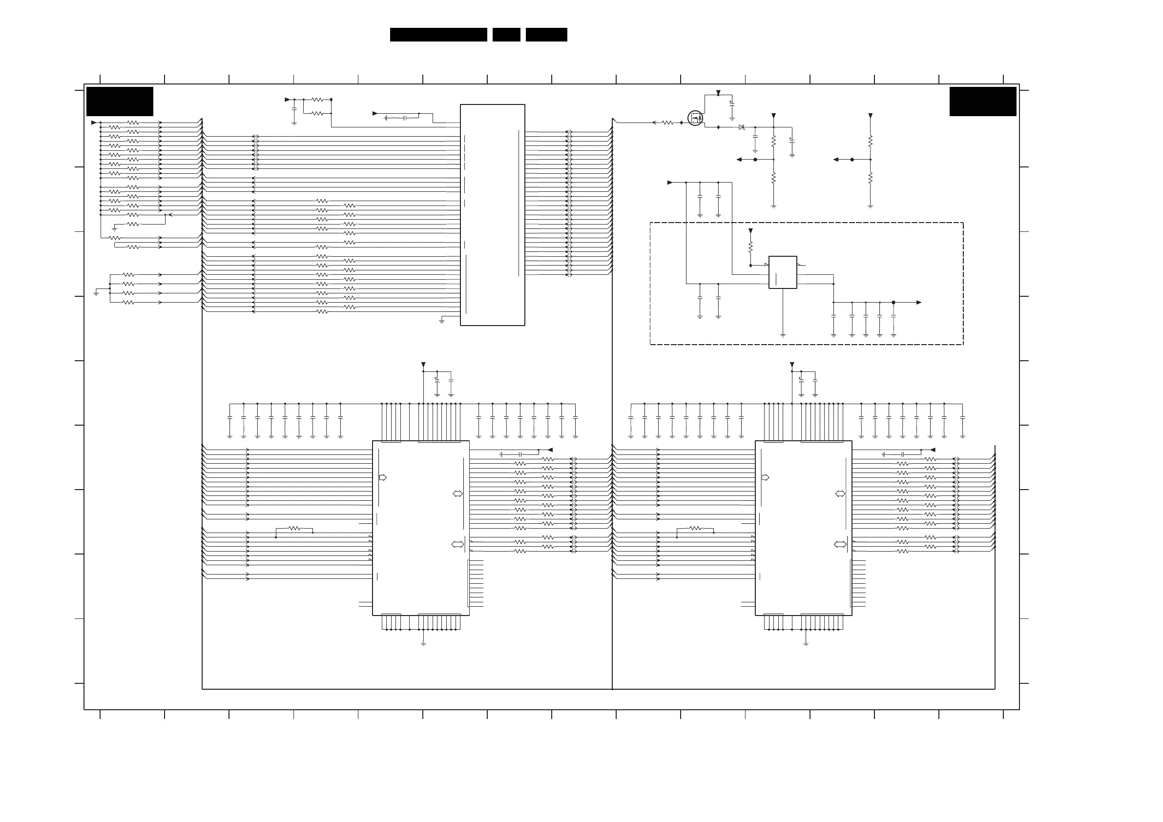
Circuit Diagrams and PWB Layouts
79Q528.2E LB 7.
SSB: PNX8541: DDR2
IN
SD
PV
VTT
GND
POK
VFB
VDDQ
AV
DQ
DQ
30
0
1
2
3
4
5
6
7
8
9
10
11
12
13
14
15
16
25
26
27
28
29
N
P
N
P
N
IREF
VREF
31
NC
12
11
10
9
8
7
6
5
4
3
DQS0
DQS1
DQS2
DQS3
CLK
BA
DQM
A
2
1
0
0
1
CASB
RASB
CSB
WEB
CKE
ODT
P
N
0
1
2
3
P
N
P
17
18
19
20
21
22
23
24
10
11
12
13
14
15
VREF
L
2
VDDL
VSSDL
DQS
CKE
RAS
CAS
WE
U
L
U
L
11
RFU
NC
10
0
1
CK
CS
9
8
7
6
5
4
3
2
1
0
12
CK
ODT
U
VSS
7
VDDQ
VSSQ
VDD
DQ
A
1
DM
0
4
6
5
BA
3
2
8
9
10
11
12
13
14
15
VREF
L
2
VDDL
VSSDL
DQS
CKE
RAS
CAS
WE
U
L
U
L
11
RFU
NC
10
0
1
CK
CS
9
8
7
6
5
4
3
2
1
0
12
CK
ODT
U
VSS
7
VDDQ
VSSQ
VDD
DQ
A
1
DM
0
4
6
5
BA
3
2
8
9
3HKN G10
RES
2HHG D12
2HHH D13
14
123
C
6
F
4
I
H
B
3
3HJ9 A1
E
4
3HGB C4
3HHS G13
H
I
2HG0 E2
2HG1 E3
2HG2 E3
2HG3 E3
2HG4 E3
12
2HHE D12
2HHF D12
675
3HJ0 C1
3HHZ G13
3HHY G14
3HG4 D5
3HHV G14
3HHU G13
3HHT G14
3HGW F8
A
3HJB A1
3HG3 D4
3HG2 D5
3HJA A1
2HGK E9
2HGM E9
3HGP F7
3HGR F7
3HGN B4
3HGM B5
2HHT A11
2HHS B10
3HG1 D4
2HHR B10
3HH0 G7
3HGZ G8
3HGY G7
CODE 9322 249 12668 IN ECM
3HJC A1
3HHH F14
3HHF F14
3HHK G14
3HHJ G13
2HH2 E14
2HH1 E14
2HHP E12
2HHQ A10
3HHG F13
3HHE F13
RESERVED
3HH2 G7
3HH3 G8
3HH1 G8
2HGH E9
2HGJ E9
2HGF E8
2HGG E8
3HJH B1
3HJJ B1
2HHC D10
2HHD D10
11
PNX 8541: DDR2
2HGE E7
2HGD E7
8 11 13
2HG9 E6
2HG8 E4
2HH3 F13
2HH4 A3
3HJK B1
3HJM B1
IHG1 A10
IHG0 A4
1413128 9
0R
10
2HG7 E4
2HG6 E4
IHG6 C10
IHG5 A10
3HGS F8
3HKR C1
2HH5 A5
2HHA F7
3HJN B1
3HJP B1
3HJR B1
3HJS B1
3HHC F13
3HHD F14
A
B
C
D
9
3HGH B4
3HGG C5
10
2HG5 E4
2HHJ D13
7
7H01 A10
7HG0 F5
7HG1 F11
7HG2 C12
FH06 A12
FH07 A11
FHG0 D13
3HGE C4
3HGF C4
RES
3HJ8 A1
3HGJ B5
3HJZ B1
3HKM G4
3HHL C11
3HHM G13
3HHN G14
3HHP G13
2HGW E13
3HGA C5
CODE 9322 249 12668 IN ECM
3HGT F7
3HGU F8
3HGV F7
3HG6 C5
5
G
3HJE A1
3HJF A1
3HJG B1
3HJT B1
3HJU C1
3HJV B4
3HJW B5
3HJY A4
D
E
3HG7 C4
3HG8 C5
3HG9 C4
3HG5 C4
2HGT E10
3HKS C1
3HKT C1
3HH4 G7
3HH5 G8
3HH6 G7
3HH7 G8
3HH8 G7
3HH9 G8
3HHA G7
3HHB F13
2HHM E6
2HHN E11
2HGX A11
12
3HJ6 A1
2HH0 E13
2HHK E6
2HGP E10
2HGV E12
2HGN E10
2HGA E7
2HGB E7
2HGC E7
3HGC C5
3HGD C4
3HHQ A9
3HHR G14
6HD2 A10
3HJ7 A1
3HGK B4
2HGU E12
2HGR E10
2HGS E10
3HKV D1
7H00-2 A6
3HJ2 B11
3HJ4 B12
3HJ1 A11
0R
RES
RES
3HJ3 A12
3HJ5 A4
RES
2HGY E13
2HGZ E13
F
G
3HJD A1
47R
3HJ6
RES
3HJ9
47R
3HHG
22R
1u0
2HHR
3HHQ
22R
RES
3HKT
10K
RES
3HJM
47R
3HGE
22R
3HJ5
5K6
22R
W30
AC30
AE26
P27
P29
T30
R28
3HH3
F29
AB30
J30
F28
AD29
V29
AD27
V28
E29
L27
E28
F30
K30
H30
K28
L30
Y30
E30
L28
J29
J28
AB28
L29
G28
V30
AD28
AA30
AC28
AD30
W28
AC29
M29
AA29
AA28
Y29
Y28
H29
H28
G29
U26
N29
N28
P28
U29
U30
M30
R27
M27
V26
M28
R26
T27
R29
P30
R30
T28
L26
U27
J27
N26
U28
M26
DDR
PNX8535
7H00-2
P26
220R
3HJ0
22R
3HGZ
100n
2HH4
3HGH
100n
2HG3
22R
22R
3HH9
3HHP
22R 3HHZ
22R
220R
3HKN
100n
2HGE
3HH8
22R
47R
3HJS
RES
3HJB
47R
RES
1u0
2HHM
FHG0
100n
22R
3HHA
2HGB
3HGM
22R
6.3V330u
2HGX
2HG9
100n
22R
2HG6
100n
3HHH
22u
2HH2
FH07
22R
3HHJ
IHG0
3HHC
22R
560R
3HJ4
22R
3HGB
22u
2HHE
2HGF
100n
100n
2HHA
3HGP
22R
2HGP
100n
100n
2HG0
100n
2HGT
6.3V
560R
3HJ1
VTT-TERM-DDR
2HHK
330u
3HGY
22R
820R
3HJY
100n
2HHC
3HHN
22R
SS24
6HD2
FH06
3HGJ
22R
22R
3HG4
G2
G8
H7
J2
J8
L2
N3
D3
H3
M3
T1
U9
M7
D7
L8
E2
E8
D9
K9
F1
F3
F7
F9
H9
K1
K3
K7
M2
V7
E3
E7
D8
D1
H1
M9
R9
V1
M1
A8
A9
D2
H2
V8
AA1
AA2
N9
N7
V3
J1
J9
F8
F2
J3
J7
H8
A1
AA8
AA9
A2
K2
G7
G3
G1
G9
E1
E9
L7
L3
L1
L9
U3
P2
P3
P1
P7
M8
N2
N8
P8
K8
R3
R2
U7
V2
R7
T2
T8
T3
T7
U2
U8
7HG1
MT47H32M16BT-37E
Φ
DDR2
SDRAM
8MX16X4
R8
RES
2HHJ
100n
3HJJ
47R
3HJR
47R RES
3HGG
22R
22R
3HHT
3HH4
22R
3HGU
22R
3HG3
22R
22R
3HGR
22R
3HHS
22R
3HGF
2HG4
100n
22R
3HGW
3HGV
22R
3HG1
22R
3HHK
22R
IHG5
2HGS
100n
RES47R
3HJC
100n
2HGR
22R
2HG8
100n
3HHV
3HH0
VTT-TERM-DDR
22R
22R
3HGD
3HH5
22R
3HKR
10K RES
6.3V330u
2HHN
2HHD
22u
22R
3HHY
1u0
2HHT
+1V8-PNX8541
47R
RES
3HJT
3HGS
22R
2HGJ
22R
100n
3HHD
22R
3HG2
2HH5
100n
100n
2HGW
2HGV
100n
2HHP
1u0
560R
3HJ2
2HH3
100n
DDR2-VREF-DDR
3HHR
22R
RES
47R
3HJF
3HGC
22R
10K
3HKS
RES
100n
2HGH
3HJG
47R RES
3HKM
220R
DDR2-VREF-CTRL
2HHF
+1V8-PNX8541
100n
3HHU
22R
2HGG
22u
3HJK
RES47R
47R
3HJD
RES
22R
3HG9
100n
2HGA
100n
2HG2
47R
3HJ8
RES
22R
3HHM
2HG1
100n
+1V8-PNX8541+1V8-PNX8541
10K
3HKV
RES
47R
3HJA
RES
47R
3HJN
RES
100n
2HHH
3HH1
100n
2HGN
22R
3HJ3
560R
100n
2HG7
+1V8-PNX8541
22R
3HG7
2HGD
100n
+1V8-PNX8541
DDR2-VREF-CTRL
47R
3HJU
RES
2HH0
100n
100n
2HGZ
3HGN
22R
3HH2
22R
2HGM
100n
100u 4V
100n
2HGC
47R
2HHQ
3HJH
RES
+1V8-PNX8541
100n
2HGU
22R
3HHF
100n
2HHS
3HG6
22R
+3V3F
2HHG
100n
3HHL
RES
10K
3HJE
47R
IHG6
IHG1
DDR2-VREF-DDR
3HGA
22R
3HG8
22R
3HJ7
47R
RES
22R
3HHB
3K3
3HJZ
22R
3HH6
3HJP
47RRES
2
1
7
4
5
3
8
Φ
NCP5208DR2G
7HG2
6
100n
2HH1
22R
3HG5
2HGY
100n
3HJV
22R
3HHW
G8
H7
J2
J8
L2
N3
T1
U9
M7
D7
L8
E2
E8
G2
H9
K1
K3
K7
M2
D3
H3
M3
V1
M1
D9
K9
F1
F3
F7
F9
E3
E7
D8
D1
H1
M9
R9
D2
H2
V8
AA1
AA2
N9
N7
V3
V7
H8
A1
AA8
AA9
A2
A8
A9
L1
L9
J1
J9
F8
F2
J3
J7
G7
G3
G1
G9
E1
E9
L7
L3
P1
P7
M8
N2
N8
P8
K8
K2
T8
T3
T7
U2
U8
U3
P2
P3
R8
R3
R2
U7
V2
R7
T2
8MX16X4
SDRAM
DDR2
Φ
MT47H32M16BT-37E
7HG0
PHD38N02LT
7H01
22R
22R
3HH7
DDR2-VREF-DDR
3HGT 3HHE
22R
22R
3HGK
3HJW
100n
2HG5
DDR2-A1
DDR2-A0
2HGK
100n
DDR2-A6
DDR2-A5
DDR2-A4
DDR2-A3
DDR2-A2
DDR2-A12
DDR2-A11
DDR2-A10
DDR2-CKE
DDR2-CAS
DDR2-BA1
DDR2-BA0
DDR2-A9
DDR2-A8
DDR2-A7
DDR2-D13
DDR2-D12
DDR2-D11
DDR2-D10
DDR2-D1
DDR2-D0
DDR2-CS
DDR2-CLK_P
DDR2-CLK_N
DDR2-D20
DDR2-D2
DDR2-D19
DDR2-D18
DDR2-D17
DDR2-D16
DDR2-D15
DDR2-D14
DDR2-D28
DDR2-D27
DDR2-D26
DDR2-D25
DDR2-D24
DDR2-D23
DDR2-D22
DDR2-D21
DDR2-D7
DDR2-D6
DDR2-D5
DDR2-D4
DDR2-D31
DDR2-D30
DDR2-D3
DDR2-D29
DDR2-DQS0_P
DDR2-DQS0_N
DDR2-DQM3
DDR2-DQM2
DDR2-DQM1
DDR2-DQM0
DDR2-D9
DDR2-D8
DDR2-RAS
DDR2-ODT
DDR2-DQS3_P
DDR2-DQS3_N
DDR2-DQS2_P
DDR2-DQS2_N
DDR2-DQS1_P
DDR2-DQS1_N
DDR2-WE
CONTR+1V8-PNX8541
DDR2-ODT
DDR2-DQM3
DDR2-DQM1
DDR2-DQM0
DDR2-CS
DDR2-CLK_P
DDR2-CLK_N
DDR2-CKE
DDR2-CAS
DDR2-BA1
DDR2-BA0
DDR2-A9
DDR2-A8
DDR2-A7
DDR2-A6
DDR2-A5
DDR2-A4
DDR2-A3
DDR2-A2
DDR2-A12
DDR2-A11
DDR2-A10
DDR2-A1
DDR2-A0
DDR2-DQM2
DDR2-CLK_N
DDR2-CKE
DDR2-CLK_P
DDR2-A6
DDR2-A5
DDR2-A4
DDR2-A3
DDR2-A2
DDR2-A1
DDR2-A0
DDR2-BA0
DDR2-BA1
DDR2-CAS
DDR2-RAS
DDR2-WE
DDR2-ODT
DDR2-CS
DDR2-DQS0_N
DDR2-DQS1_N
DDR2-DQS2_N
DDR2-DQS3_N
DDR2-DQS3_P
DDR2-DQS3_N
DDR2-DQS2_P
DDR2-DQS2_N
DDR2-DQS1_P
DDR2-DQS1_N
DDR2-DQS0_P
DDR2-DQS0_N
DDR2-WE
DDR2-RAS
DDR2-D19
DDR2-D18
DDR2-D2
DDR2-D22
DDR2-D23
DDR2-D20
DDR2-D21
DDR2-D24
DDR2-D
30
DDR2-D26
DDR2-D25
DDR2-D28
DDR2-D31
DDR2-D3
DDR2-D27
DDR2-D29
DDR2-D4
DDR2-D5
DDR2-D6
DDR2-D7
DDR2-D8
DDR2-D9
DDR2-CLK_P
DDR2-CLK_N
DDR2-A12
DDR2-A11
DDR2-A10
DDR2-A9
DDR2-A8
DDR2-A7
DDR2-A0
DDR2-A1
DDR2-A10
DDR2-A11
DDR2-A12
DDR2-A2
DDR2-A3
DDR2-A4
DDR2-A5
DDR2-A6
DDR2-A7
DDR2-A8
DDR2-A9
DDR2-BA0
DDR2-BA1
DDR2-CAS
DDR2-CKE
DDR2-CS
DDR2-ODT
DDR2-RAS
DDR2-WE
DDR2-D0
DDR2-D1
DDR2-D10
DDR2-D11
DDR2-D12
DDR2-D13
DDR2-D14
DDR2-D15
DDR2-D16
DDR2-D17
B04G
B04G
I_17960_029.eps
220508
3139 123 6341.2

Table of Contents

Related product manuals