EasyManua.ls Logo

Philips 32PHH4100/88 - Power; A 715 G6550 Psu

Philips 32PHH4100/88
150 pages
Print Icon
To Next Page IconTo Next Page
To Next Page IconTo Next Page
To Previous Page IconTo Previous Page
To Previous Page IconTo Previous Page
Loading...
Circuit Diagrams and PWB Layouts
EN 59TPN15.1E LA 10.
2015-Oct-20
back to
div.table
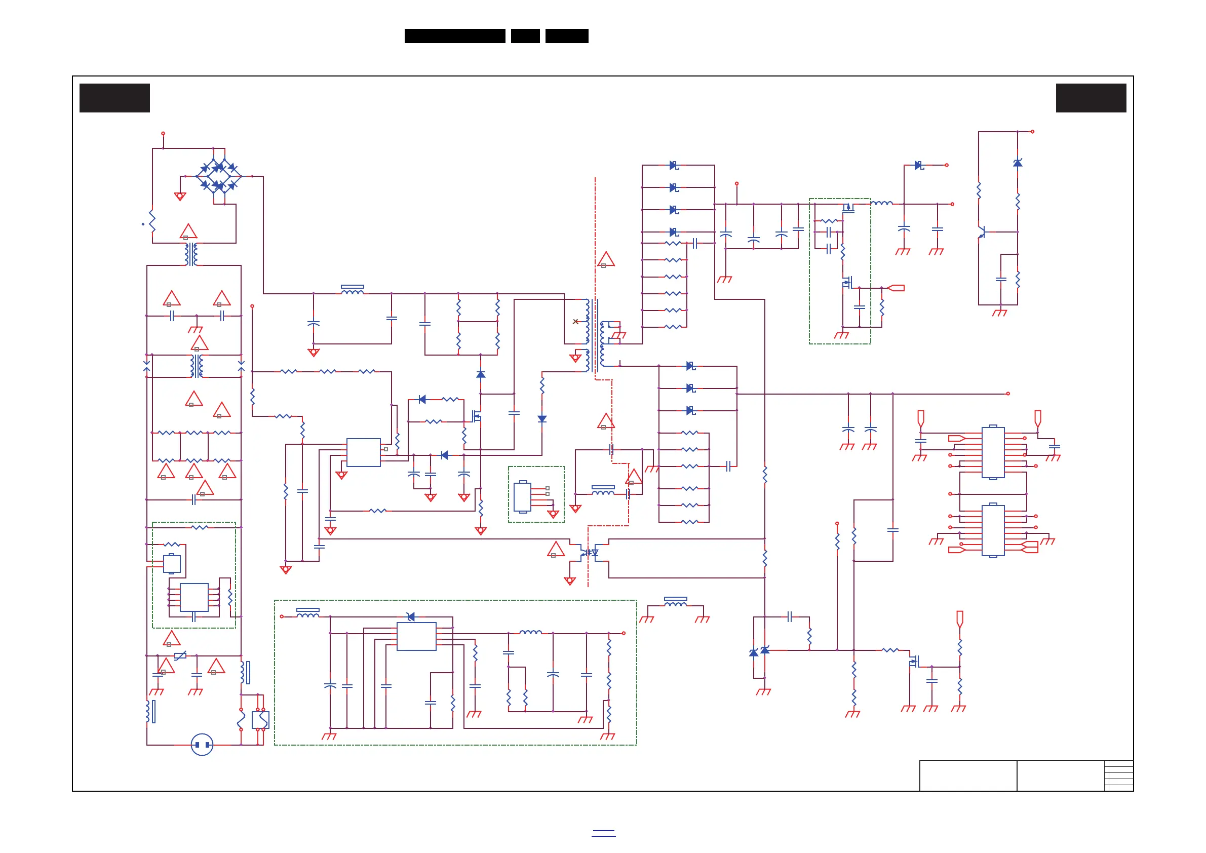
10.2 A 715G6550 PSU
10-2-1 POWER
19597_500.eps
POWER
A01 A01
2014-06-14
715G6550
POWER
+12V_A
NC
+12V/+5.2V(NC)
R9908
R9909
U9901
NC
1
D1
2
D1
3
NC
4
NC
5
D2
6
D2
7
NC
8
C9906
+12VS
D9107
SR515-04
1 2
R9110
47R 1%
D9108
SR515-04
1 2
R9140
22 OHM 1/4W
!
PS_ON
C9307
C9308
R9141
680R 1/8W 1%
A
R9104
82K OHM 1%
R9125
620K 1/8W 1%
U9101
PF6003AS
BNO
1
FB
2
CS
3
GND
4
OUT
5
VCC
6
NC
7
VCC
8
R9129
470OHM +-5% 1/8W
FB9302
BEAD
1 2
R9121
2K4 1/8W 5%
!
DIM
R9111
10K OHM +-5% 1/8W
!
PS_ON
R9131
1K 1/8W
R9144
R9122
9.1K OHM
+18V
CN9901
SOCKET
12
PS_ON
R9901
620K +-1% 1/4W
R9124
10K OHM +-5% 1/8W
!
+12V
FB9301
1 2
L9901
18MH
1
2
4
3
R9105
82K OHM 1%
C9140
R9145
HS9101
HEAT SINK
1
2
3
4
Q9106
+12VS
NC
R9115
22 OHM 1/4W
R9345
U9102
EL817M(X)
1
23
4
+12VS
!
D9105
1N4007
!
R9143
R9902
D9109
SR34H
1 2
!
t
NR9901
2.5R
12
+5.2V
C9103
2.2NF
R9903
620K +-1% 1/4W
! !!
R9904
!
!
R9106
82K OHM 1%
F9901
T4AL 250V
+12V_A
+12V
+12V_A
R9127
3.3M 1/4W
+12V
+12V_A
R9109
10R 1/8W 5%
+18V
FB9901
127R
12
+12V
C9904
470pF 250V
PS_ON
R9107
82K OHM 1%
! !
C9908
NC
ON/OFF
ON/OFF
U9103
AS431AN-E1
DIM
C9902
470PF 250V
C9903
470PF 250V
NC
-
+
BD9902
GBL408-C
2
1
3
4
CN9102
2
4
6
8
10
12
14
16
1
3
5
7
9
11
13
15
NC
L9101
3UH
+
C9121
470uF 25V
R9116
22 OHM 1/4W
R9307
C9124
1NF
RV9901
680V
R9126
9.31K +-1% 1/8W
+
C9109
470uF 25V
C9128
1N 50V
T9101
POWER X'FMR
1
2
3
5
6
7
8
9
10
4
C9127
1N 50V
For Q9101
R9146
0 OHM +-5% 1/8W
-
+
BD9901
2
1
3
4
C9107
3.3NF 500V
NC
C9113
2.2NF
C9907
100PF 250V
C9910
100PF 250V
Q9306
!
!
+12V_A
+12V
+
C9116
330UF 35V
D9104
1N4148W
CN9101
CONN
2
4
6
8
10
12
14
16
1
3
5
7
9
11
13
15
+5.2V
D9103
FR107G-A0
FB9908
BEAD
1 2
FB9906
NC
1 2
R9907
CN9902
1
1
2
2
C9119
100N 50V
C9129
NC
FB9902
127R
12
Q9102
BTN5551A3
SG9902
D9106
1N4148W
SG9901
C9306
C9323
C9336
R9130
1K OHM
ZD9101
BZT52-B22
1 2
Q9101
TK6A65D(STA4,X,M)
R9112
510K 1/4W
T4AH/250V
C9108
470pF 1KV
R9142
3.3M 1/4W
R9102
510K 1/4W
R9103
510K 1/4W
+
C9105
10UF50V
+
C9102
2.2UF 50V
R9302
C9125
1NF
D9110
SR510-22
1 2
R9117
NC
D9111
SR510-22
1 2
R9304
D9112
SR510-22
1 2
D9101
SR510-22
1 2
R9113
1K 1/4W
L9301
R9358
R9342
L9903
4mH
1
2
4
3
C9330
R9361
+
C9331
C9106
330P 50V
R9344
NC/3K OHM 1%
U9301
PGND
1
VIN
2
AGND
3
VCC
4
FB
5
COMP
6
LX
7
EN
8
+
C9332
R9347
C9333
COLDHOT
C9335
C9334
+
C9122
330UF 35V
R9118
NC
R9348
F9902
1 2
3 4
R9138
22 OHM 1/4W
R9906
R9905
620K +-1% 1/4W
620K +-1% 1/4W
620K +-1% 1/4W
620K +-1% 1/4W
R9139
NC
+
C9101
470uF 25V
JUMPER
R9120
22 OHM 1/4W
C9110
100N 50V
R9119
NC
C9901
470NF 275V
C9126
100PF
R9123
43K 1/8W 1%
C9117
220N 50V
+
C9801
120UF 450V
C9104
100N 50V
R9149
22 OHM 1/4W
Q9305
R9148
22 OHM 1/4W
R9150
NC
R9108
4R7 1/4W 5%
ZD9104
BZT52-B16
1 2
C9112
100N 50V
R9128
3.3M 1/4W
A
ZD9301
12
R9101
0.27R 2W
R9114
110K
+
C9111
470UF 25V
NC NC
D9102
SR515-04
1 2
!
NC

Table of Contents

Other manuals for Philips 32PHH4100/88

Related product manuals