EasyManua.ls Logo

Philips 32PHH4100/88 - Pfc

Philips 32PHH4100/88
150 pages
Print Icon
To Next Page IconTo Next Page
To Next Page IconTo Next Page
To Previous Page IconTo Previous Page
To Previous Page IconTo Previous Page
Loading...
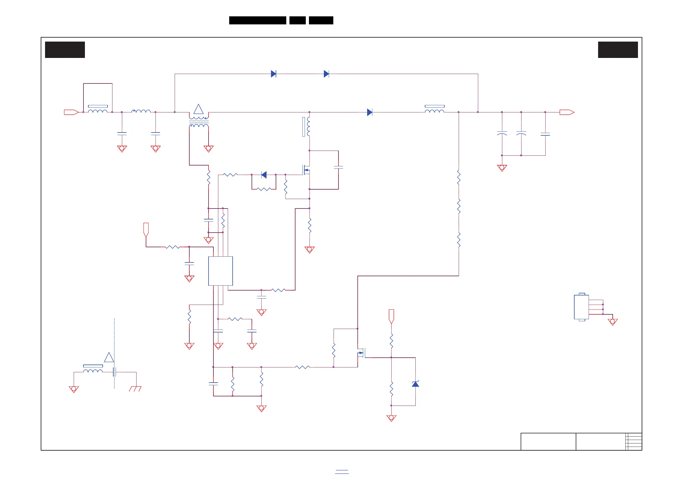
Circuit Diagrams and PWB Layouts
EN 71TPN15.1E LA 10.
2015-Oct-20
back to
div.table
10-4-5 PFC
19617_511.eps
PFC
A05 A05
2014-06-06
715G6940
PFC
ZD9801
NC
1 2
R9822
300 OHM 1/4W
R9823
0R05 1/4W
VCC_ON
C9808
100PF
Vsin
!
R9815
2.2R
R9809
10K OHM +-5% 1/8W
B+
C9803
100N 50V
+
C9812
82uF 450V
L9802
120uH
FB9801
BEAD
1 2
C9815
2.2NF
IC9801
LD7591T
INV
1
COMP
2
RAMP
3
CS
4
ZCD
5
GND
6
OUT
7
VCC
8
D9801
IN5408G-04
D9805
IN5408G-04
C9813
1UF 450V
!
Q9801
TK16A60W
VCC_ON
HOT COLD
D9802
MUR460D 600V
FB9804
NC
1 2
C9814
470pF 250V
R9807
10 OHM 1/8W
R9808
75 OHM
C9807
1N 50V
For Q9801,D9802
R9813
10K OHM +-5% 1/8W
R9810
470 OHM 1/4W
R9805
20K 1/4W
R9811
0.15R
C9801
1UF 450V
L9801
300UH
3
1
4
5
R9814
NC
C9809
100P 50V
FB9802
BEAD
1 2
R9812
27K 1/8W 1%
C9806
0.47UF 50V
R9806
3.3KOHM +-1% 1/8W
+
C9811
56UF 450V
C9802
47P 50V
C9805
100N 50V
HS9801
HEAT SINK
1
2
3
4
R9802
1MOHM +-1% 1/4W
R9803
1MOHM +-1% 1/4W
R9801
1MOHM +-1% 1/4W
R9804
19K1 +-1% 1/8W
D9803
SS1060FL
Q9820
NC
R9821
NC
R9820
NC
FB9803
BEAD
1 2

Table of Contents

Other manuals for Philips 32PHH4100/88

Related product manuals