EasyManua.ls Logo

Philips 42PFL3603D/27 - SSB: MT5382-Power & Tuner (B4 A)

Philips 42PFL3603D/27
96 pages
Print Icon
To Next Page IconTo Next Page
To Next Page IconTo Next Page
To Previous Page IconTo Previous Page
To Previous Page IconTo Previous Page
Loading...
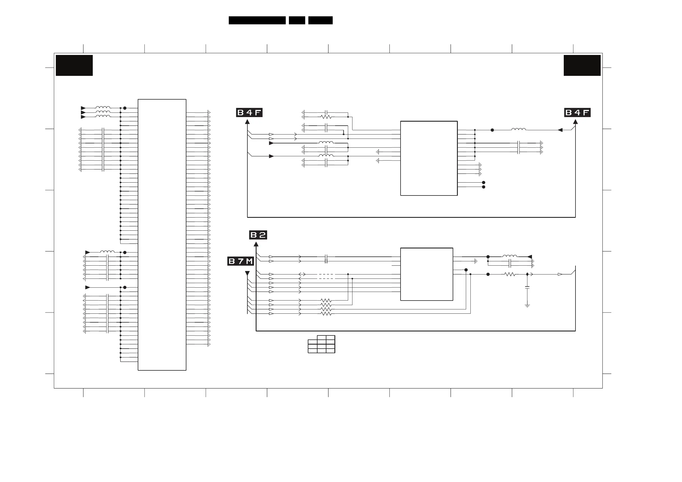
Circuit Diagrams and PWB Layouts
45LC8.1U LA 7.
SSB: MT5382-Power & Tuner
POWER
TUNER
ANALOG
--
2 3 45678
A
B
C
D
E
A
B
C
D
E
2A01 B1
2A02 B1
2A03 B1
2A04 B1
2A05 B1
2A06 B1
2A07 B1
2A08 B1
2A09 B1
+1V2
12
100n
30R5A06
3 45678
1
100n
2A10 B1
2A11 D1
2A12 D1
2A13 D1
2A14 D1
2A15 D1
2A16 D1
2A17 D1
2A18 D1
2A19 D1
2A20 D1
2A21 E1
2A22 E1
2A23 E1
2A24 E1
2A25 E1
2A26 A4
4A02
RES
2A27 B4
2A28 B4
2A29 B4
2A30 B4
2A31 D4
2A32 D4
2A33 B7
2A34 B7
2A35 B7
2A36 A4
2A37 B4
2A38 D7
2A39 D7
2A40 D8
3A01 A4
3A02 D7
4A01 D4
4A02 D4
4A03-1 D4
4A03-2 E4
5A01 A1
5A02 D1
5A04 B4
5A05 B4
5A06 B7
5A07 D7
5A08 A1
5A09 A1
7A01-1 A2
7A01-3 A6
7A01-6 C6
FA01 B7
FA02 B7
FA03 A1
FA04 C1
FA05 D1
FA06 A7
FA07 D7
FA08 D7
FA09 D7
IA01 D8
Y
RES
NC
--
BDS
4A01
--
FROM PROIDIOM
RES
RES
(PLL)
4A03
(PLL)
*
*
*
*
Y
*
Y
MT5382 - POWER & TUNER
MFD
2A19 1u0
2A10 100n
FA04
2A21 100n
1n02A37
FA01
2A40 47n
10n2A32
2A24 100n
10n
+1V1_SW
2A31
2A36 1n0
2A14
4A02
100n
VCCK6
C6
VCCK7
D6
VCCK8
C7
VCCK9
K11
VCCK28
T17
VCCK29
K18
VCCK3
B4
VCCK30
M18
VCCK31
R18
VCCK32
U18
VCCK4
B5
VCCK5
C5
VCCK20
T14
VCCK21
L15
VCCK22
T15
VCCK23
K16
VCCK24
U16
VCCK25
L17
VCCK26
N17
VCCK27
P17
VCCK13
L12
VCCK14
N12
VCCK15
P12
VCCK16
T12
VCCK17
K13
VCCK18
U13
VCCK19
L14
VCCK2
A4
VCC3IO_2_2
D24
VCC3IO_2_3
E24
VCC3IO_3_1
F10
VCC3IO_3_2
F11
VCCK1
A3
VCCK10
M11
VCCK11
R11
VCCK12
U11
VCC2IO5
B3
VCC2IO6
C3
VCC2IO7
C4
VCC2IO8
D4
VCC2IO9
M4
VCC3IO_1_1
AB4
VCC3IO_1_2
AA5
VCC3IO_2_1
F23
VCC2IO14
J5
VCC2IO15
N5
VCC2IO16
U5
VCC2IO17
E6
VCC2IO18
F6
VCC2IO2
W1
VCC2IO3
A2
VCC2IO4
B2
DVSS_GND7
R5
DVSS_GND8
W5
DVSS_GND9
H6
VCC2IO1
H1
VCC2IO10
V4
VCC2IO11
D5
VCC2IO12
E5
VCC2IO13
H5
DVSS_GND49
P18
DVSS_GND5
F5
DVSS_GND50
T18
DVSS_GND51
E21
DVSS_GND52
E22
DVSS_GND53
E25
DVSS_GND54
D26
DVSS_GND6
L5
DVSS_GND41
R16
DVSS_GND42
T16
DVSS_GND43
K17
DVSS_GND44
M17
DVSS_GND45
R17
DVSS_GND46
U17
DVSS_GND47
L18
DVSS_GND48
N18
DVSS_GND34
P15
DVSS_GND35
R15
DVSS_GND36
U15
DVSS_GND37
L16
DVSS_GND38
M16
DVSS_GND39
N16
DVSS_GND4
Y4
DVSS_GND40
P16
DVSS_GND27
N14
DVSS_GND28
P14
DVSS_GND29
R14
DVSS_GND3
T4
DVSS_GND30
U14
DVSS_GND31
K15
DVSS_GND32
M15
DVSS_GND33
N15
DVSS_GND2
AB1
DVSS_GND20
M13
DVSS_GND21
N13
DVSS_GND22
P13
DVSS_GND23
R13
DVSS_GND24
T13
DVSS_GND25
K14
DVSS_GND26
M14
DVSS_GND12
N11
DVSS_GND13
P11
DVSS_GND14
T11
DVSS_GND15
K12
DVSS_GND16
M12
DVSS_GND17
R12
DVSS_GND18
U12
DVSS_GND19
L13
7A01-1
MT5382
DVSS_GND1
E1
DVSS_GND10
K6
DVSS_GND11
L11
2A07
100n
2A22 100n
30R5A04
+1V2
2A08 100n
2A11 4u7
+1V8_SW
100n2A09
2A25 100n
1u02A04
5A09 30R
FA08
2A16 100n
FA06
1%5K13A01
4A03-2
27
FA02
5A01 30R
2A3510n
1u02A03
+3V3_SW
100n2A23
8
2A26 100p
4A03-1
1
+1V1_SW
2A28 100n
1u0
100n
2A27
2A30
100n2A05
100n2A13
2A01
4u7
FA05
30R5A02
2A15 100n
AVSS25_SADC
N24
IF_AGC
B26
RF_AGC
A26
SIFN|MPX0N
P26
SIFP|MPX0P
P25
TUNER_CLK
D23
TUNER_DATA
C24
AF|MPX1
N26
ATN_DET
E23
ATN_RX
C25
ATN_TX
C26
AVDD25_SADC
N25
7A01-6
MT5382
4u72A33
2A20
+2V5
1u02A02
+1V1_SW
+3V3_SW
4A01
2A38 4u7
2A06
2A29 4u7
100n
4u72A17
IA01
45
4u72A18
100n2A39
3 6
3A02
10K
FA03
FA07
2A34
30R5A08
2A12 1u0
5A07 30R
FA09
P22
AVSS_PLL2
R22
AVSS_PLL3
T22
TN0
R23
TP0
T23
USB_DM
AE3
USB_DP
AF3
USB_VRT
AF2
U26
AVDD12_PSCANPLL
T26
AVDD12_SYSPLL
R26
AVDD12_TVDPLL
T25
AVDD12_USB
AC4
AVDD33_USB
AB5
AVSS12_USB
AD4
AVSS33_USB
AD3
AVSS_PLL1
AVDD12_ADCPLL
R25
AVDD12_APLL
P24
A
VDD12_DMPLL
R24
AVDD12_DTDPLL
T24
AVDD12_HDMIPLL
7A01-3
MT5382
5A05 30R
TS_DATA(1)
IF_AGC_MAIN
TS_DATA(0)
TS_SOP
USB_DP
USB_DM
TS_VALID
TS_CLK
TS_DATA(2)
TS_DATA(3)
TUNER_SDA
TUNER_SCL
SIF_OUT
SIF_OUT_GND
B4A B4A
H_17740_004.eps
210108
3139 123 6359.2

Related product manuals