EasyManua.ls Logo

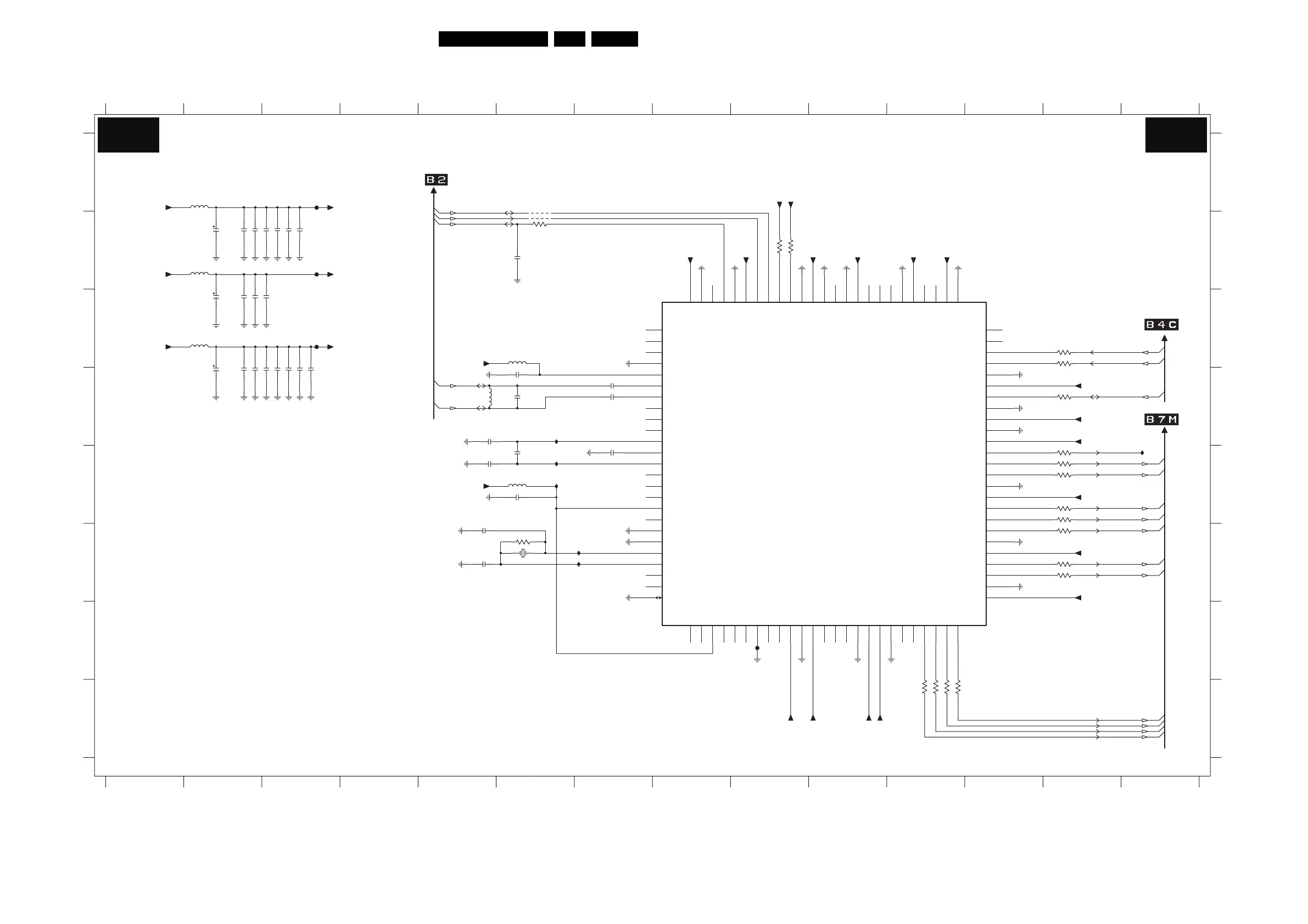
Philips 42PFL3603D/27 - SSB: ITV-Channel Decoder (Reserved) (B7 L)

Philips 42PFL3603D/27
96 pages
Print Icon
To Next Page IconTo Next Page
To Next Page IconTo Next Page
To Previous Page IconTo Previous Page
To Previous Page IconTo Previous Page
Loading...
Circuit Diagrams and PWB Layouts
55LC8.1U LA 7.
SSB: ITV-Channel Decoder (Reserved)
AVSS2
AVDD4
AVSS4
XTAL1
XTAL2
AVSS6
AVSS3
AVDD6
AVDD3
AVDD7
AVDD1. 6
AVSS7
REFTOP
VCMEXT
REFBOT
AVSS
NC
AVDD1
IN+
IN-
AVDD8
AVSS8
NV
NC
ADVDD3.3
NC
NC
AVDD2
NC
NC
NC
AVSS9
NC
NC
AVDD9
AVSS5
AVDD5
NC
NC
AVDD3.3
DGND3.3
VDD3.3
VDD1.6
DGND1.6
NC
GPIO0
TSDATA7
TSDATA6
TSDATA5
TSDATA4
VDD3.3
DGND3.3
TSDATA3
TSDATA2
VDD1.6
DGND1.6
TSDATA1
TSDATA0
TSSYNC
VDD3.3
DGND3.3
TSCLK
TSVAL
TSERR
VDD1.6
DGND1.6
VDD3.3
DGND3.3
HOST_DATA
VDD1.6
DGND1.6
HOST_CLK
RESET
GPIO1
NC
VDD1.6
DGND1.6
RF_AGC
IF_AGC
DGMD3.3
VDD3.3
TUNER_CLK
TUNER_DATA
SA1
SA0
DGND1.6
VDD1.6
DGND1.6
ANT_TX
DGND3.3
VDD3.3
ANT_RX
ANT_DET
GPIO3
DGND1.6
VDD1.6
GPIO2
NC
VDD3.3
DGND3.3
+3V3_ACD
3L11 22R
2L33 E6
3L12 D132L39 D6
IL01 D6
3L04 B6
G
10
FL02 B3
IL05 F7
NC
NC
NC
NC
FL04 G9FL01 A3
2L22 B32L19 B2
FL03 C3
NC
E
FROM FLASH
NC
RES
G
NC
2L04 D2
2L05 D2
NC
F
NC
2L11 D7
1 9
6
NC
11
2L14 E6
3 7
F
13
2L16 D6
3 10 12
2L21 B3
H
5
2L34 B6
2L01 B2 2L40 D7
TO/FROM TUNER
B
H
14
5
2L06 D3
RES
8
D
2L08 D3 3L07-1 H11
NC
D
B
NC
1
2L12 D5
12
4L02 B62L25 C2
4
2L18 F5
2L02 C2 2L20 B2
8
2L23 B3
NC
14
2L09 D3
NC
4
2L24 B3
IL02 E6
IL03 E6
NC
3L07-3 H11
5L05 C6
2L26 C2
4L01 B6
5L07 B2
3L05-4 E12
5L04 D6
2L27 C3
A
C
2
3L05-1 E12
C
3L05-3 E12
2L03 C2
2L07 D3
3L06-3 F12
NC
1L01 F6
5L06 A2
E
TO PROIDIOM
2L10 D3 3L06-1 E12
HOTEL TV - CHANNEL DECODER
(RESERVED)
3L11 C13
IL04 F7
IL06 E143L09 F6
3L06-2 F12
3L13 B93L05-2 E12
3L07-2 H11
3L06-4 F12 5L11 C2
7L02 C8
NC
2L13 E5
7
2L15 E7
3L14 B92L17 F5
6
A
5L10 E6
2
3L07-4 H11
9
3L10 C13
11 13
+1V1_CD
+1V1_CD
+3V3_DCD
+3V3_ACD
+1V1_CD
25M01L01
IL03
+3V3_ACD
47R1 8
3L06-1
+3V3_DCD
FL02
2L11
10n
+3V3_SW
FL04
IL06
IL02
100n
2L26 100n
2L07
10u
2L14
10n
2L40
IL01
1%
+3V3_DCD
4K73L13
IL05
2L17 18p
30R5L10
+3V3_DCD
+1V1_CD
27
+3V3_DCD
3L05-2
47R
3 6
+3V3_ACD
47R
3L07-3
10u2L19
10n
2L39
100n2L06
5L11 30R
100n
4L01
96
97
98
99
2L22
81
82
83
84
85
86
87
88
89
9
90
91
92
93
94
95
6869
7
707172737475
76
77
78
79
8
80
53545556575859
6
6061626364656667
4
40
41
42
43
44
45
46
47
48
49
5
50
5152
25
26
27
28
29
3
30
31
32
33
34
35
36
37
38
39
11
12 13 14 15 16 17 18 192 20 21 22 23 24
7L02
MT5112BD-L
110
100
2 7 47R
3L06-2
+1V1_CD
4L02
547R
3L06-4
4
16V
+1V2
100u
2L01
2L23 100n
2L25 10u
100n
+3V3_SW
2L20
100n
2L33
100n
2L13
100n2L10
10u5L07
2L18 18p
2L34
4n7
47R
3L05-1
1 8
16V
100u
2L03
3L05-4
47R45
IL04
1 8
+3V3_DCD
47R
3L07-1
+3V3_ACD
100R3L10
+3V3_DCD
100n2L08
47R
3L05-3
3 6
2L16
100n
2L24 100n
2L12
100n
+1V1_CD
+3V3_DCD
1%
3L14 4K7
100n2L09
FL01
100n2L21
+1V1_CD
22R
5L04
10u
3L12
3L06-3
47R3 6
+1V1_CD
5L06 30R
FL03
+3V3_DCD
2L02
100u
5L05 30R
16V
3L07-2
47R27
2L05 100n
3L04 10K
2L27 100n
100n2L04
3L07-4
47R45
+3V3_DCD
100n
2L15
3L09 1M0
TUN_FE_ERR
TUN_FE_DATA(7)
TUN_FE_DATA(6)
TUN_FE_DATA(5)
TUN_FE_DATA(4)
TUN_FE_SOP
TUN_FE_DATA(0)
TUN_FE_CLK
TUN_FE_DATA(3)
TUN_FE_DATA(2)
TUN_FE_DATA(1)
SCL
CHDEC_RESET
SDA
TUN_FE_VALID
FATIN+
FATIN-
TUNER_SCL
TUNER_SDA
IF_AGC_ChDec
B7L B7L
H_17740_014.eps
210108
3139 123 6359.2

Related product manuals