EasyManua.ls Logo

Philips 42PFL3603D/27 - SSB: MT5382-Flash & NVM (B4 C)

Philips 42PFL3603D/27
96 pages
Print Icon
To Next Page IconTo Next Page
To Next Page IconTo Next Page
To Previous Page IconTo Previous Page
To Previous Page IconTo Previous Page
Loading...
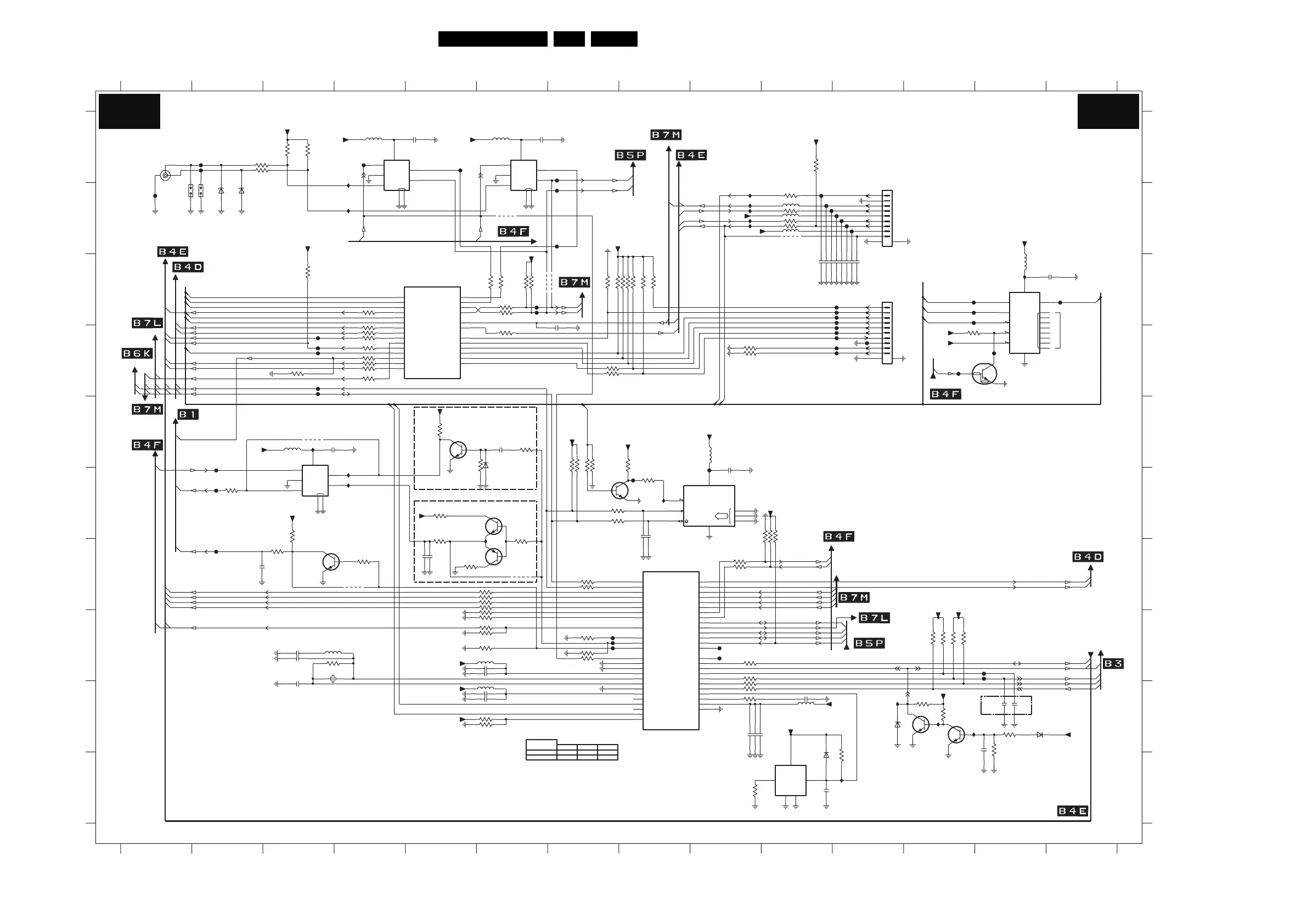
Circuit Diagrams and PWB Layouts
47LC8.1U LA 7.
SSB: MT5382-Flash & NVM
INH
Φ
VCC
Y1
Y2
GND
COM
A
INH
Φ
VCC
Y1
Y2
GND
COM
A
UART
INH
Φ
VCC
Y1
Y2
GND
COM
A
SUB
ER
GND
VOUT
VDD
PHERIPHERAL
SCL
ADR
0
1
2SDA
WC
DU
VCC
Q
VSS
D
C
S
W
HOLD
TO CH-DECODER
E
F
G
H
I
J
1103 B2
1104 B1
1C01 A1
1C02 B11
1C03 C11
1C04 H3
2C01 D6
2C02 C10
2C03 C10
2C04 C10
2C05 C11
2C06 C11
2C07 C11
2C08 C11
2C09 C13
2C10 G5
2C11 G2
2C17 H3
2C18 H3
3
4
2
8
7
6
12
+12VS
3 45678 9
IC07
10 11 12 13 14
123 4
NC
RES
SDM
UART (SERVICE)
RES
5678 9 10111213 14
A
B
C
D
E
F
G
H
I
J
A
B
C
D
(0)
RES
2C19 I3
2C20 H6
2C21 H6
2C22 I6
2C23 I6
2C24 G8
2C25 G8
2C26 F9
2C27 I10
2C28 I9
2C29 I9
2C30 I9
2C31 J11
2C32 E6
2C33 J13
2C34 G5
2C35 E3
2C36 A4
2C37 A6
2C38 I13
2C39 I13
2C40 C11
3C01 A3
3C02 A3
3C03 A2
3C04 A2
3C05 D4
3C06 D4
RES
NC
RES
3C07 D4
3C08 H9
3C09 D4
3C10 D4
3C11 D4
3C12 B10
3C13 B10
3C14 B10
3C15 B10
3C16 D7
3C17 D7
3C18 C7
3C19-1 C8
3C19-2 C8
3C19-3 C8
3C19-4 C7
3C20 C8
3C21 C8
3C22 D9
3C23 D9
3C24 D12
3C25 H5
3C26 F5
3C27 F5
3C28 G5
OPWM1
FROM ANALOG-IOs
3C29 G3
3C30 F3
3C31 A10
3C32 G10
3C33 H7
3C34 H12
3C35 H3
3C36 G5
3C37 G5
3C38 G5
3C39 G5
3C40 H5
3C42 I5
3C43 I5
3C44 G7
3C45 G7
3C46 F7
3C47 F7
3C48 F7
3C49 F7
3C50 E8
3C51 F8
3C52 F7
3C53 F7
3C54 H7
3C55 H7
3C57 H9
TO MJC
RES
RES
NOR BOOT
(0)
3C59 F5
3C60 D3
3C61 J9
3C62 J11
3C63 I12
3C64 J13
3C65 I13
3C66 I12
3C69 H12
3C70 H12
3C71 H12
3C72 I9
3C73 I9
3C74 C3
3C75 D4
3C76 E5
3C77 G4
3C78 I9
3C79 H5
3C80 C4
3C81 D6
3C82 G9
3C83 G9
3C84 G10
3C85 G10
3C86 H5
3C87 H5
RES
TO/FROM HDMI
MT5382 - FLASH & NVM
TO LVDS
3C88 D4
3C89 F2
3C91 E6
3C92 F6
3C94 C6
3C95 C6
3C96 C6
3C97 C6
3C98 C6
3C99 C6
4C01 E3
4C02 C7
4C03 G4
4C04 C6
4C05 G6
4C06 B10
4C07 B6
5C01 H5
5C02 I5
5C03 I10
5C04 H3
5C05 B10
5C06 B10
5C07 B10
5C08 C13
5C09 E9
5C10 E3
5C11 A4
5C12 A6
6C01 B2
6C02 B2
6C03 F6
6C04 I13
6C05 J10
6C06 I11
7A01-2 G8
7A01-5 C5
7C01 C13
7C02 F9
7C03-1 F6
7C03-2 G6
7C04 G3
7C05 E3
7C06 F8
7C08 J10
7C09 E5
7C10 I12
7C11 I12
7C12 A4
7C13 A6
7C14 D13
FC01 A2
FC02 A2
PANEL
*NOTE : DO NOT STUFF
FC03 B1
FC04 F2
FC05 F2
FC06 G2
FC08 F8
FC09 F9
FC10 C11
FC11 C11
FC12 C11
FC13 C11
FC14 D11
FC15 D11
FC16 D11
FC17 D11
FC18 D11
FC19 D11
FC20 H13
FC21 H13
FC22 A4
FC23 A5
FC25 A7
FC26 B7
FC27 C6
FC28 C6
FC29 D3
FC30 D3
FC31 D3
FC32 D3
FC33 D3
FC34 B10
FC35 B11
FC36 B11
FC37 B11
FC38 B11
FC39 B11
FC40 B11
FC41 C13
FC42 C13
FC43 C13
FC44 C14
FC46 D12
FC47 H9
FC48 H9
FC49 B7
FC50 D13
FC51 H8
FC52 H8
FC53 H8
IC01 F4
IC02 F4
IC06 I11
IC07 I12
IC08 I12
IC10 A4
TO FPGA-AMBI
RES
IC11 B4
IC14 B9
IC15 B9
IC16 B9
IC17 B9
IC18 C13
IC19 E3
IC21 B9
IC23 J11
IC24 G6
IC25 F8
-
TO LVDS
PWM DIMMING
TO ANALOG-IOs
TO/FROM DC-DC
EJTAG
TO/FROM ANALOG-IOs
RES
TO HDMI
OPWM2
NVM
TO PROIDIOM
TO CLASS-D
ANALOG DIMMING (RESERVED)
TO MT5112
OPWM0
TO MJC-LVDS
TO PROIDIOM
(0)
( ) DEFAULT VALUE
FROM ANALOG-IOs
-
TO/FROM PROIDIUM
TO HDMI & MUX
ICE
TRAP MODE
FRONT CONTROL
TO PROIDIOM
0
22R3C44
+3V3_SW
FC10
3C29
1K0
BZX384-C6V8
+3V3_SW
FC12
6C02
3C64
1K0
2C28 1u0
FC47
+3V3_SW
IC16
4K73C07
3C55 10K
IC10
1K0
3C27
10K
FC43
3C50
FC41
3C23
10K
FC02
10K3C40
3C19-4
45
10K
FC33
1
3
2
7C04
BC847BW
2
1
3
1C01
MSJ-035-29D PPO (PHT)
100n
2C01
10K3C69
FC14
IC08
BC847BW
7C10
3C83 100R
3C24 10K
30R5C06
4C01
10K3C95
100R
BC847BW
7C09
IC25
3C05
7C11
BC847BW
30R5C07
3C82
IC21
100R
POWE_
E9
U0RX
AB15
U0TX
AC15
U2RX
D21
U2TX
C21
PDD3
E10
PDD4
D10
PDD5
C10
PDD6
B10
PDD7
A10
POCE0_
C8
POCE1_
B8
POOE_
A8
A5
OIRI
AD15
OIRO
E19
PA AL E
C11
PAC L E
D11
PARB_
E11
PDD0
D9
PDD1
C9
PDD2
B9
JRTCK
D8
JTCK
B6
JTDI
B7
JTDO
A6
JTMS
A7
JTRST_
7A01-5
MT5382
3C31
1%
680R
4C03
4p72C18
4C05
FC23
4C04
3C15 100R
3C06 100R
2C20 1u0
1K0
3C28
FC39
FC38
FC36
100R3C39
IC18
FC20
3C804K7
1K03C59
5
1
3
4
2
8
7
6
FC25
7C12
SN74LVC2G53DCU
100K3C43
4C02
3C61
10K
2C31
100n
30R5C01
BC847BW
7C06
1n0
2C02
100R3C14
30R5C11
3C13 100R
3C03
100n2C36
33R
2C07
FC34
+3V3_SW
1n0
FC05
3 6
3C19-3 10K
3C57 100R
100n2C29
IC01
FC17
FC19
BAS316
6C03
100n2C21
2C39
2C35 100n
3C72 100R
3C45 22R
3C49 10K
100R
15K
3C63
3C73
6C05
BAS316
5C10 30R
5
1
3C19-1 10K
1 8
SN74LVC2G53DCU
7C05
FC40
IC06
3C04 33R
FC16
1K0
3C26
FC26
3C52 22R
3C36 100R
4K73C11
10K3C32
2C322u2
3C22
10K
FC04
22R3C53
1
3
2
5
4
BD45292G
7C08
Φ
3C62 10K
10K3C79
1n0
2C03
4K7
2C09
100n
3C02
5
6
7
8
9
1011
1C02
1
2
3
4
BM09B-SRSS-TBT
30R5C02
1C04 60M
+3V3_SW
5C04 820n
5C12 30R
+3V3_SW
FC44
1n0
2C05
10p
2C25
5
1
3
4
2
8
7
6
SN74LVC2G53DCU
7C13
FC13
3C88 100R
30R
5C08
FC53
1103
3C87 100R
2C37 100n
2C33 220n
100R
3C98
FC28
2C24
10p
FC27
IC14
+3V3_SW
1u0
FC35
2C22
4K7
3C01
+3V3_SW
3C65
1K0
3C89
100R
4u72C27
5C0330R
3C25 10K
FC09
100R3C08
10K3C70
FC52
4K7
3C81
+3V3_SW
3C16 33R
3C48 10K
+3V3_SW
FC21
5C09
30R
FC29
3C91
4K7
1n02C17
3C46 10K
33R
3C51
4C07
3C3410K
100n2C23
+3V3STBY
+3V3_SW
4C06
PDTC114ET
7C14
IC19
3C60 10K
IC15
3C96
100R
+3V3_SW
2C04
1n0
100R3C12
3C35 820K
3C8510K
FC48
6C01
BZX384-C6V8
OSDA3
AE2
OWRP2
AE1
VCXO
U23
XTALI
W25
XTALO
Y26
+3V3_SW
ORESET_
B21
OSCL0
OSCL1
AB3
OSCL2
AD1
OSCL3
AF1
OSDA0
A22
OSDA1
AC3
AD2
OSDA2
AD7
OPCTRL3
AC7
OPCTRL4
AD14
OPCTRL5
AC13
OPWM0
D25
OPWM1
E20
OPWM2
D20
OPWRSB
AD5
AC5
GPIO4
A21
GPIO5
B20
GPIO6
Y5
GPIO7
AA4
GPIO8
C19
GPIO9
A20
OPCTRL0
AB14
OPCTRL1
AC14
OPCTRL2
GPIO0
D12
GPIO1
C12
GPIO10
B19
GPIO11
B18
GPIO12
A18
GPIO13
B17
GPIO2
C20
GPIO3
D19
AVDD33_REG
AB16
AVDD33_SRV
V23
A
VDD33_XTAL
W26
AVSS33_REG
AD16
AVSS33_SRV
U22
AVSS33_XTAL_1
W24
AVSS33_XTAL_2
Y25
C_XREG
AB13
MT5382
V24
ADIN0
ADIN1
V25
ADIN2
V26
U24
ADIN3
ADIN4
U25
7A01-2
1n0
2C40
+3V3_SW
10K3C47
FC32
3C71 10K
100R
3C94
10K
3C75
84
7
+3V3_SW
M24C64-RDW
1
2
3
6
5
7C02
EEPROM
Φ
(8Kx8)
2C06
1n0
+3V3_SW
1u02C11
7C03-2
5
3
4
BC847BPN
100R
3C97
FC11
100n2C26
10K
+3V3_SW
3C33
BZX384-C8V2
6C04
10K
3C20
FC22
1K0
3C30
FC08
+3V3_SW
+3V3STBY
100R3C86
BZX384-C3V3
6C06
2C08
1n0
6
1
+3V3_SW
BC847BPN
7C03-1
2
10K3C54
3C77
33R3C17
10K
FC31
FC06
3C38 100R
+3V3_SW
FC46
2C38
10K
3C92
100R3C10
10K3C84
FC30
IC17
10K
3C21
+3V3_SW
FC49
FC03
FC42
3C78 1R0
2C3410u
+3V3_SW
FC37
IC02
30R5C05
+3V3STBY
+3V3_SW
FC01
4
5
6
7
8
9
1112
1C03
1
10
2
3
B10B-PH-SM4-TBT(LF)
4K73C42
IC24
FC15
8
7
210
9
+5V_SW
15
3
4
5
6
11
12
13
14
1
7C01
FLASH
8Mx8
M25P64-VMF
Φ
16
3C74
10K
3C09 100R
IC23
1u02C10
3C66 1K0
IC11
FC18
7
4p72C19
10K3C19-2
2
10K
3C18
FC51
2C30
FC50
100n
100R3C37
+3V3_SW
3C99
100R
680R
1%
3C76
1104
8280_DETECT
HP_DETECT
HP_DETECT
HP_DETECT
UART_SEL
KEYBOARD
KEYBOARD
INT
JTRSTn
LVDS_TXe0p
LVDS_TXe0n
CHDEC_RESET
PWN
INT0
BACKLIGHT_ON_OFF
TVREF#1
JTAG_DBGACK
JTAG_DBGRQ
JTDO
JRTCK
JTCK
JTMS
JTDI
UART_0TX
BACKLIGHT_BOOST
ANTI_PLOP
CEC
UART_2RX
UART_1RX
UART_2TX
UART_1TX
UART_1TX
UART_0RX
HDMI_HPD_3
HDMI_HPD_SIDE
PDD0PDD1
POOEn
POCE0n
FLASH_WE
DC_PROT
UART_RX
UART_RX
UART_TX
DDC_SCL_HDMI_MUX
DDC_SDA_HDMI_MUX
RESET#
POWER_DOWN
LED1
USB_PWE
OXTAL1
OXTAL0
PWM_DIMMING
ANA-DIG_DIM_SELECT
IR
XREGVDD
C_XREG
LIGHT_SENSOR
LIGHT_SENSOR
LED2
USB_OC
MUTEn
TS_DATA(6)
TS_DATA(7)
PRST
SDA
SDA
SCL
SCL
IR
SYS_EEPROM_WE
RESET_PI
HDMI_RESET
LIGHT_SENSOR
HDMI_HPD_1
HDMI_HPD_2
EDID_WE
PWRDET
AVCC_SRV
AVCC_XTAL
POOEn
POCE1n
POCE0n
DDC_SCL_HDMI_1
DDC_SDA_HDMI_1
TS_DATA(4)
TS_DATA(5)
PDD1
PDD0
SYS_EEPROM_WE
CTRL_DISP4_uP
DDC_RESET
CTRL_DISP1_uP
KEYBOARD
B4C B4C
H_17740_006.eps
210108
3139 123 6359.2

Related product manuals