EasyManua.ls Logo

Philips 43PUS6412/05 - Page 34

Philips 43PUS6412/05
107 pages
Print Icon
To Next Page IconTo Next Page
To Next Page IconTo Next Page
To Previous Page IconTo Previous Page
To Previous Page IconTo Previous Page
Loading...
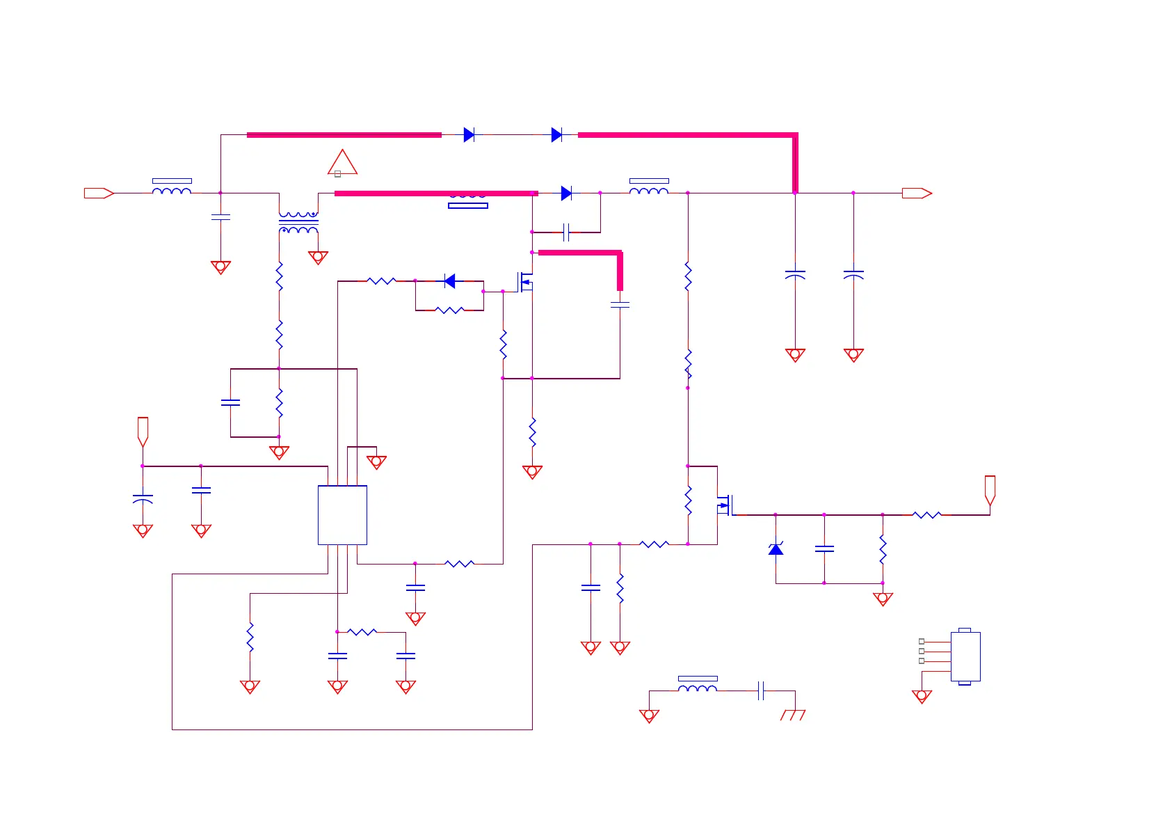
8-1-2 PFC
FB9803
JUMP WIRE - -
1
2
R9810
1K OHM +-5% 1/8W
R9812
24K9 1%
+
C9802
82uF 450V
HS9801
HEAT SINK
1
2
3
4
+
C9801
82uF 450V
HV
Q9801
TK18A60V
For Q9801, D9802
R9805
10K 1/8W 1%
R9804
10K 1/8W 1%
FB9802
JUMP WIRE - -
1 2
FB9804
BEAD
1 2
C9810
100N 50V
D9811
S8KC
ZD9801
NC
1 2
R9807
10R 1/8W 5%
R9806
2K 1/8W 1%
Vsin
R9809
10K 1/8W
C9805
47nF 50V
C9813
100N 50V
U9801
LD7591T
INV
1
COMP
2
RAMP
3
CS
4
ZCD
5
GND
6
OUT
7
VCC
8
VCC_ON
C9808
47PF
D9801
FMNS-1106S
R9808
33R 1/8W 5%
R9813
10K 1/8W
+
C9812
10UF 50V
C9820
1UF 450V
C9807
220pF 50V
C9806
470NF 50V
C9811
47P 50V
R9818
1.5M 1/4W 1%
R9817
1.5M 1/4W 1%
C9809
330PF 50V
FB9801
BEAD
1 2
VCC_ON
R9802
0R05
R9815
10K OHM 5% 1/8W
C9803
NC
R9811
19K1 +-1% 1/8W
L9801
240uH
5
43
1
R9816
100K OHM 5% 1/8W
R9814
NC
D9812
S8KC
C9924
220PF 250V
!
R9801
0.1R
Q9802
MTN127KN3
D9802
SS1060FL

Related product manuals