EasyManua.ls Logo

Philips 43PUS6412/05 - 715 G8672 Psu

Philips 43PUS6412/05
107 pages
Print Icon
To Next Page IconTo Next Page
To Next Page IconTo Next Page
To Previous Page IconTo Previous Page
To Previous Page IconTo Previous Page
Loading...
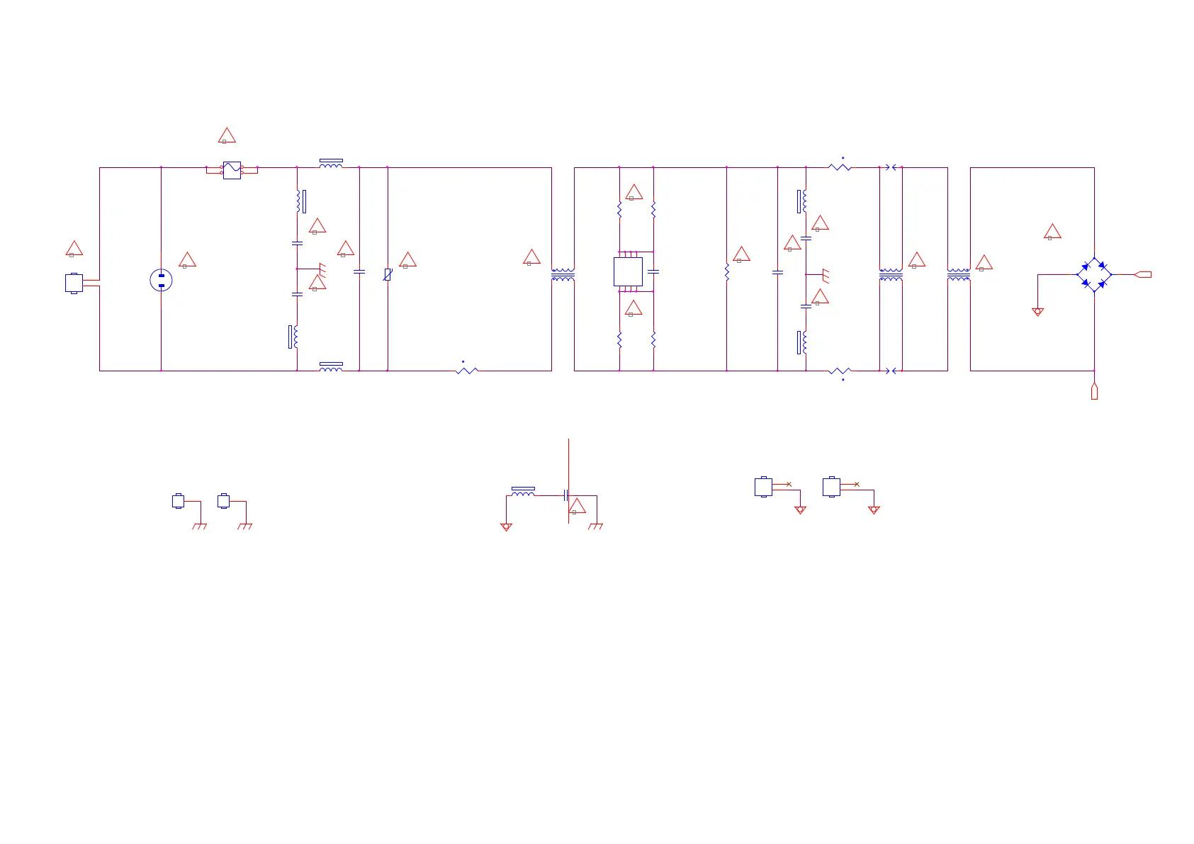
8.2 A 715G8672 PSU(For 49/55 6412 / 6482/ 7502 Series)
8-2-1 AC Input
CN9901
NC
1
2
F9901
1 2
3 4
RV9901
680V
FB9902
BEAD
12
FB9901
BEAD
12
C9901
470nF 275V
C9902
470nF 275V
L9901
12mH
1
2
4
3
C9911
NC
N
Vsin
C9916
220PF 250V
U9901
CAP004DG-TL
NC
1
D1
2
D1
3
NC
4
NC
5
D2
6
D2
7
NC
8
C9907
47PF
T5AH/250V
C9913
47pF 250V
FB9903
BEAD
1 2
C9912
NC
t
NR9903
1R
1 2
C9914
220PF 250V
t
NR9902
1R
1 2
L9902
12mH
1
2
4
3
L9903
0.25mH
1
2
4
3
SG9901
DSPL-501N-A21F
SG9902
DSPL-501N-A21F
-
+
BD9901
GBJ2508_FUN
2
1
3
4
!
!
!
!
!
!
!
!
!
!
!
!
!
!
!
R9904
750K
!
R9902
750K
!
R9905
750K
t
NR9901
1R
12
FB9905
NC
1 2
FB9904
NC
12
HOT COLD
!
FB9906
BEAD
1 2
FB9907
BEAD
1 2
HS9901
NC
1
2
R9901
750K
HS9902
HEAT SINK
1
2
GND2
NC
1
R9903
NC
GND4
NC
1
CN9902
AC 2P
12

Related product manuals