EasyManua.ls Logo

Philips 43PUS6412/05 - Page 36

Philips 43PUS6412/05
107 pages
Print Icon
To Next Page IconTo Next Page
To Next Page IconTo Next Page
To Previous Page IconTo Previous Page
To Previous Page IconTo Previous Page
Loading...
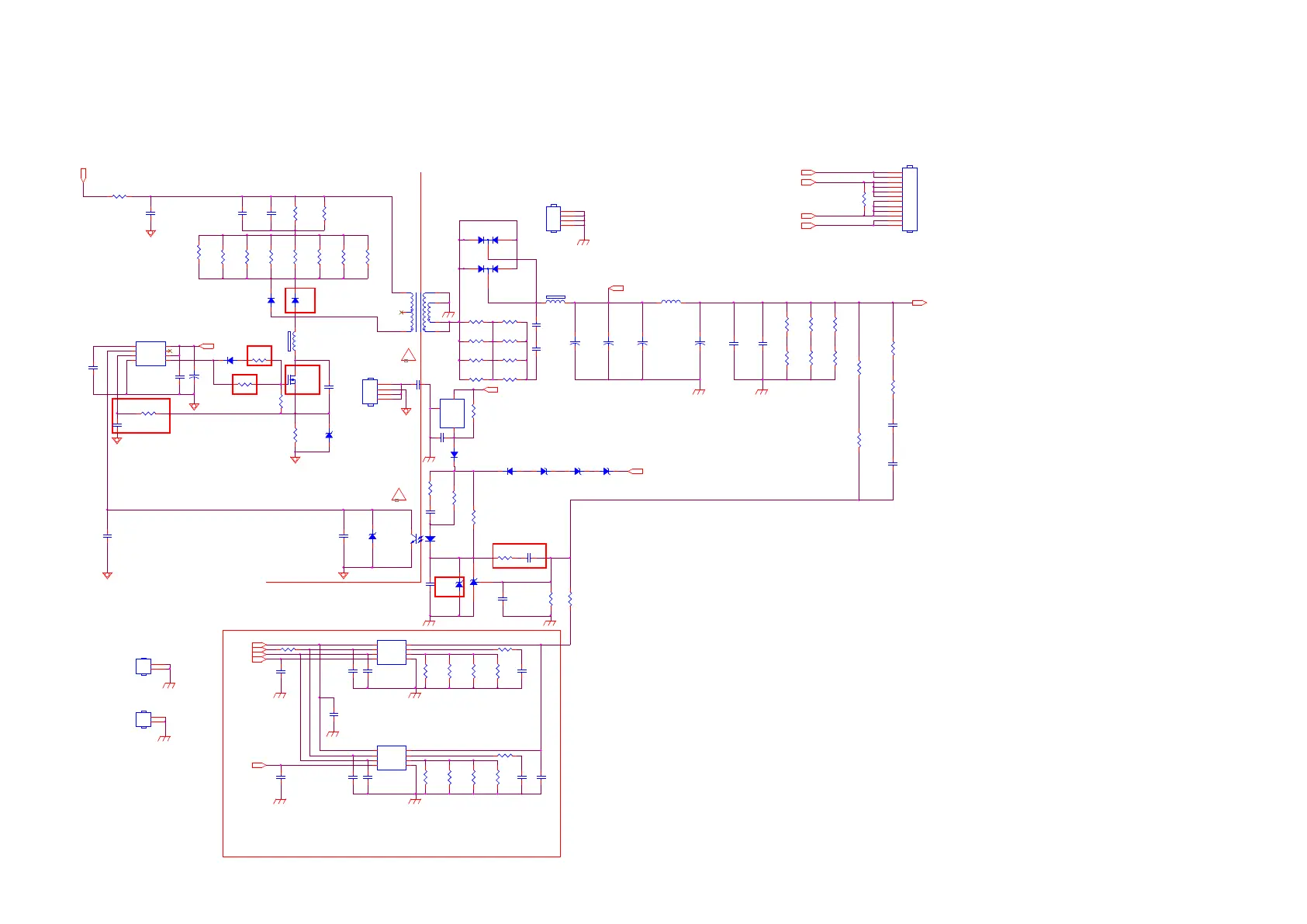
8-1-4 LED
HS8602
HEAT SINK
1
2
C8618
NC
HS8601
HEAT SINK
1
2
D8606
SS1060FL
FB8602
JUMP WIRE - -
1
2
VCC_ON
R8652
100K
+
C8605
120UF 100V
C8619
NC
R8653
100K
+
C8606
120UF 100V
FB8601
BEAD
12
VLED
For Q8601
R8619
0 OHM +-5% 1/8W
C8601
1N 50V
new part(PQ38)
R8636
0 OHM +-5% 1/8W
One channel 0.465A:2Rx3/20Rx1
!
+
C8608
120UF 100V
HS8603
HEAT SINK
1
2
3
4
U8604
AS431AN-E1
R8628
NC
R8629
NC
R8610
3K9 1/8W 5%
U8603
EL817M(X)
12
43
R8606
82K 2W
C8632
2.2NF
COLD
C8635
NC
C8636
NC
HOT
One channel for 2D mode
1.166A:1Rx2/1.5Rx1/0.82Rx1
HV
C8617
1NF
+
C8609
47uF 100V
+
C8640
10UF 50V
One channel for 3D-SG mode
0.966A:1.5Rx3/0.82Rx1
R8609
1K OHM +-5% 1/8W
D8601
FCF10A40
1
2
3
12VS
-VLED-2
R8620
300 OHM 1/4W
U8605
TPV101AD
DIM
1
EN
2
VCC
3
LED
4
GND
5
ISET
6
GM
7
COMP
8
C8613
100N 50V
U8606
TPV101AD
DIM
1
EN
2
VCC
3
LED
4
GND
5
ISET
6
GM
7
COMP
8
Q8601
TK11A65D
R8658
160R 1%
R8621
300 OHM 1/4W
12VS
R8659
200 OHM 1/4W
R8660
200 OHM 1/4W
R8611
20K +-5% 1/8W
R8655
160R 1%
R8662
200 OHM 1/4W
C9919
NC
C8638
0.1uF 50V
R8663
200 OHM 1/4W
R8614
13K 1/8W 1%
R8622
300 OHM 1/4W
R8654
160R 1%
R8613
6.2K OHM +-1% 1/8W
U8602
NC
IN
3
OUT
1
GND
2
D8607
NC
One channel 0.56A:1.5Rx2/3.9Rx2
One channel 0.777A:1.5Rx2/1Rx1/3.9Rx1
One channel 0.6A:1.5Rx3
ZD8608
BZT52-B18
1 2
R8616
36K 1/8W 1%
R8637
300 OHM 1/4W
!
R8638
300 OHM 1/4W
R8612
36K 1/8W 1%
R8623
300 OHM 1/4W
R8624
1oHM 1% 1/4W
R8657
160R 1%
One channel 0.6A:1.5Rx3
One channel 0.56A:1.5Rx2/3.9Rx2
One channel 0.777A:1.5Rx2/1Rx1/3.9Rx1
C8607
NC
C8631
NC
C8622
NC
R8631
1oHM 1% 1/4W
For LPB function
CN9201 = 14 pin CONN (311GW200C14AAX);
CN8101 = NC;
D8109 = NC;
D8106 = FMNS-1106S (093G 52905);
C8107,C8108 = 120uF/100V (367G515X121JKZ);
C8109 = NC;
C8110 = 47uF/100V (067G 5154709KT);
C8117 = NC;
C8126 = NC;
C8132 = 1N/500V (065G120610272K Y);
R8116 = TBD (need panel spec);
R8112 = TBD (need panel spec);
R8113 = TBD (need panel spec);
R8114 = TBD (need panel spec);
R8308 = TBD (need panel spec);
R8309 = TBD (need panel spec);
R8310 = TBD (need panel spec).
C8106=4.7nF
R8111=470K
For IC8103
C8634
NC
VLED
R8617
0R18 5%
T8601
POWER X'FMR 22:10
3
4
5
7
10
11
6
C8623
100P 50V
C8624
100P 50V
For IC8105
C8625
NC
For LPB function
ZD8607
BZT52-B18
1 2
D8608
1N4148W
R8604
10K 1/4W
C8611
100PF 500V
R8607
82K 2W
C8620
1.5NF
C8614
1uF
This block is for LPB function use,
for PSU function all cancel.
C8621
NC
R8615
1K OHM +-5% 1/8W
R8625
1.2R 1%
C8616
1uF
C8603
47PF
R8626
1.2R 1%
HS8604
HEAT SINK
1
2
3
4
D8602
FCF10A40
1
2
3
CN8601
CONN
1
2
3
4
5
6
7
8
9
10
11
12
+VLED
R8656
0 OHM 5% 1/8W
-VLED-2
-VLED-1
+VLED
ZD8603
BZT52-B27
1 2
R8627
1.2R 1%
C8633
4N7 50V
R8640
300 OHM 1/4W
R8639
300 OHM 1/4W
C8626
2.2NF
+VLED
R8632
1.2R 1%
DIM
-VLED-1
For
D8601/D8602
R8633
1.2R 1%
R8605
0R1
R8630
NC
R8634
1.2R 1%
One channel 0.465A:2Rx3/20Rx1
ZD8604
BZT52-B5V6
1 2
ZD8605
BZT52-B6V8
1 2
ZD8606
BZT52-B6V8
1 2
C8637
470P 50V
R8603
470 OHM 1/4W
D8603
SARS01-V1
C8612
100PF 500V
R8601
22R
R8602
47OHM +-5% 1/8W
U8601
PF6002AS
CT
1
FB
2
CS
3
GND
4
OUT
5
VCC
6
NC
7
VCC
8
C8602
100N 50V
C8604
NC
C8610
470NF 50V
BL_ON/OFF
+24V for PSU function
D8604
SARS01-V1
C8615
100N 50V
R8648
100K
R8650
100K
R8649
100K
L8601
3UH
R8618
10K 1/4W
R8651
100K

Related product manuals