EasyManua.ls Logo

Philips 43PUS6412/05 - 715 G8886 Psu

Philips 43PUS6412/05
107 pages
Print Icon
To Next Page IconTo Next Page
To Next Page IconTo Next Page
To Previous Page IconTo Previous Page
To Previous Page IconTo Previous Page
Loading...
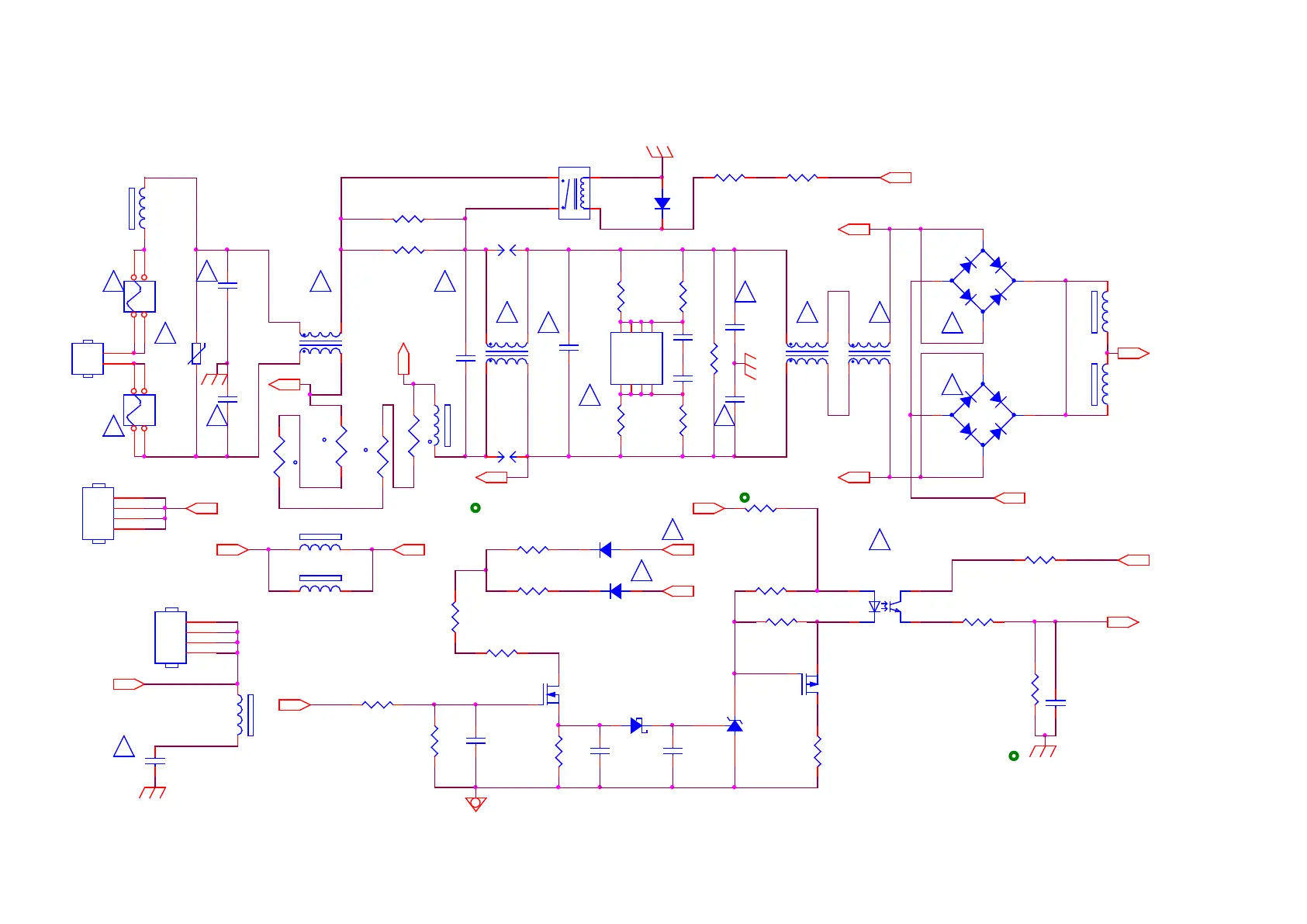
8.4 A 715G8886 PSU(For 55ā€ 9002 Series)
8-4-1 Input stage
R9916
10K OHM 1% 1/8W
t
TH9903
0.7R 3.6W
12
TH9902
NTCR 2R 20% 3.6W
F9901
5A 250V
1 2
3 4
TH9901
NTCR 2R 20% 3.6W
t
TH9904 0.7R 3.6W
1 2
BD_OUT+
!
!
!
!
R9917
2.2K OHM 1% 1/8W
!
C9909
100PF 500V
U9901
CAP004DG-TL
NC
1
D1
2
D1
3
NC
4
NC
5
D2
6
D2
7
NC
8
R9903
750K 1/4W
R9901
750K 1/4W
L
R9902
750K 1/4W
C9910
100PF 500V
R9904
750K 1/4W
!
L
t
TH9905
0.7R 3.6W
12
!
FB9905
BEAD
1 2
R9918
3.9K OHM 1% 1/8W
+VCC2
HS9901
HEAT SINK
1
2
3
4
HS9902
HEAT SINK
1
2
3
4
R9920
10K 1/8W 1%
R9921
0 OHM 1/8W
C9918
4.7nF 50V
FB9906
BEAD
12
L9903
10uH
1
2
4
3
BD_OUT-
DV5
-
+
BD9902
D25JAB60V
2
1
3
4
-
+
BD9901
D25JAB60V
2
1
3
4
!
(for BD9901)
L9904
10uH
1
2
4
3
BD_OUT-
C9901
NC/220PF 250V
C9905
330PF 250V
C9902
NC/220PF 250V
C9906
330PF 250V
BD_OUT-
SW9901RELAY
4
3
1
2
BO
!
F9902
5A 250V
1
2
3 4
!
FB9904
BEAD
12
C9920
NC/680PF 250V
!
!
!
!
t
TH9906
0.7R 3.6W
1 2
L9901
8mH
1
2
4
3
(for BD9902)
!
+12V
L9902
8mH
1
2
4
3
C9903
470NF 305V
C9904
470NF 305V
FB9909
BEAD
1
2
FB9910
BEAD
1
2
R9905 NC_3.9MOHM +-5% 1/2W
!
!
RV9901
680V
TH3
TH4
N
TH3
N
TH4
R9928 2 OHM 1%
R9929 0R05
D9904
US1M_HF
R9924
1M 1%
R9925 1M 1%
Q9902
MTN127KN3
U9903
EL817M(X)
1
2
3
4
D9901
IN4007-52 1 1000
D9902
IN4007-52 1 1000
R9926
68K 1%
+VCC2
!
R9927
1K OHM 5% 1/8W
ACD
!
!
R9923
12.7K OHM 1% 1/8W
D9903
SS1060FL
1
2
R9913 1M 1%
R99121M 1%
R9914
10K 1/8W 1%
R9915
8.2K 1% 1/8W
C9915
2.2UF 50V
C9914
100P 50V
U9904
AS431AN-E1
CN9901
CONN
1
2
Q9903
CPH3351
C9916
100N 50V
FB9902
127R
12
FB9901
127R
1
2
SG9902
DSPL-501N-A21F
SG9901
DSPL-501N-A21F

Related product manuals