EasyManua.ls Logo

Philips 43PUS6412/05 - Page 38

Philips 43PUS6412/05
107 pages
Print Icon
To Next Page IconTo Next Page
To Next Page IconTo Next Page
To Previous Page IconTo Previous Page
To Previous Page IconTo Previous Page
Loading...
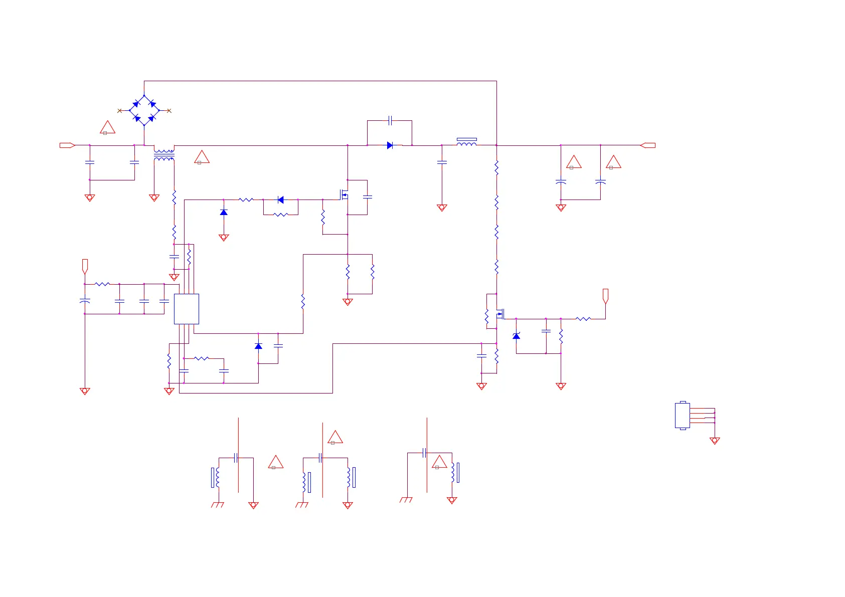
8-2-2 PFC LD7591T
R9817
10K OHM
R9807
2K 1/8W 1%
C9806
1uF
C9820
680PF 250V
!
Q9802
MTN127KN3
R9813
27K +-1% 1/8W
C9818
330PF 250V
!
FB9802
BEAD
12
HS9801
HEAT SINK
1
2
3
4
C9814
100N 50V
R9819
0R05 1/4W
R9815
15K 1/8W 1%
C9815
100N 50V
C9816
100N 50V
C9817
100PF
D9805
SS1060FL
D9806
SS1060FL
R9818
NC
C9813
0.47UF 50V
C9809
100N 50V
C9812
47N 50V
R9812
470R 1%
+
C9808
22UF 50V
C9807
47P 50V
R9802
33ohm 1/4W +/-5%
R9814
10K 1/8W 1%
Vsin
D9804
SS1060FL
R9805
10K 1/8W 1%
D9802
FMNS-1106S
C9801 47PF
U9801
LD7591T
INV
1
COMP
2
RAMP
3
CS
4
ZCD
5
GND
6
OUT
7
VCC
8
C9810
470PF 50V
C9811
1NF
R9803
56 OHM +-5% 1/4W
Vbus
R9811
19K1 +-1% 1/8W
R9801
15K 1/8W 1%
R9806
100K 1%
R9810
100K 1%
+VCC2
+VCC2
FB9805
BEAD
1
2
R9816
100K 1/8W 1%
FB9803
BEAD
12
R9808
0.15R
R9809
0.15R
C9821
100PF 250V
FB9804
BEAD
12
!
COLD
HOT
R9804
2.7M 1%
R9820
100K 1%
!
+
C9803
68uF 450V
!
!
!
+
C9804
68uF 450V
Q9801
TK31A60W
C9802
10NF 1KV
-
+
BD9801
KBP208G-C
2
1
3
4
L9801
200uH
64
13
COLD
HOT
ZD9802
NC
1
2
COLD
HOT
For Q9801/D9802
FB9801
127R
12
C9819
1uF

Related product manuals