EasyManua.ls Logo

Philips 43PUS6412/05 - Page 42

Philips 43PUS6412/05
107 pages
Print Icon
To Next Page IconTo Next Page
To Next Page IconTo Next Page
To Previous Page IconTo Previous Page
To Previous Page IconTo Previous Page
Loading...
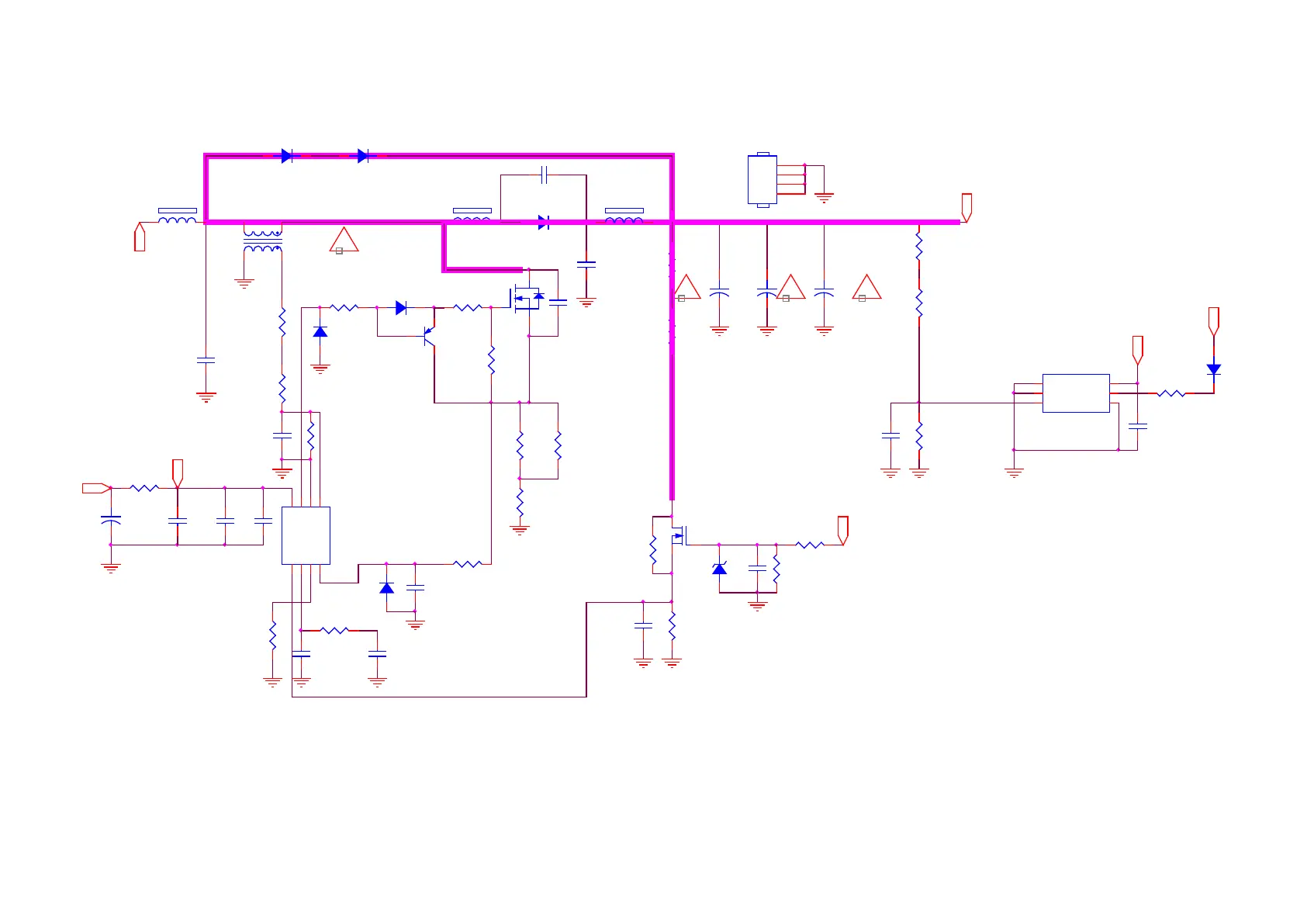
8-3-2 PFC
ZD9801
NC
1 2
FB9804
NC_BEAD
1
2
R9815
30K 1/8W 1%
R9819
0R05 1/4W
C9815
100N 50V
C9816
100N 50V
C9814
100P 50V
!
!
!
!
+VCC2
HVvcc
C9817
100PF
HVvcc
R9821
NC_1.5M 1%
R9824
NC_15K 1/8W 1%
R9822
NC_1.5M 1%
C9819
NC_470PF 50V
C9818
NC_100N 50V
D9810
NC_1N4148W
GND
GND
GND
D9805
SS1060FL
D9806
SS1060FL
U9802
NC_LD8105GL
ISEN
1
GND
2
VSEN
3
IREF
4
OUT
5
VCC
6
GND
PFC_OVP
+VCC1
R9825
NC_510R 1%
R9817
10K OHM +-5% 1/8W
R9802
27 OHM
R9818
NC_0R05 1/4W
R9816
100K 1/8W
C9813
0.47uF 50V
C9809
100N 50V
R9813
30KOHM +-1% 1/8W
C9812
47N 50V
C9802
NC
R9812
470R 1%
+
C9808
22UF 50V
C9806
1UF 450V
HS9801
HEAT SINK
1
2
3
4
C9807
47P 50V
+
C9803
68uF 450V
+
C9804
68uF 450V
R9814
10K 1/8W
D9804
SS1060FL
D9801
IN5408G-04
R9805
10K 1/8W
R9809
0.082R
C9801 47PF
D9803
FMNS-1106S
U9801
LD7591T
INV
1
COMP
2
RAMP
3
CS
4
ZCD
5
GND
6
OUT
7
VCC
8
C9810
470PF 50V
R9808
0.082R
Q9801
IPA60R190P6
2
1
3
C9811
1NF
R9803
75 OHM
R9804
1.5M 1%
+
C9805
68uF 450V
R9811
19K1 +-1% 1/8W
R9801
0R05
FB9801
BEAD
1
2
R9807
1.8KOHM +-1% 1/8W
L9801
170uH
1
6
3
4
FB9803
BEAD
1 2
D9802
IN5408G-04
GND
GND
GND
GND
GND
GND
GND
GND
GND
GND
GND
GND
GND
GND
GND
GND
For Q9801
Q9802
MTN127KN3
Q9803
MMBT2907A
Vsin
Vbus
R9800
0.024R
R9820
1.5M 1%
GND

Related product manuals