EasyManua.ls Logo

Philips 43PUT6504/56 - Page 47

Philips 43PUT6504/56
85 pages
Print Icon
To Next Page IconTo Next Page
To Next Page IconTo Next Page
To Previous Page IconTo Previous Page
To Previous Page IconTo Previous Page
Loading...
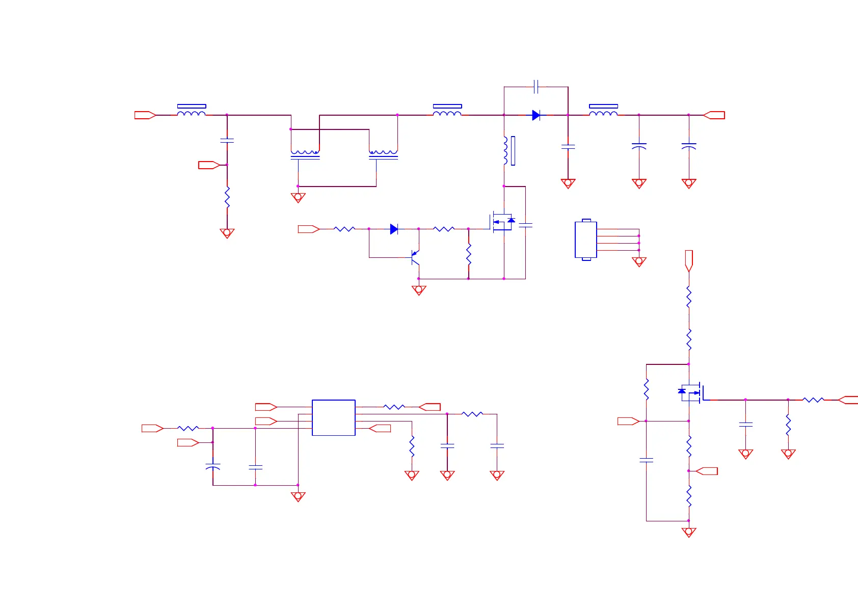
9-3-2 PFC with LD7592GS
HV
1:50K
R9806
3.3KR 1/4W
99Vac L9801 EQ32
198Vac L9802 EQ25
+
C9806
47UF 450V
INV
FB9802
BEAD
12
R9801
0R075
D9801
FMNS-1106S
C9811
0.47uF 50V
C9801
1UF 450V
Q9803
MTN127KN3
3
1
2
R9804
10K OHM 5% 1/8W
R9810
1.5M 1%
R9815
100K 1% 1/10W
R9808
10K 1% 1/10W
R9813
18K +-1% 1/8W
FB9801
127R
1 2
R9802
47 OHM 1/4W
R9809
1.5M 1%
R9803
22 OHM 1/8W
C9812
470pF 50V
E1
L9802
300uH
5
4
1
C9810
47nF 10% 50V
U9801
LD7592
INV
1
RAMP
2
COMP
3
CS
4
OVP
5
GND
6
OUT
7
VCC
8
R9807
27K OHM 1% 1/10W
Q9802
MMBT2907A
C9803
100pF 2KV
C9813
100NF 50V
C9809
100NF 50V
R9811
0R05
+
C9805
47UF 450V
R9814
10K 1% 1/10W
HV
VCC_ON
PFC_OVP
Vsin
PFC_OVP
Rsen-
For Q9801, D9802
HS9801
HEAT SINK
1
2
3
4
C9802
47pF 2KV
Q9801
IPA60R400CE
2
1
3
E1
L9801
NC/240uH
4
5
1
D9802
1N4148W
PFC_OUT
PFC_OUT
FB9803
127R
1 2
+
C9808
10UF 50V
R9805
10R 1/8W 5%
PFC_VCC
INV
Rsen-
FB9804
BEAD
1 2
R9812
1K OHM 1%
C9804
10NF 1KV

Related product manuals