EasyManua.ls Logo

Philips 43PUT6504/56 - Page 48

Philips 43PUT6504/56
85 pages
Print Icon
To Next Page IconTo Next Page
To Next Page IconTo Next Page
To Previous Page IconTo Previous Page
To Previous Page IconTo Previous Page
Loading...
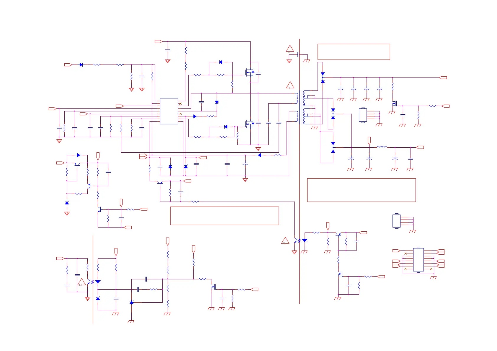
9-3-3 Main Power
R9106
1KR
R9105
1KR
LLC_OVP
+
C9133
470UF 25V
C9135
100NF 50V
C9109
220nF 50V
C9909
470pF 250V
R9114
10 OHM 1% 1/8W
C9110
100NF 50V
D9105
FR107G-A0
R9154
510K 1%
R9112
130R 1%
R9132
12K 1/8W 1%
+
C9127
NC/100u 100V
+Vboost
+
C9128
NC/100u 100V
C9125
100NF 50V
C9137
100NF 50V
Q9101
IPA50R800CE
2
1
3
D9106
1N4148W
U9101
SSC3S927
VSEN
1
VCC
2
FB
3
ADJ
4
CSS
5
CL
6
RC
7
CD
8
SB
9
GND
10
VGL
11
REG
12
NC
13
VB
14
VS
15
VGH
16
NC
17
ST
18
R9116
10K 1%
C9107
0.47UF 50V
ZD9101
BZT52-B15G
12
U9102
EL817M(X)
12
43
R9149
2Kohm 1/4W +/-1%
C9136
100pF 50V
R9118
47K 1/8W 1%
C9116
10NF 10% 50V
C9121
47nF 10% 50V
R9120
0R05
+
C9118
100UF 50V
ZD9141
BZT52-B15
1 2
C9104
100pF 2KV
R9127
100K 1/8W 1%
C9114
4.7NF 10% 50V
Q9107
2N7002K
R9131
4K7 1/8W 1%
R9102
3M 1%
CN9101
CONN
2
4
6
8
10
12
14
16
1
3
5
7
9
11
13
15
C9103
1000pF 2KV
ZD9142
BZT52-B6V2
1 2
D9103
US1M_HF
U9103
AS431AN-E1
R9119
10K 1/8W 1%
R9125
100K 1/8W 1%
R9155
NC
Q9109
2N7002K
R9152
10K OHM
R9128
4K7 1/10W 1%
R9110
NC
R9130
1.5K OHM
C9119
10NF 10% 50V
C9117
0.47UF 50V
C9106
220nF 50V
R9113
2R2 +-5% 1/8W
R9117
10K OHM 1% 1/4W
R9101
3M 1%
C9122
1000pF 50V
ZD9103
BZT52-B13G
1 2
R9104
NC/20M OHM
C9105
10NF 10% 50V
R9123
0 OHM 1/8W
R9135
2Kohm 1/10W +/-1%
C9120
10NF 10% 50V
R9153
100R 1/10W 1%
C9115
2.2uF 25V
R9122
2K 1% 1/8W
R9136
390 OHM 1% 1/10W
R9140
510K 1%
D9108
MBRF2060CT
1
2
3
U9104
EL817M(X)
12
43
ZD9102
BZT52-B16
1 2
C9111
100pF 2KV
C9123
1uF
C9124
47nF 10% 50V
R9107
10 OHM 1% 1/8W
R9121
100K 1%
R9126
200K 1% 1/8W
Q9105
MMBT3906
1
23
C9113
100pF 2KV
C9102
2.2NF 10% 50V
R9139
1K 1/4W
+
C9132
470UF 25V
Q9108
MMBT3906
1
23
Q9104
BTC4672M3
R9115
75 OHM 1% 1/8W
R9133
0R05 1/10W
Q9106
MMBT3904
C9112
22nF
C9126
100NF 50V
R9111
200R 1/10W 1%
Q9103
MMBT3906
1
23
R9109
10K 1% 1/10W
R9124
100K 1/8W 1%
HS9102
HEAT SINK
1
2
3
4
R9134
9K1 1/10W 1%
R9151
1K5 1% 1/8W
R9103
68K OHM 1% 1/10W
R9108
75 OHM 1% 1/8W
R9150
10K OHM
R9129
0R05
R9138
5.1K OHM 1% 1/10W
C9108
220PF 5% 50V
HV
+12V
VCC_ON
12VS
STB
DV5
+12V
ADJ
FB_LLC
VCC1
Q9102
IPA50R800CE
2
1
3
REG
DIM
VCC1
+12V
PS_ON
+12V
+12V+12V
BL_ON
For D9108 & D9109
COLDHOT
L9101
1.1uH
EU & CN region R9103:68K
AP region R9103:110K
12V/4A
+
C9134
47uF 50V
R9137
24V->47K
36V->75K
72V->150K
!
!
!
!
HOT COLD
T9101
NC/POWER X'FMR
3
2
13
14
6
8
7
5
11
10
9
12
+
C9130
220uF 50V
standby эΘ9.5V PS-ON: 12.35V
C9911
岿
э
C9130
P0C
D9108 D9109 Option
1.60W 20A/60V (Q9108/67.7C, Q9109/65.9C)
2.48W 20A/60V (Q9108/63.5C, Q9109/61.8C)
3.36W 20A/60V (Q9108/59.3C, Q9109/59.8C)
+
C9129
220uF 50V
D9107 Option
LV 40A/100V 393G0060615TUB
HV 10A/100V 093G 220 24
R9147
1K 1/10W
R9148
510K 1% 1/10W
R9141
2K4
Q9110
MTE1K8N25KM3-0-T2-G
C9131
100NF 50V
+Vboost
Q9101 Q9102 Option
1.IPA50R800CE(Q9101/50.5C, Q9102/52.3C)
2.TK5A50D(Q9101/71.8.4C, Q9102/74.4C)
D9102
1N4148W
D9104
1N4148W
BR
R9137
75K 1%
D9107
FMET-22015
1
2
3
D9109
MBRF2060CT
1
2
3
ADJ
CL
FB_LLC
REG
REG
+12V
12VS
+12V
DV5
DV5
12VS
PS_ON
HS9101
HEAT SINK
1
2
3
4
For D9123
D9101
PG4007

Related product manuals