EasyManua.ls Logo

Philips 58PUT6604/79 - Circuit Diagrams; 715 Ga018 Psu

Philips 58PUT6604/79
85 pages
Print Icon
To Next Page IconTo Next Page
To Next Page IconTo Next Page
To Previous Page IconTo Previous Page
To Previous Page IconTo Previous Page
Loading...
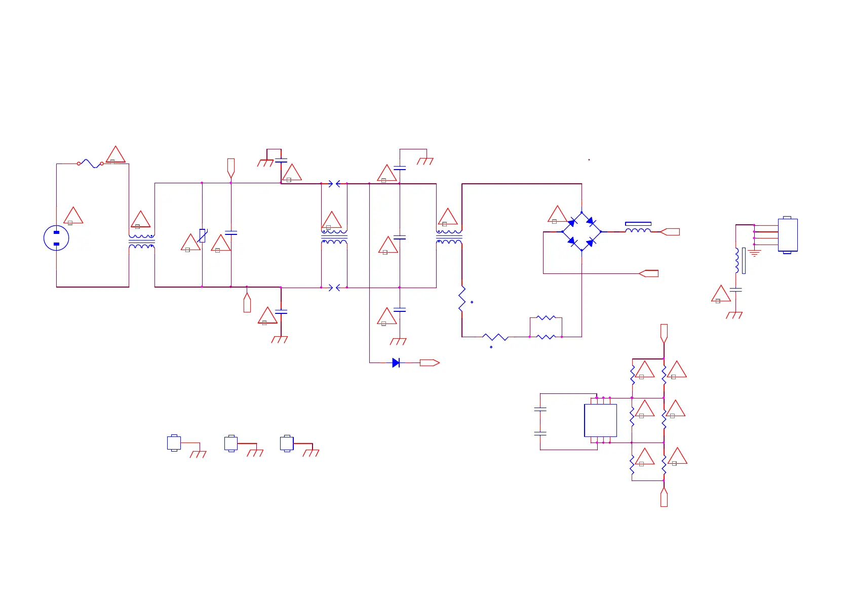
9.Circuit Diagrams
9.1 A 715GA018 PSU(For 55”/65” 6784/6794 & 65” 6654 Series)
9-1-1 AC Input
L9902
17mH
1
2
4
3
L9903
17mH
1
2
4
3
!
!
t
NR9901
1.5R
12
Rsen-
!
BR
C9903
NC/100PF 500V
C9904
NC/100PF 500V
D9901
PG4007
1
2
R9905
NC/750K
!
R9906
NC/750K
1
R9903
750K
FB9904
127R
1 2
CN9901
AC 2P
12
C9915
1000PF/1500PF 250V
R9902
750K
R9904
750K
C9901
470NF 275V
U9901
CAP200DG-TL
NC
1
D1
2
D1
3
NC
4
NC
5
D2
6
D2
7
NC
8
-
+
BD9901
TS10P06G-05
2
1
3
4
RV9901
680V
C9902
470NF 275V
C9912
220PF 250V
SG9902
DSPL-501N-A21F
C9911
220PF 250V
C9913
470PF 250V
C9914
470PF 250V
R9901
750K
SG9901
DSPL-501N-A21F
Vsin
HS9901
NC/HEAT SINK
1
2
3
4
2
NR9904
NTCR 2R5
NR9905
NTCR 2R5
GND
F9901
5A 250V
FB9901
BEAD
1 2
NC/GND2
GND
1
NC/GND1
GND
1
NC/GND3
GND
1
L9904
0.25mH
1
2
4
3
Fo r B D 9 90 1
!
!
!
!
!
!
!
!
!
!
!
!
!
T5 A H / 25 0V
!
! !
t
NR9902
1.5R
12

Related product manuals