EasyManua.ls Logo

Philips 58PUT6604/79 - Page 49

Philips 58PUT6604/79
85 pages
Print Icon
To Next Page IconTo Next Page
To Next Page IconTo Next Page
To Previous Page IconTo Previous Page
To Previous Page IconTo Previous Page
Loading...
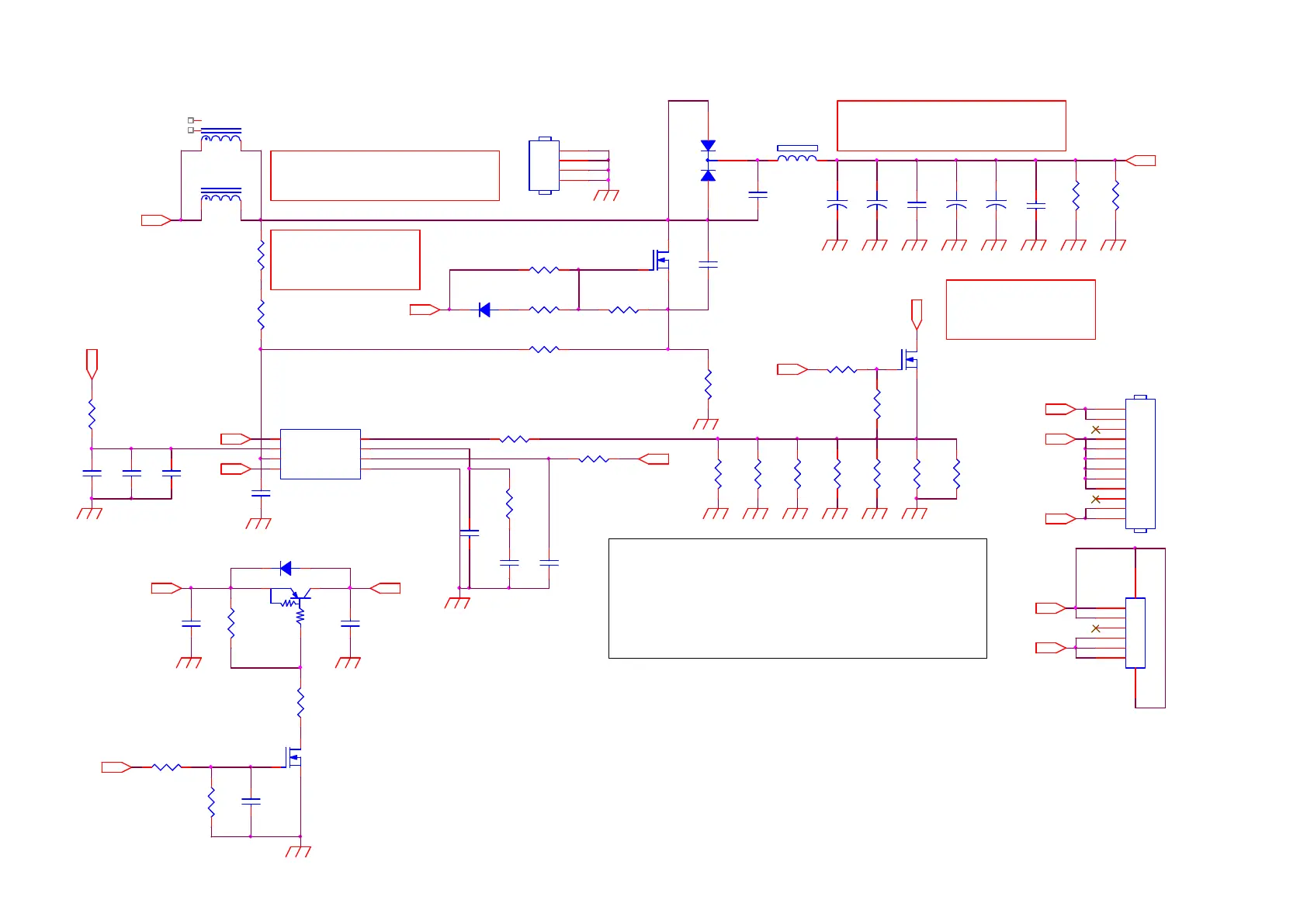
9-3-4 LED
ILED Set 0.3V as below worst case
1. 90W (37.5V/2.4A)---Rsen: 0.75*6
2. 80W (33.3V/2.4A)---Rsen: 0.75*6
3. 70W (33.3V/2.2A)---Rsen: 0.82*6
4. 60W (30.0V/2.0A)---Rsen: 0.91*6
Out of these case, you have to confirm again.
(as like ILED more than 2.4A)
(HV Panel ILED set up by yorself)
R8627
0R05
DIMOUT
C8619
100PF1KV
D8601 Option
LV 40A/100V 393G0060615TUB
HV 10A/200V 393G0060604TUB
HS8601
HEAT SINK
1
2
3
4
FB8601
BEAD
1 2
D8601
FMET-22015
1
2
3
L8602
NC/80uH
2
1
+
C8604
NC/220uF 50V
+
C8605
NC/220uF 50V
L8601
33uH
8
1
4
6
+Vboost
R8611
10 OHM 1% 1/4W
R8618
1.5R 1% 1/4W
R8619
1.5R 1% 1/4W
R8620
1.5R 1% 1/4W
D8603
1N4148W
R8621
1.5R 1% 1/4W
+12V
R8622
1.5R 1% 1/4W
BL_ON
+
C8601
100u 100V
+
C8602
100u 100V
C8603
0.1uF 100V
CN8602
NC/CONN
1
2
3
4
5
6
78
+VLED
-VLED
CN8601
CONN
1
2
3
4
5
6
7
8
9
10
11
12
+VLED
-VLED
+VLED
R8613
10K 1% 1/10W
R8617
1.5R 1% 1/4W
R8604
4R7 1/8W
C8610
220nF 50V
R8601
39K 1% 1/4W
U8601
PF7904S
DIMOUT
1
VCC
2
CS/OVP
3
OUT
4
GND
5
EN/DIM
6
GM
7
FB
8
C8612
220PF 5% 50V
R8603
10 OHM 1% 1/8W
R8609
100K
R8607
0R05
R8602
39K 1% 1/4W
R8610
100K
C8613
47N 50V
C8606
NC/100NF 50V
R8615
100R +-1% 1/4W
R8612
33K 1% 1/10W
R8606
10K 1% 1/10W
C8614
1nF 50V
C8611
10PF 50V
R8605
3K 1% 1/4W
D8602
1N4148W
C8608
100NF 50V
Q8602
CYS9240 32A
Q8601
MTE65N15FP
C8617
100PF1KV
+VLED
C8609
2.2uF 25V
IC_VCC
OVP 67.5V
Q8603
DTA144WN3/S
1
2 3
R8623
NC/15K 1/8W 1%
C8618
2.2uF 25V
C8615
100NF 50V
R8624
0 OHM 1/8W
Q8604
2N7002K
OUT
OUT
Q8601 Option
LV 357G0600100600
HV 057G 600948
Q8602 Option
LV 357G0600100022
HV 357G0763250602
R8625
1K 1/10W 1%
R8626
330K 1/10W
C8616
100NF 50V
IC_VCC
L8601 Option (L8602 NC)
LV 33UH 373G0253258X00
HV 82UH 373G0253363H00
DIMOUT
-VLED
R8616
10K 1% 1/10W
R8614
100R +-1% 1/4W
DIM

Related product manuals