EasyManua.ls Logo

Philips BTM2360/ALL - Page 16

Philips BTM2360/ALL
25 pages
Print Icon
To Next Page IconTo Next Page
To Next Page IconTo Next Page
To Previous Page IconTo Previous Page
To Previous Page IconTo Previous Page
Loading...
2
2
1
1
B B
A A
AGND
R_OUT
Bluetooth_LED
GND
MP3_R
MP3_L
-5V
L_OUT
Bluetooth_L
5V+
BT_L-
5V+
Bluetooth_R
SDA
IR_+3.3V
MP3_R
Bluetooth_R
L_OUT
Bluetooth_L
R_OUT
MP3_L
BT_VCC
BT_GND
+5V
BT_VCC
AVCC
BT_R-
BT_R+ VREF
VREF
BT_L-
BT_R+
BT_R-
BT_L+
PLAY/STOP
NEXT
P0
PREV
BT_3V3
POWER_EN
Bluetooth_LED
BT_DET
BT_L+
BT_3V3
AVCC
POWER_EN
4052_SW
+3V3
PLAY/STOP
CLK
+3V3
+3V3
PREV
SDA
BT_DET
-5V
AVCC
4052_SW
VREF
CLK
NEXT
5V+
+3V3
MUTE
GND {1}
-5V {1}
MP3_L {1}
AGND
Bluetooth_LED {1}
MP3_R {1}
SDA {1}
IR_+3.3V {1}
BT_VCC {1}
BT_GND {1}
+5V {1}
CLK {1}
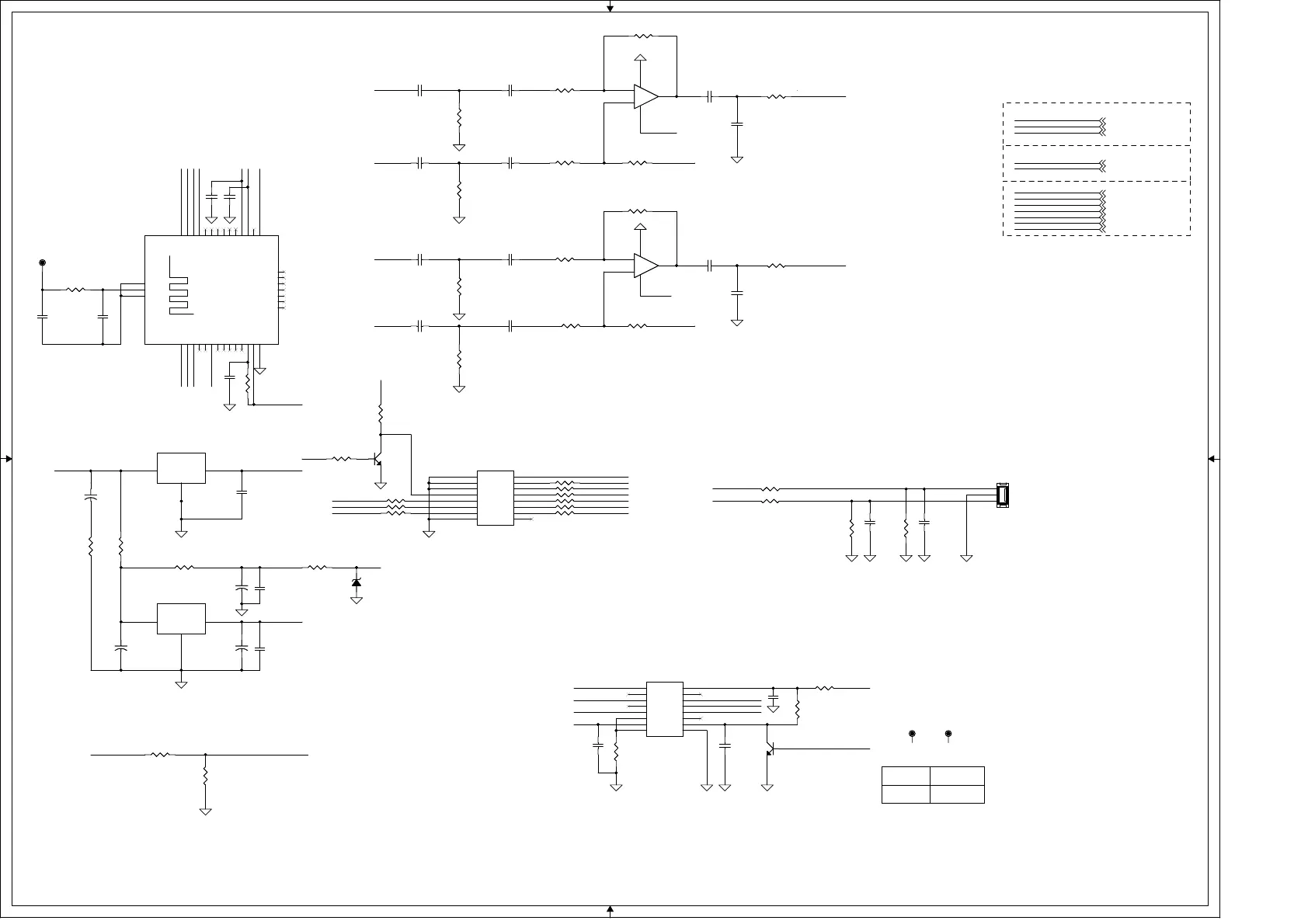
Bluetooth Module
OFF_PAGE
MP3 INPUT Bluetooth
01
Default setting
R66
0R
R66
0R
R35 100KR35 100K
R68 6.8K/4.7KR68 6.8K/4.7K
U3
PCF8574T
U3
PCF8574T
AD0
1
AD1
2
AD2
3
P0
4
P1
5
P2
6
P3
7
VSS
8
P4
9
P5
10
P6
11
P7
12
INT
13
SCL
14
SDA
15
VDD
16
C42 4.7UFC42 4.7UF
JP1
0R
JP1
0R
C24 2.2UFC24 2.2UF
R47 1KR47 1K
R61 100KR61 100K
R67 6.8K/4.7KR67 6.8K/4.7K
R30 1KR30 1K
R53
4.7K
R53
4.7K
R36 1KR36 1K
Q6
2N3904
Q6
2N3904
3
1
2
R42
47K
R42
47K
C30 4.7UFC30 4.7UF
R26 100KR26 100K
R46 4.7KR46 4.7K
Bluetooth Module
BT1
F-3288
Bluetooth Module
BT1
F-3288
PIO21
1
MISO
9
MOSI
10
RST
12
PIO17
3
PIO18
2
VCHG
15
PCM
7
GND
14
VBAT
13
USB_P
21
RX
19
USB_N
20
LED0
24
PIO6
6
PIO9
4
PIO7
5
CS
8
CLK
11
VBAT_SENSE
17
TX
18
CHG_EXT
16
1V8
23
POWER_EN
22
LED1
25
LED2
26
LINE_AN
27
LINE_AP
28
NC
29
LINE_BN
30
LINE_BP
31
SPK_RN
32
SPK_RP
33
SPK_LN
34
SPK_LP
35
GND1
36
RF
37
GND2
38
C43 4.7UFC43 4.7UF
U4
CD4052
U4
CD4052
B0
1
B2
2
BN
3
B3
4
B1
5
INH
6
VEE
7
GND
8
SI
9
SO
10
A3
11
A0
12
AN
13
A1
14
A2
15
VCC
16
CON2
3PIN/2.0mm
CON2
3PIN/2.0mm
1
2
3
R28 1KR28 1K
C33 4.7UFC33 4.7UF
R71
4.7K
R71
4.7K
C22
0.1uF
C22
0.1uF
R32 1KR32 1K R41 330RR41 330R
C31 4.7UFC31 4.7UF
+
EC5
220uF/10V
+
EC5
220uF/10V
R37 100KR37 100K
R74 100KR74 100K
R33 4.7RR33 4.7R
MARK2MARK2
R18
10K
R18
10K
Q3 ADS5210A33M3GQ3 ADS5210A33M3G
GND
1
V IN
3
V OUT
2
+
EC6
220uF/16V
+
EC6
220uF/16V
C13
220PF
C13
220PF
C29
1UF
C29
1UF
R51 1KR51 1K
C28
1UF
C28
1UF
R39
100K
R39
100K
+
EC8
220uF/16V
+
EC8
220uF/16V
C26
220PF
C26
220PF
+
-
U5B
SC211F
+
-
U5B
SC211F
5
6
7
8 4
BT_ANTBT_ANT
R75 100RR75 100R
R48 100KR48 100K
R65
NC
R65
NC
Q5
2N3904
Q5
2N3904
1
2 3
C34 4.7UFC34 4.7UF
R29
100K
R29
100K
R52 1KR52 1K
R69
4.7K
R69
4.7K
R50 0RR50 0R
C12
470PF
C12
470PF
R38
NC
R38
NC
R49 12PF/0RR49 12PF/0R
+
-
U5A
SC211F
+
-
U5A
SC211F
3
2
1
8 4
R70
4.7K
R70
4.7K
C17
0.1uF
C17
0.1uF
MARK1MARK1
+
EC9
220uF/16V
+
EC9
220uF/16V
C25
220PF
C25
220PF
R54 100KR54 100K
D2
5.6V
D2
5.6V
R40 330RR40 330R
C32 4.7UFC32 4.7UF
R72
4.7K
R72
4.7K
JP2
0R
JP2
0R
R31 100KR31 100K
C14
0.1uF
C14
0.1uF
C19
1UF
C19
1UF
R34 1KR34 1K
C27 4.7UFC27 4.7UF
C45
0.1uF
C45
0.1uF
Q7 ADS5210A33M3GQ7 ADS5210A33M3G
GND
1
V IN
3
V OUT
2
C23 2.2UFC23 2.2UF
C18
0.1uF
C18
0.1uF
R43
47K
R43
47K
R56 10KR56 10K
C44
0.1uF
C44
0.1uF
R27 100KR27 100K
Display Board Circuit Dirgram

Related product manuals