EasyManua.ls Logo

Philips FW21 - A1

Philips FW21
23 pages
Print Icon
To Next Page IconTo Next Page
To Next Page IconTo Next Page
To Previous Page IconTo Previous Page
To Previous Page IconTo Previous Page
Loading...
ELEKTRONIKI
ELEKTRONIKI
ELEKTRONIKI
ELEKTRONIKI
ELEKTRONIKI
ELEKTRONIKI
ELEKTRONIKI
ELEKTRONIKI
Zestaw audio Philips FW21/20/21/22/37
FM
Fronted
FM
MIXER
FM
IF 1
FM
IF 2
FM
DET
PILOT
PRES
DET
MATRIX
AM/FM/IF
COUNT
AMP
FM
OSC
AM
OSC
AM
MIXER
AM IF
AM/FM
INDIC
AM
DET
PHASE
DET
SYNC
DET
SOFT
MUTE
SWITCH
AM/FM
SWITCH
CONTROL
SOS
VCO
DIVIDER
LED
DRIVER
V/S
CONV
MONO/ST
SWITCH
AGC
AM
Frontend
STABILIZER
2151
10µ
2150
10µ
C
5109
RFI.5T
3-11p
2115
printed
Q-MULTIPLIER
0V
0V
0.7V
2107 1n
2SA838B
7105
3157
47k
FM-RF
+5V
12
3
6109
1SV228
3108
100k
9199
2113
3-11p
5108x
MW/LW-RF
123
6
54
MW
5107B
20160
LW
43
61
2
FILTER
20171
2114x
100p
5%
3245x
0
3236o
T006
T005
2
1
1103
AM-FRAME...AERIAL
LW/MW
3221
0
3222o
0
7102xA
BC817-40
3107x
2.2k
3109x
2.2k
LW
7104x
BC848C
2112
100n
6105
HN1N02H
1
2,7
330p#
3106
100k
5120
RFI.5T
2121 15p
printed
1
6124 1SV228
2120
470p
2
3
3120
5.6k
2185
100n
2142
MUTE=High
MONO=Low
STEREO=Low
2174
560p
3249xA
2168
1.8n
820R6
3112
22k
3111
15k
2162
2169
330p
5150
1mH
3176
100k
2175
100p
7150
HEF4069UBT
1
2.5V 2.5V
3149
82k
VCO 152kHz
3148
47k
FM-OSC
BURDY FILTER
1N4148
6140
3147
180k
21
47
S
T
AM=HIGH
3
0V
0.7V
0V
0.7V
7121x
BC848C
3124x
2.2k
LW/MW
3244
0
3238x
0
3243o
0
43
61
2
MT
110µH
5122x LW
43
61
2
MT
110µH
5123 MW
Include
3241o
0
2125x
27p
2129x
390p
1%
2136
27p
3242
0
3132
4.7k
3129x
4.7k
LW
7123x
BC848C
AM OSCILLATOR
1
1
2156
100n
3154
33k
2157
100n
3155
33k
2154
2.2n
2155
2.2n
2.5V 2
3160 82k
2158B
1n *680p
7150 HEF4069UB
7150
HEF4069UB
T
2147
10n
DISCRIMINATOR
2141
2.2µ
5145
CDA10.7MC40
5144
SFE10.7MS3
FM/IF
5143
SFE10.7MS3
FM/IF
3
1
4
6
2
MT
5142
F7MCS-12216N
AM/IF
3
1
4
6
2
MT
5140
312211821101
AM/IF
3248
0
+5V
2104
100p
2100
100p
9197
T001
A
1
2
T002
1101
1.3V
FM
3151
1.5k
FM RF
in
AM IF1
in
AM MIXER
out
FM
MIXER
out
V Stab A
FM IF1
16
0.8V
15
1.4V
14
1.4V
13
1V
12
1.4V
11
0.7V
10
1.4V
9
0.7V
8
1.4V
7
0.7V
65
1V
4
0.9V
3
0.6V
2
0.6V
1
1.7V
in
AM IF2
FM IF1
out
V Stab B
FM IF2
in
DEMOD
FM
PILOT
FILTER
R out
L out
IF count
17 18
0V
19
2.1V
20
0.7V
21
0V
22 23
0V
24
0V
25
5V
26
0V
27
1V
28
0.7V
29
1.3V
2152
100n
30
0V
31
0.8V
32
0.7V
FM RF GND
AM RF in
RIPPLE
AGC
FM RF
out
FM OSC
AM OSC
SUB
GND
+5V
VCC
TUNING
INDIC
AM/FM SWITCH
RVCO
AM/FM
OUT
MPX
IN
STEREO
LED
LOOP FILTER
M/ST SWITCH
MUTE
V Stab A V Stab B
Mute
IF AMP
AM FM
IF GND
38kHz
FM IF
AM IF
Mute
19/19/38kHz
7140
TEA5712T
1.1V 1.2V 0V
0.1V 1.6V 5V
0V
Tuned=Low
AM=High
T007
T008
T012
T013
T009
T010
T011
T014
4
B
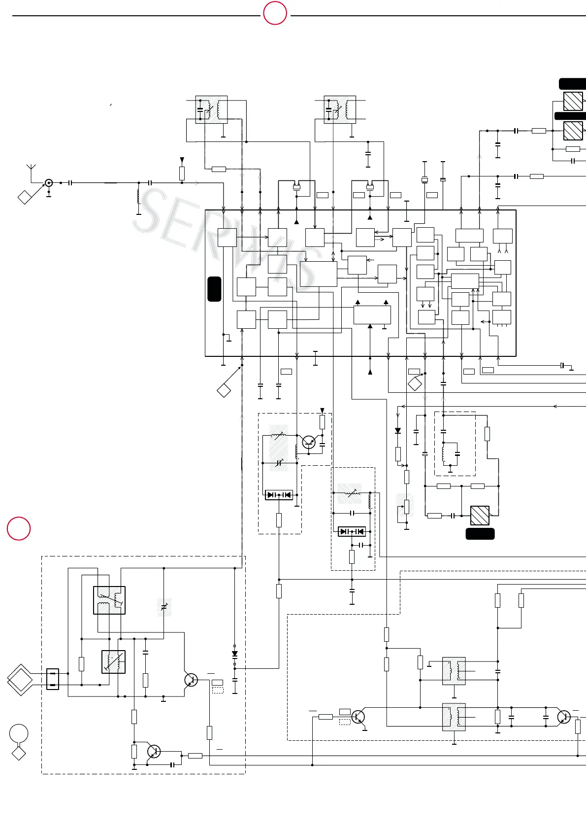
ECO4 CIRCUIT DIAGRAM
TUNER UNIT ECO4 (MINI)
IF GND
2126x
100n
0
Baza Porad Serwisowych Baza Porad Serw
A
1

Related product manuals