EasyManua.ls Logo

Philips FW21 - C2

Philips FW21
23 pages
Print Icon
To Next Page IconTo Next Page
To Next Page IconTo Next Page
To Previous Page IconTo Previous Page
To Previous Page IconTo Previous Page
Loading...
ELEKTRONIKI
ELEKTRONIKI
ELEKTRONIKI
ELEKTRONIKI
ELEKTRONIKI
ELEKTRONIKI
ELEKTRONIKI
ELEKTRONIKI
NEWS SLEEP SW LW MW AW PM FM
STEREO
EDIT
PAUSE
kHz MHz
REPEAT SHUFFLE AUTO PROGRAM RECORD DOLBY B TIMER 12
TUNERCD TAPE 12 AUX
NEWS
SLEEP SW LW MW AM PM FM
[TUNER]
2
1
[TAPE]
[AUX]
2
1
TIMER
DOLBY B
RECORD
PROGRAM
AUTO
SHUFFLE
REPEATkHz
MHz
PAUSE
EDIT
STEREO
[CD]
-10
-10
150
0
+10
150
0
150
0
GND
CONN 1500 TO POWER SUPPLY
1
1
TTM+ TTM-
TO TORNTABLE MOTOR
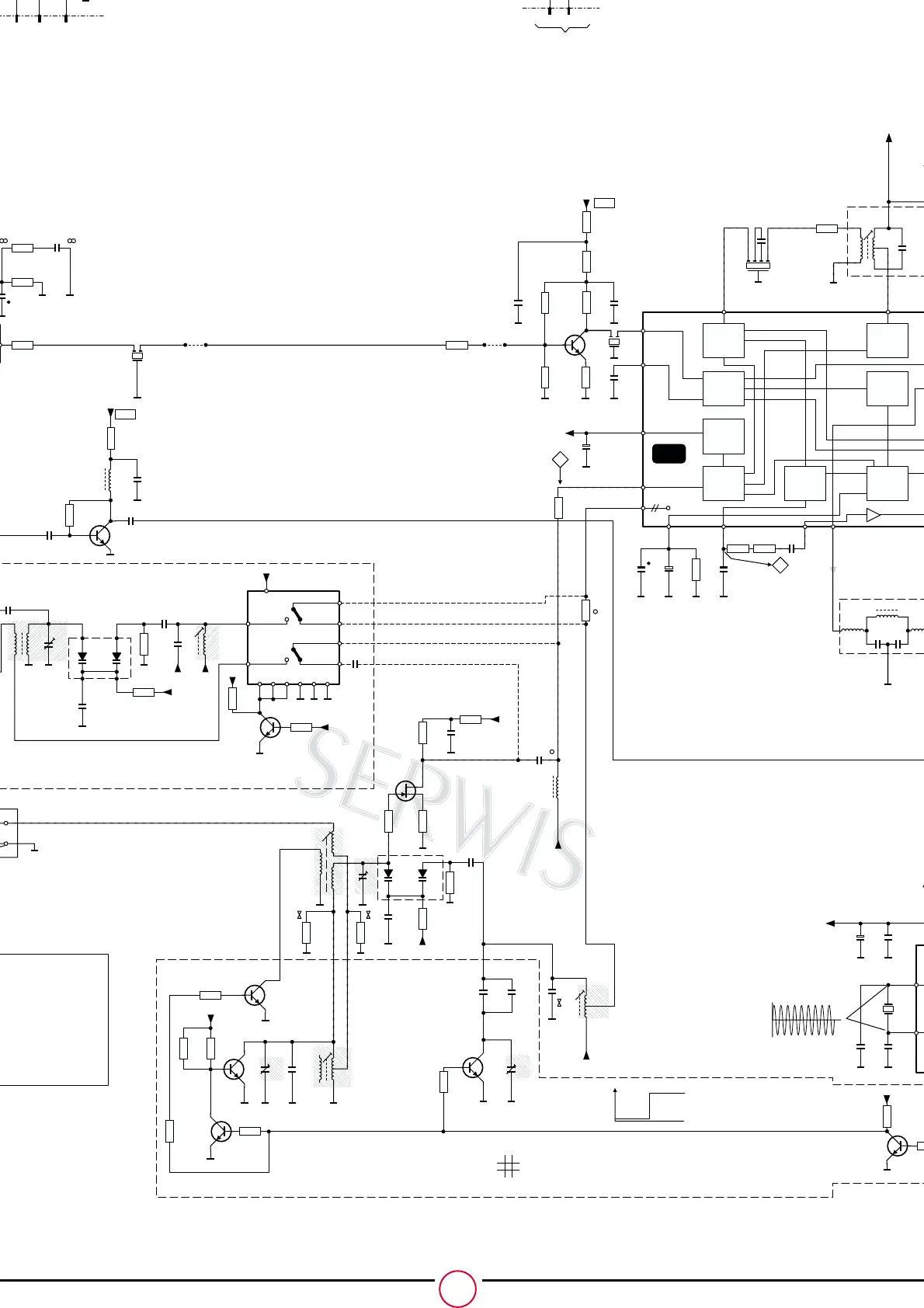
AM IF
FM IF
V REQ
AM RF AM DET
AM MIX
FM
LEVEL DET
AGC
FM-IF
3113
220E
3117
330E
3118
220E
3114
4.7k
3116
4.7E
3115
390E
2110
22n
2109
22n
7116
2SC1047
5113
10.7MHz
2108
22n
+FM
13.8V
91169117
3200
0E
5103
10.7MHz
3106
82E
2102
3104
0E
3103
0E
2223
220n
FM-FRONTED
7
2219
220n
5101
2107
82p
+FM
13.8V
2106
4.7p
3108
470E
3107
100k
7101
2SC1047
C
VREF
2.4V
2121
220µ
3135
0E
2221
2123
4.7µ
3223
470k
2125
10n
7
2201
5122
2200
VREF VREF
VT
3204
3203
2199
2198
5123
6105
23
15
varicap
2163
16
13.8V
+V
14
13
4
3
12
5
+V
13.8V
2.4V
3205
SW
3207
7152
10 11 9 8 7 6
SW=high
from IC7105 pin 11
2211
SW-OSC
W-FRONTED
AM-FRAME-SOCKET
1111
HORT WAVE
2162
22n
3145
270E
2161
220n
3148
150E
+V
13.8V
3144
330E
3143
820E
2144
220n
6102
2
1
5
3
5114
VREF
2.4V
VT
3147
5.6k
3148
100k
31543153
MW
5107
6
5
3
4
2
1
Varicap
2141
10p
3
1
4
6
2
5109
2143
68p
2140
30p
LW
3141
1.8k
3240
1.8k
3140
820E
3142
4.7k
+V
13.8V
7110
BC338-40
7114
BC338-40
7111
BC848B
3241
0E
AM-FRONTEND
AM-OSC
2145
510p
2146
430p
2196
10p
2197
2142
30p
7112
2SC1047
MW-LOW
3149
4.7k
5108
VREF
2.4V
7
7115
BF245B
3202
0E
3236 0E 3133
0E
2128
15n
5106
ANTI BIRDY
FILTER
5.5V
+5
2152
2151
470p
2155
18p
2154
15p
5112
13.8V
+V
3
4
3150
580E
7113
BC548C
LW
5104
3121
2.7k
2113
5110
58p
AM-IF
+VCC
10.8V
to R3152
7.2MHz
V
0V
MW LW
7.5V
24
2.2V
AM IF in
26
12.8V
AM IF out
FM
8
3.8V
AM det
6
2.2V
AM
5
AGC
25
F
M
AM in
27
AMosc
28
Vref
28
7103
LA1851N
2
2.2V
FM IF in
1
2.2V
7153
24
X
2.7V
1
Xi
2.5V
V
V
V
V
V
V
V
V
V
V
/00 /01 /02 /05 /10 /17
/00 /01 /02 /05 /10 /17
/14
/14
/08
/08
/00 /02 /05 /10 /14 /00+SW
/00 /02 /05 /10 /14 /00+SW
/00 /02 /05 /10 /14 /00+SW
/01 /06 /17 /01+SW
/00 /02 /05 /10 /14
/01 /06 /17 /01+SW
/01+SW
/01+SW
/00+SW
/00+SW
ELEKTRONIKI SERWIS E
C

Related product manuals