EasyManua.ls Logo

Philips FW21 - D2

Philips FW21
23 pages
Print Icon
To Next Page IconTo Next Page
To Next Page IconTo Next Page
To Previous Page IconTo Previous Page
To Previous Page IconTo Previous Page
Loading...
ELEKTRONIKI
ELEKTRONIKI
ELEKTRONIKI
ELEKTRONIKI
ELEKTRONIKI
ELEKTRONIKI
ELEKTRONIKI
ELEKTRONIKI
NEWS SLEEP SW LW MW AW PM FM
STEREO
EDIT
PAUSE
kHz MHz
REPEAT SHUFFLE AUTO PROGRAM RECORD DOLBY B TIMER 12
TUNERCD TAPE 12 AUX
NEWS
SLEEP SW LW MW AM PM FM
[TUNER]
2
1
[TAPE]
[AUX]
2
1
TIMER
DOLBY B
RECORD
PROGRAM
AUTO
SHUFFLE
REPEATkHz
MHz
PAUSE
EDIT
STEREO
[CD]
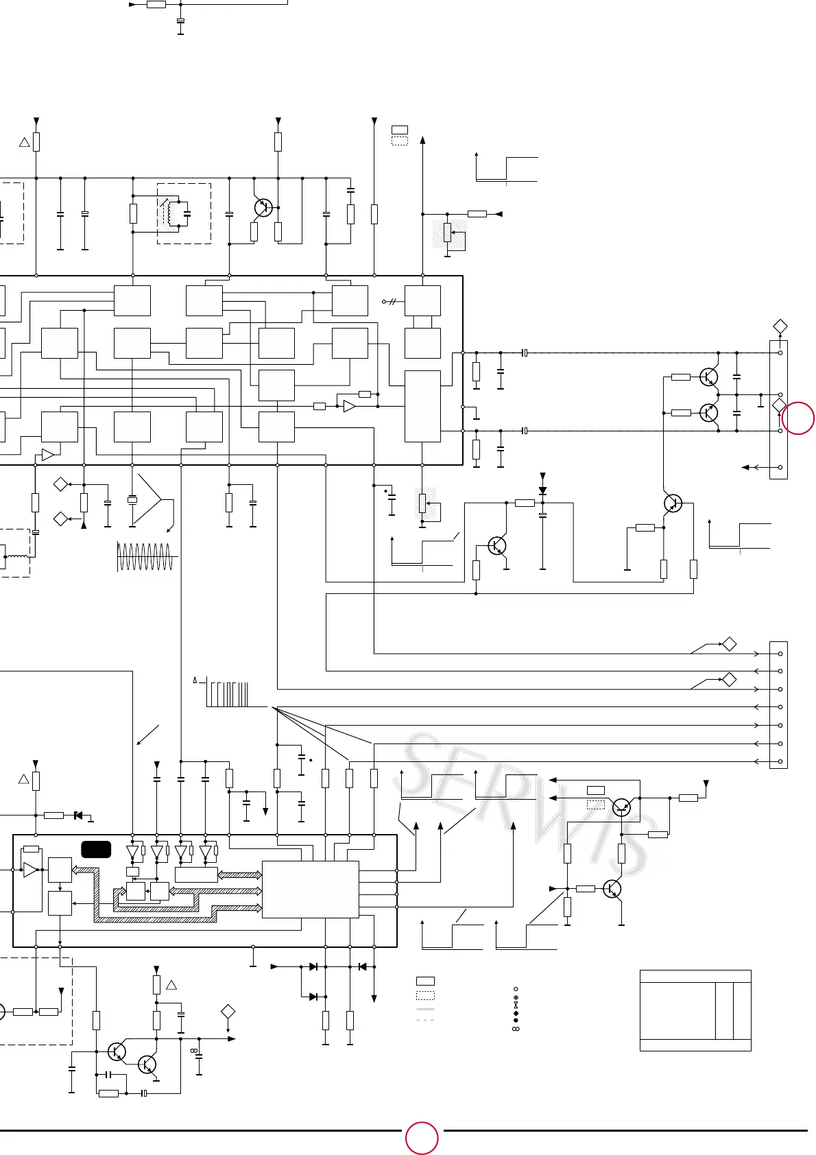
3307
3.3k
VREFA
ANALOGUE SIGNAL
2304
33µ
16V
T
COMP
MUTE
FM DET
FF 38KHz
VCO
PILOT DET
FF 19KHz
90°
IF BUF
FF 19KHz
TRIQ
LED
DRIVE
PD
STEREO
SWITCH
AM OSC
ALC
DECODER
!
2129
3132
10k
DY
R
2
1
VREF
3134
5.6k
2124
4.7µ
5111
3129
10k
2131
10µ
2215
3131
7120
BC548C
3186
10k
3187
10k
2165
47µ
+V
6109
1N4148
13.8V
CROSSTALK
3128
5.6k
2118
12n
2120
2.2µ
3127
5.6k
2117
12n
2119
2.2µ
3185
10k
3183
10k
3184
3.3k
7119
BC858B
3231
22k
3230
22k
MUTE
7150
BC338-40
7157
BC338-40
3225
1k
3166
1k
3165
1k
3167
1k
2147
22n
18
AM in
AM osc
2149
10n
15
LCTR
AM-IF
2148
47p
16
HCTR
FM-AM
19
FM in
FM osc
2150
22n
3164
47k
2163
470p
AM OSC
from 7103
pin 30
E
HIGH=COUNT
ENABLE
SHIFT REGISTER LATCH
Universal
counter
Divi-
der
Coun-
ter
1/2
REF
DIVIDER
PHASE
DETECT
3162
390E
13.8V
+V
51
0p
3190
47E
6101
BZX79-C4V7
54
5p
112
2158
4.7n
2159
4.7n
3157
4.7k
2160
1.5µ
2222
470p
3156
15k
3158
4.7k
3155
220E
!
+V
13.8V
8V
2156
47µ
+VCC
10.6V
3151
4.7k
3152
10k
7108
BC548C
7109
BC548C
6
VT
varicap
LOOPFILTER
OPTION MATRIX
3159
100k
3160
100k
E
FROM C2150
6122 6121
6123
SW-HIGH
To R3207
10 5 4 3
3171
10k
FM/AM
3163
10k
3172
4.7k
3170
22k
3173
22k
3197
0E
+V
13.8V
13.8V
7108
BC558C
7107
BC848B
+14
+14
+FM
+V
+V
13.8V
3125
SEARCH
LEVEL
3126
12k
2ND=LOW
2ND STOP
from 7105 pin 17
To C2147
AM-OSC
3196
0E
3124
10k
2116
100n
2115
470n
3123
22k
3194
4.7k
2114
22µ
3198
10k
3122
5.6k
FM-DETECTOR
5105
2112
22n
2210
100µ
5104
!
3120
33E
+V
13.8V
R3152
3.7V
0V
FM=
AM=
from 7105 pin 13
AM = LOW
FM/AM
from 7105 pin 14
VCO-KILL
mono=low
stereo=high
13.6V
0V
V
0V
2nd stop 1st stop
to R3126
2ND STOP
to R3196
FM/AM
to R3198
VCO-KILL
KILL=LOW
V
0V
AM FM
V
0V
mono stereo
V
0V
AM FM
Mono = low
AM = low
V
0V
off mute
4.5V
V
0V
2nd stop 1st stop
V
0V
mute
off
4.5V
MUTE
AF-OUT
456kHz
0V
V
During communication
micro processor in frontpane
0V = no communication
FM osc
98.2 - 118.7MHz
....V
....V
=FM
=AM
NOT FOR SHORT WAVE
NOT FOR /17 AND /01
ONLY FOR /17 AND /01
ONLY FOR SHORT WAVE
ONLY FOR FTZ
NOT FOR FTZ
EUROPE /00 /05
USA /17
OVERSEAS /01
EAST EUROPE /14
JAPAN /06
EUROPE +SW
OVERSEAS +SW
6121
-
X
-
X
-
X
X
6122
-
-
X
X
X
-
X
6123
-
X
-
X
X
-
-
X = DIODE MOUNTED
OPTION DIODES
5
LOW = VALID SIGNAL
MUTE = LOW
STEREO = LOW
3
7-fold jst
1112
STSIG
MUTE
STEREO
CE
DATA out
DATA
CLOCK
9
8
7
6
5
4
3
LEFT
GND
RIGHT
4
+V
2225
220p
2224
220p
4
JST 1117
8V
IF out
3
12.6V
VDO
7
10.8V
FM det
10
9.3V
Mono/Stereo
18
3.7V
AM/FMPhasedet
11
9.3V
30
1.1V
AM oscout
29
14
AFL
23
15
AFR
12
0V
Tuning indication
21
5.4V
Mute
17
Stereo indic
22
6.1V
AM stop det
16
1.8V
IF out
19
VCO
13
AFC
4
2V
0V9
2.2V
FM det
7105
LC7218
VDD
20
VDD
20
OUT1 CE
2
DATA out CL DATA
in
out6
17
out4
13
out0
9
out5
14
out2
11
in1
8
in0
7
VSS
23
PD1
21
out3
12
24
Xout
2.7V
1
Xin
2.5V
= FM sign
= AM sign
7104
BC558C
2216
TUNER
S ELEKTRONIKI SERWIS ELEKTRONIKI
D
2

Related product manuals