EasyManua.ls Logo

Philips GC 8930 - Self Check Mode Process Details

Philips GC 8930
37 pages
Print Icon
To Next Page IconTo Next Page
To Next Page IconTo Next Page
To Previous Page IconTo Previous Page
To Previous Page IconTo Previous Page
Loading...
Published by Philips Consumer Lifestyle 5 | P a g e For internal use only
Document No. : CSW-07-081-18111
Important Repair Instructions (Continue)
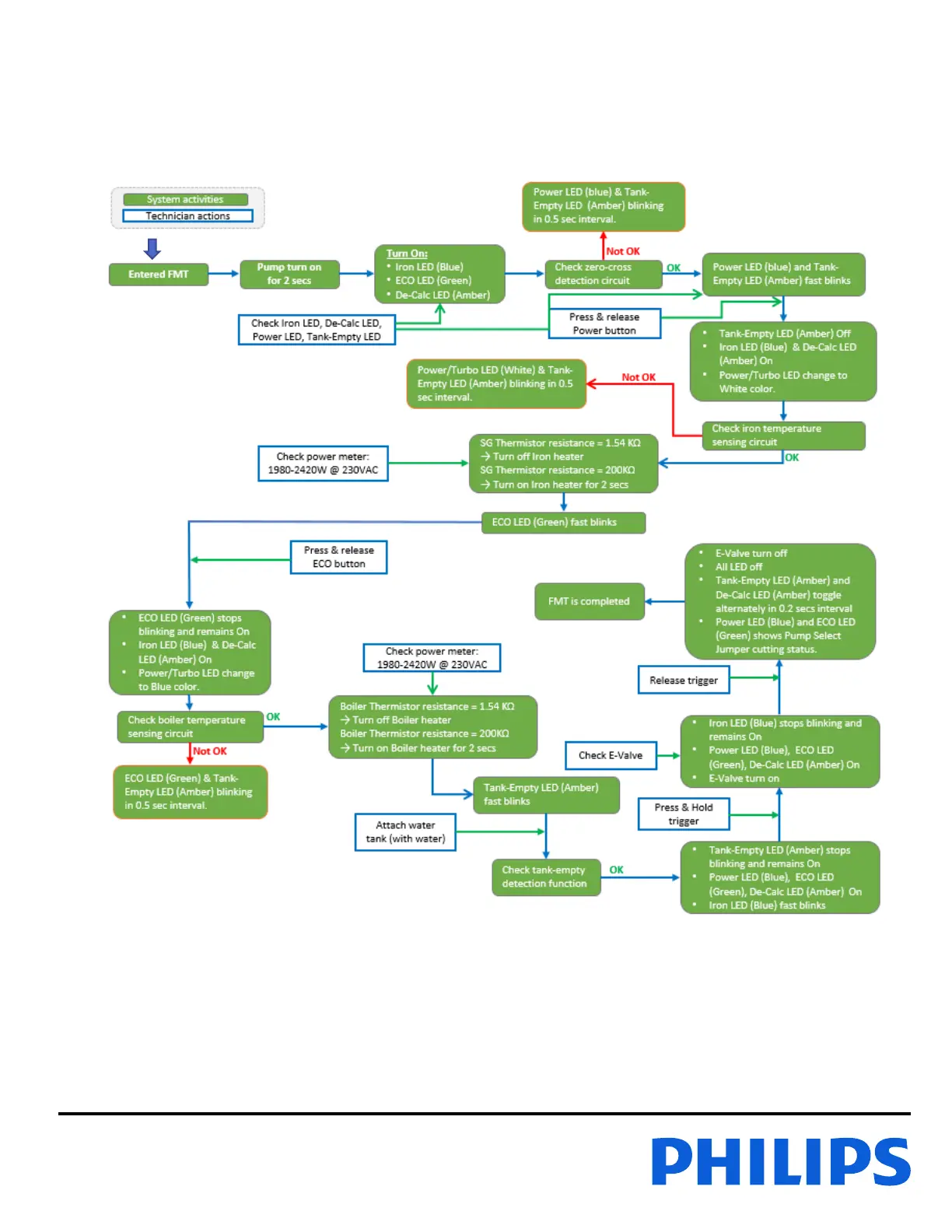
5.3 Process Self Check Mode, start Self Check Mode

Related product manuals