EasyManua.ls Logo

Philips MC230 - Set Block Diagram

Philips MC230
31 pages
Print Icon
To Next Page IconTo Next Page
To Next Page IconTo Next Page
To Previous Page IconTo Previous Page
To Previous Page IconTo Previous Page
Loading...
4-1
4-1
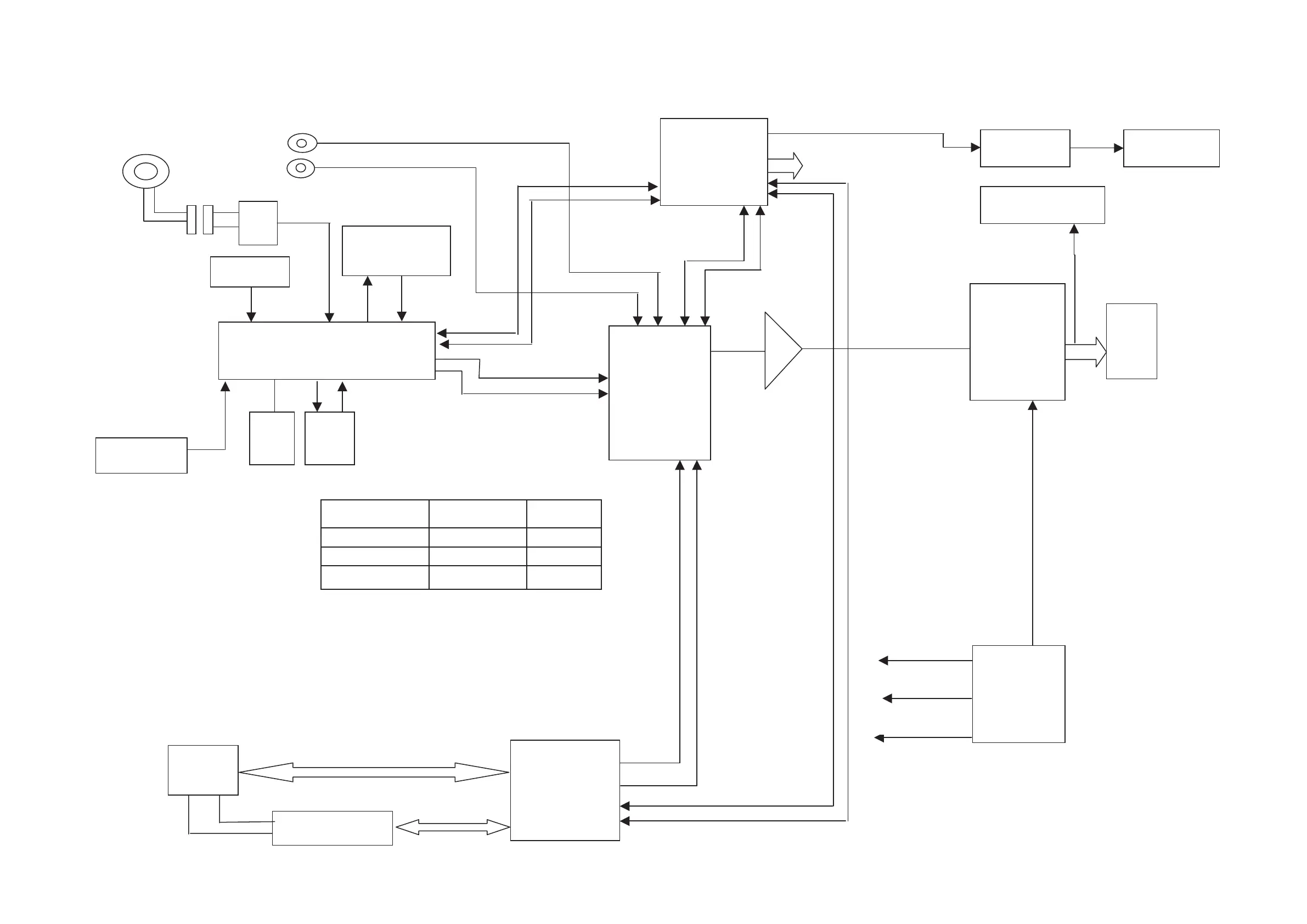
SET BLOCK DIAGRAM
/
5(:2327
5 </3386
/
5
30$(53
$%
8
88QRLVUH9(721
+
$(7;&
3'1$
+$(7'%%;&3
9&9
8
$(7
&,12,
7&18)
8
5(:23
30$
-$)7
.36
782(12+3'$(+
8
8&0
UR'%%;&3
;&3
0
$
)5
),0$
8
UR+
$(7
+$
(
7
0)
),
0)
&
62
)
50)
%
8
36')5
5
2/+$$6
/+
$$6
/'
&
&,(9,5'8
'
'&
.
&('
5(:
23
</33
8
6
8
9'&
9
&620$
;8$
875
71$0$
/87
5'&
&,
(9,5''&/
7+8
'&/

Other manuals for Philips MC230

Related product manuals